Originally posted by simonbaker
View Post
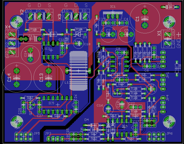
All the ground planes and high current routing path are made with signal polygons therefore.
Well, the auto router is very dump and creates often obscure routing result. It causes a lot of work for fine tuning (cosmetics).

The reason, why I use the auto route script is, that the DRC rules apply always. Otherwise, it won't route the signals (as Mr. Q mentioned).
The new PCB is looking better.
Aziz





Comment