Hi all,
Pre-Amplifier results:
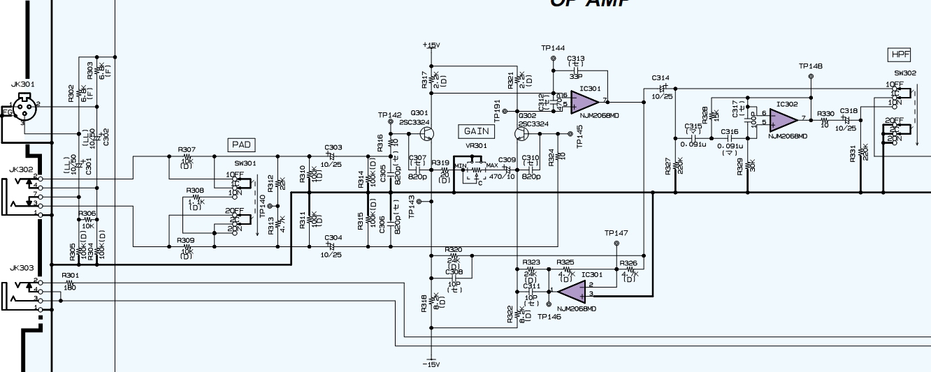
Inverting Pre-Amp: NJM2068D: -101.5 dB (3 dB better than NE5532P)
Non-Inverting AC Pre-Amp: NJM2068D: -103 dB (4.5 dB better than NE5532P)
(Rin=47, RG=4.7k, RG2=47, G=1+RG/RG2 = 101)
It got slightly better. The op-amp amplifier noise is dominating now. Yep, it makes sense to do the new amplifier design. It also blocks the DC offset error of the op-amp and incorporates a high-pass filter too. It requires two more capacitors and two more resistors now. But they should fit into the new PCB.

Cheers,
Aziz
Pre-Amplifier results:
Inverting Pre-Amp: NJM2068D: -101.5 dB (3 dB better than NE5532P)
Non-Inverting AC Pre-Amp: NJM2068D: -103 dB (4.5 dB better than NE5532P)
(Rin=47, RG=4.7k, RG2=47, G=1+RG/RG2 = 101)
It got slightly better. The op-amp amplifier noise is dominating now. Yep, it makes sense to do the new amplifier design. It also blocks the DC offset error of the op-amp and incorporates a high-pass filter too. It requires two more capacitors and two more resistors now. But they should fit into the new PCB.

Cheers,
Aziz

). This is a good performance for a real bargain Japanese dual op-amp, if you consider it's current price: 0,57 EUR (at 




Comment