delta pulse
hi,
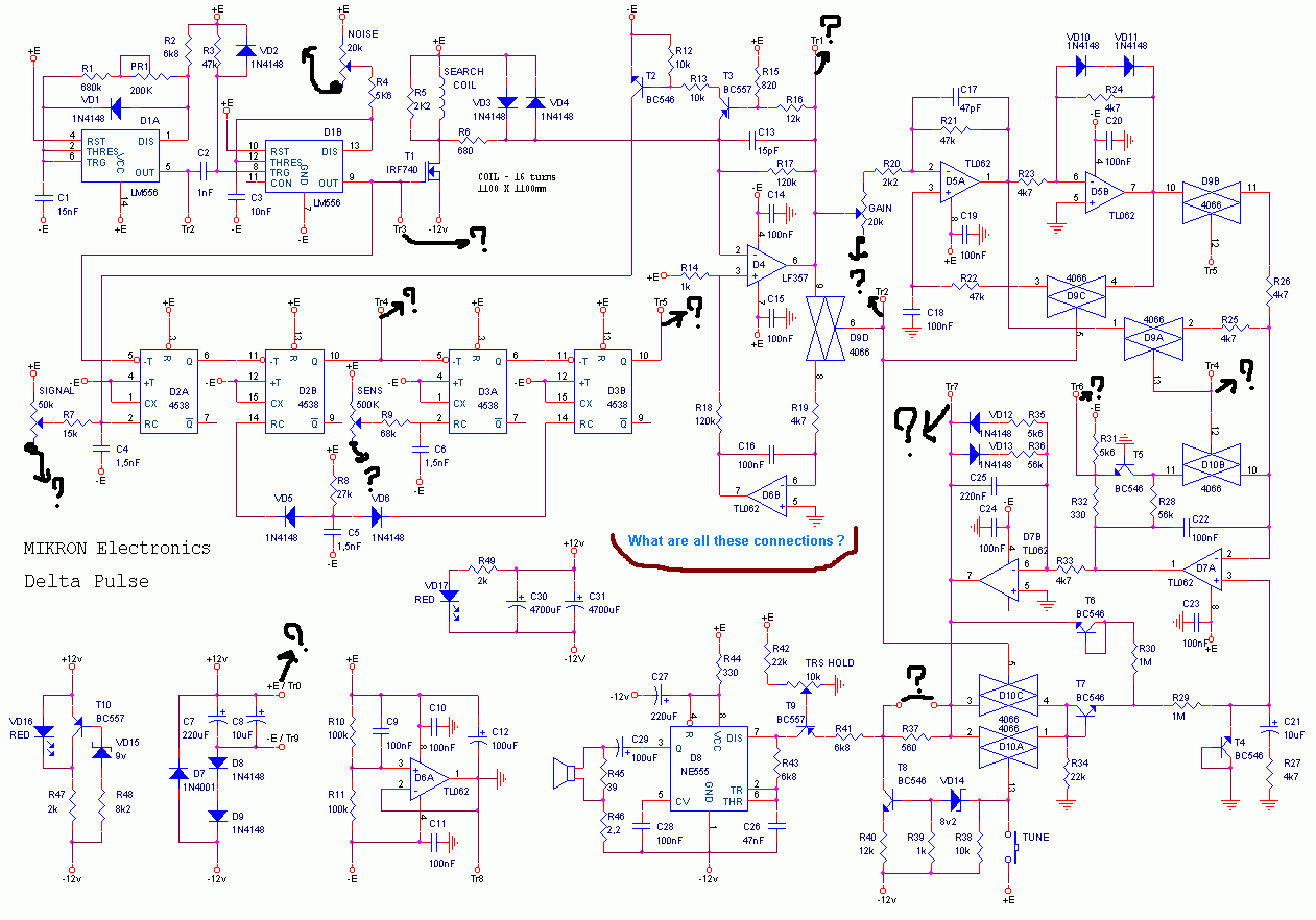
i have got same pcb file but whats the output connection, please look at my pictures with .rar file http://dedektor.org/delta.rar
hi,
i have got same pcb file but whats the output connection, please look at my pictures with .rar file http://dedektor.org/delta.rar

Comment