Hi kt315,
I was asked about a thermal problem of the MOSFET (getting hot). The main problems were observed with the NE555 chip during startup. He stated, the 7555 chips were difficult to get and would not cause any problems. But he would like to use the NE555 variant.
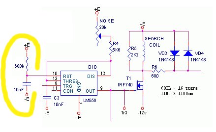
I proposed the above trial without looking deeper into details. As porkluvr mentioned, the flyback voltage gets faster into its maximum value with less coil power, which would reduce thermal problems.
Aziz
Originally posted by kt315
View Post
I proposed the above trial without looking deeper into details. As porkluvr mentioned, the flyback voltage gets faster into its maximum value with less coil power, which would reduce thermal problems.
Aziz

(I just remembered.)
.







Comment