Originally posted by porkluvr
View Post
Announcement
Collapse
No announcement yet.
Announcement
Collapse
No announcement yet.
Delta Pulse
Collapse
X
-
This thread has been very educational.
People of how many nationalities have taken part in the conversation?
Conversation has originated in how many different countries?
It shows how we can exchange ideas and compare results within minutes around the world.
It also shows how difficult it is to work on a global level.
The language barrier has been much reduced but it is still there, we end up comparing apples with oranges, potatoes and cabbage, but at least we can communicate.
Thanks to Carl for having created and maintained this Forum.
Tinkerer
Comment
-
switching TX-stage
Hi,all !!!
Did any of you used fast switching high voltage blocking IGBT, for exmample 4N60E
instead of IRF 740,840 etc.???
There are:
4N60E:
------
1. Input Capacitance Cies 342 pF
2. Output Capacitance Coes 40 pF
3. Reverse Transfer Cap. Cres 3 pF
SWITCHING
4.Turn–On Delay td(on) 34 ns
5.Rise Time tr 30 ns
6.Turn–Off Delay td(off) 36 ns
7.Fall Time tf 216 ns
Turn–Off Switching Loss Eoff 0.10-0.15 mJ
measured at [Vcc=360 Vdc, Ic=3 Adc,Vge=15 Vdc,L=300 uH,RG=20 om]
--------------------------------------------------------------------
IRF840:
-------
1. Input Capacitance Cies 1.3 nF
2. Output Capacitance Coes 200 pF
3. Reverse Transfer Cap. Cres 18 pF
SWITCHING
4.Turn–On Delay td(on) 19 ns
5.Rise Time tr 11 ns
6.Turn–Off Delay td(off) 11 ns
7.Fall Time tf 11 ns
measured at [Vcc=250Vdc, ID=4.3Adc, VGS= 10Vdc, L=100uH,RG = 4.7om]
with dumpimg fet
D to uper point of coil +Vcc
G--[25om]--S on lower point of Coil, Drain of Swiching Fet
------------------------------------------------------------
I need a precise measured timings in TX-stage not simulated !!!
Thanks all !!!
Comment
-
Dear Andy,Originally posted by Andy_F View Post"Resistor optimisation" in this case - manipulation, attempt to give out wished for the valid. To compare it is necessary identical schemes.
I was quite undecided after reading your affirmation that the series diode with the MOSFET doesn't affect the circuit in a positive way. You said at most if worsens the results. In my previous experiments, I noticed a good improvement of the pulse width. I decided to repeat the experiment and document the results. It shows you are not right. I don't have an explanation why the diode makes the circuit faster, maybe somebody can help us. Besides that, if the diode would not be required, why would Minelab use it in SD2000?
Please note this is the test on the real circuit! Feel free to repeat my test and post your results.
The simulation shows some similarities, but it is not as clear as the real test.
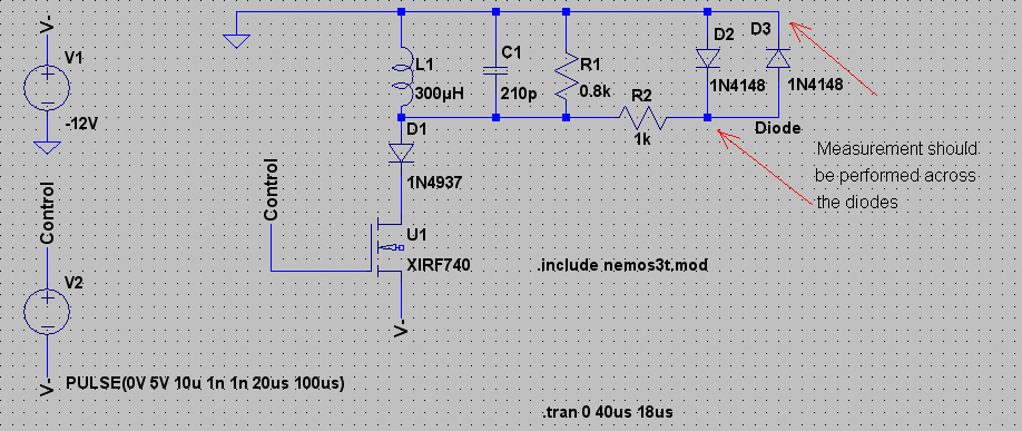
The attached images are:
1. Test of the circuit with 1N4937 diode and the damping resistor optimised for the shortest pulse width, at testpoint TP3.
2. Test of the circuit without diode and the damping resistor left as in test # 1. Waveform also read at testpoint TP3. You can notice the damping is not optimal anymore and we need to readjust the damping resistor (to lower its value)
3. Test of the circuit without diode and the damping resistor optimised for the shortest pulse width, at testpoint TP3. I had to reduce the value of the damping resistor and this resulted in a longer width.
These three tests indicate quite clearly the diode has a beneficial effect in reducing the pulse width at TP3.
4. This is the image of my LTSpice simulation. I attach the circuit in here, for anybody to check.
Regards,
Nicolae
Comment
-
Hi Andy,
You said the advantage is considerable when the voltage is 1mV or less. Keep in mind that usually there are high gains in the preamplifier, and that 1mV becomes 1V for a gain of 1000.
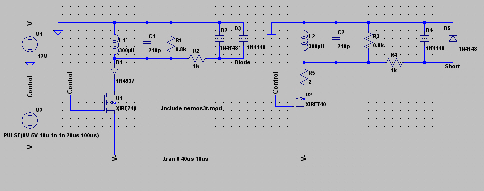
I just realised, you are using a different circuit diagram, which does not reflect the real circuit. Your measurements should be performed at the antiparallel diodes, not on the coil! The 1kohm resistor and the limiting diodes influence the circuit response and to my knowledge, all PI detector are using similar circuits in the Rx stage.
If you have time, can you simulate this schematics as well?
Regards,
NicolaeAttached Files
Comment
-
Hi all,
if you want to compare two systems, then keep in mind, that the two systems have the same conditions:
- same transmit pulse energy E=0.5*L*I² (same coil current)
- critical coil damping for both systems
- and other conditions..
The drain diode has the range of appr. 1V voltage drop. The coil current therefore will be affected by the drain diode. So compensate this, that both systems expose the same transmit pulse energy.
Aziz
Comment
-
Hi,
No! Bad idea. The mosfet's parasitic capacitance's won't be decoupled from the coil properly.Originally posted by nick_f View PostCan I just move the diode in the source of the MOSFET?
You have to measure the voltage drop. Then it could be one way. But the mosfet's Rdson is dependent on the gate drive voltage, in which would be affected.Originally posted by nick_f View PostCan I just decrease the supply voltage with 1V?
Another way is adjusting the pulse with. The time base for switch-off should be same.
The easy method is adding a resistance to source of mosfet. Then look at the current through the coil at switch-off. Adjust the resistance to a value, which both systems have the same coil current at switch-off.
forgotten:
The gate drive voltage would also be affected by the source resistance (voltage drop). You could move the resistance to drain path to avoid this.. (coil - diode - resistor - mosfet-drain)
Aziz
Comment
-
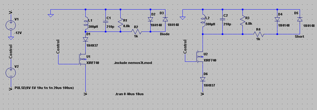
That's exactly why I suggested that (for simulation purposes). By moving the diode into the source, I will still have the voltage drop on the diode, while the energy supplied to the coil will be about the same as the one with the diode in the drain. This would be for the purpose of comparing the effect of the diode in the drain circuit.Originally posted by Aziz View PostHi,
No! Bad idea. The mosfet's parasitic capacitance's won't be decoupled from the coil properly.
Aziz
Measuring the voltage drop is not a precise method, because the voltage drop depends on the current through the diode. And the current is changing permanently.
I agree with you about using resistor in the source of mosfet and measuring the current at switch-off. A 0.1ohm resistor in the source will cause only a small change of the circuit (I run the simulation).
The simplest method in my oppinion is moving the diode to the source and comparing the results. You can see the difference in the voltage levels at coil is very small (more noticeable is some change in the delay), and I consider the energy taken by the two circuits is close enough for our purpose.
On the other side, we can see a clear difference in the signals at the 1N4148 diodes, and it indicates the circuit without 1N4937 diode in drain needs adjustment of the damping resistor.
Regards,
Nicolae
Comment
-
Just to compy with the suggestion from Aziz, I run a simulation with a resistor in the drain (to compensate for the energy loss on the diode). The graph at the antiparallel diodes is quite different from the one above, but it indicates the same thing: the positive effect of the drain diode (green graph goes to zero before blue graph).
Regards,
Nicolae
Comment
-
Input resistor and limiting diodes is part of damping circuits, it is obvious.Originally posted by nick_f View PostThe 1kohm resistor and the limiting diodes influence the circuit response and to my knowledge, all PI detector are using similar circuits in the Rx stage.
It is not so interesting, but ...Originally posted by nick_f View PostIf you have time, can you simulate this schematics as well?




Regards,
Nicolae[/QUOTE]
Comment
-
[/quote]Originally posted by Andy_F View PostInput resistor and limiting diodes is part of damping circuits, it is obvious.
It is not so interesting, but ...
Regards,
Nicolae
Hi Andy,
Sorry to hassle you, to me it is interesting, but not the simulation you've done in your post #808. I was refering to a comparative simulation with two circuits, like in my post #807 where you adjust the damping resistor (measuring only on the antiparallel diodes and placing the waveforms on the same graph).
Regards,
Nicolae
Comment



Comment