Originally posted by nelson
View Post
Announcement
Collapse
No announcement yet.
Announcement
Collapse
No announcement yet.
Delta Pulse
Collapse
X
-
Thanks kt315.
Yes DP now has a sound without threshold. So what this means, that T9 is defective?
Nelson
Originally posted by kt315 View PostNelson, DP gives a sound in ANY STATE and any condition! either your PCB is with trouble or not. you have NOT A SOUND AT ALL. get a sound without THRESHOLD.
Comment
-
Hi Jose,Originally posted by Jose View PostHello Noemio
Try the following
To ground the front panel and aluminum rear (+).
RG59 mesh must be connected to ground (+).
Shorten and twist the conductors between the plate and the connector of the coil
Saludos, Jose
Thank you very much; I made the changes you've suggested but the result is almost the same...
Both during the swinging action of the coil during the search and even touching the cable near the rear plug I get strange behaviour. Mainly it sings...
The only solution I found is to increase the threshold.
Ciao
Comment
-
Hello NoemioOriginally posted by Noemio View PostHi Jose,
Thank you very much; I made the changes you've suggested but the result is almost the same...
Both during the swinging action of the coil during the search and even touching the cable near the rear plug I get strange behaviour. Mainly it sings...
The only solution I found is to increase the threshold.
Ciao
Another cause of instability may be that the coil to which we must add laps.
Also a faulty PCB with high resistance on the slopes, I had to reinforce some tracks with copper conductor to solve the problems of amplifier noise in the front.
Sorry, I do not speak English, only the translator,
Best regards
Comment
-
Hi, i have checked sound connecting pin 7 via 10K resistor on +E=+12V, and i did not got any sound at all. For this i desolder T9 off.
Also i replaced 555 twice, pins 2 and 6 on 555 are connected, also replace bc557 and bc 556, and no sound.
I dont know were to look. The detection stage is working and the only problem is that sound does not come thru the speaker. I also replace the speaker, IRF 740, look for unsolder tracks or parts, but still have the problem.
So, any help to see were is my problem.
Regands
Nelson
Originally posted by kt315 View Postmay be you have not 2 and 6 pins connected?
it is VERY oldest matter to say again and again to read forum... desolder T9 off, connect pin 7 via a resistor on +E=+12V. you must get a sound.
Comment
-
For me it also happens with delta pulse, audio does not work completely or poor, no matter what I think is incorrect and that the PCB only one here know where the error but they will not help me from an unknown reasonOriginally posted by nelson View PostHi, i have checked sound connecting pin 7 via 10K resistor on +E=+12V, and i did not got any sound at all. For this i desolder T9 off.
Also i replaced 555 twice, pins 2 and 6 on 555 are connected, also replace bc557 and bc 556, and no sound.
I dont know were to look. The detection stage is working and the only problem is that sound does not come thru the speaker. I also replace the speaker, IRF 740, look for unsolder tracks or parts, but still have the problem.
So, any help to see were is my problem.
Regands
Nelson
Hello
Comment
-
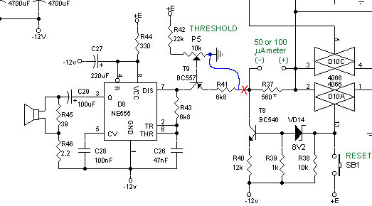
Nelson, with T9 soldered you must get a sound in any THRESH tuning position, I think. try reconnect that I did draw here and you must hear a sound. decrease R44 value to 20-33 Ohms. desolder R45 too. also check R46 - it must be 2-2,2 Ohms.Attached Files
Comment
-
PLEEEEEEEEEEEEEEEEEEEEESE HELP ME PROBLEM DELTA PULSE
I finish the making of delta pulse, I tested it..................nothing [angry]
- Battery : 12V 2.3 AH
- Serach coil : ø25 cm, 30 turns of 0.5 enemable CU
- Volume capacitor (100 ohm) not assembly
Results :
- Nothing.
- IRF 740 Heat in 5 min working.
- very Low noise from Coil search
Comment
-
poor detection
Hi guys!
Indoor detect DP very well, but outdoor in clean place without metal object is detection poor
I have 1*1M coil, wire 0.7 dia and 16 turns. I played with dumper rezistor, but with no big efect. Sorry for my english, i´m Czech
Comment

Comment