Originally posted by g.s
View Post
Announcement
Collapse
No announcement yet.
Announcement
Collapse
No announcement yet.
Delta Pulse
Collapse
X
-
the signal is rectangular, or in another terminology a digital. a digital signal may be noised, this is not so all important as for faint analog signals. MOSFET will be open or close no matter would be the control signal is noised or not noised.
-
Comment
-
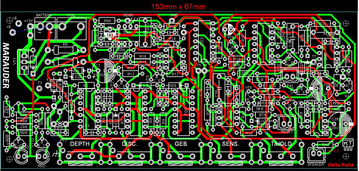
for your mohandes..
1 ..The main difference is the DIODOS ultrafast (stth121od) So this elevates the voltage in approximately 200 voltage..
2.. An additional switch at the button ( reset )
3.. a stabilizer at 9 volts,and two RESISTANCE for shielding above and below obsidian rainbow PCB.
4.. improvement of the two led Indication for the operation and for low voltage....
would be good though to make this question to the author which improved these things..
THIS IS THE ΚΤ315..
Comment
-
for your mohandes..
1 ..The main difference is the DIODOS ultrafast (stth121od) So this elevates the voltage in approximately 200 voltage..
if anyone maybe dreams to do an ultradepth PI the diode gives advantage. IRF740 with its 400V of limited max peak voltage will go in range of pinch-off at max of PULSE WIDTH, mean more than 500us and if anyone want encrease PULSE WIDTH to 1000us
(Eric Foster's detector for Mel Fisher Atocha 40tons gold - http://en.wikipedia.org/wiki/Mel_Fisher).
the diode takes off this limitation. I have to notice you are NOT needed in the diode usage in surf pi, bara pi, HH pi and similar low TX power machine.
2.. An additional switch at the button ( reset )
still needed in experiment. it is not tested.
3.. a stabilizer at 9 volts,and two RESISTANCE for shielding above and below obsidian rainbow PCB.
I deleted the 9v stabilizer. I offer to use outer impulse STEP UP converter. it was tested.
4.. improvement of the two led Indication for the operation and for low voltage....
it is simple circuit and was tested. no expensive special ic used.
Comment


Comment