If this is your first visit, be sure to
check out the FAQ by clicking the
link above. You may have to register
before you can post: click the register link above to proceed. To start viewing messages,
select the forum that you want to visit from the selection below.
Hi,
I've made some mods... added -2.5 and +2.5 rails + connections.
Changed some pads to bigger ones and checked a bit...
I think there could be some other mistake... so better check well first.
Kind regards,
Max
Hi Max,
thanks,
I have been improving my version too,most are small details, did you make big changes or found importnant mistakes so i can correct them too ?
So we don´t end with two very differents PCB
Hi Max,
thanks,
I have been improving my version too,most are small details, did you make big changes or found importnant mistakes so i can correct them too ?
So we don´t end with two very differents PCB
regards,
Fred.
Hi Fred,
not big mistakes just that at U12 and trimpots you made no connections to -2.5 and +2.5 or pads but I've used your layout, my idea is always we all use same pcb at the end... so why don't use last version and just mod it more ?
I've made that changes but would be really good if you will check pcb layout and spot if I missed something along the way...
Hi Fred,
not big mistakes just that at U12 and trimpots you made no connections to -2.5 and +2.5 or pads but I've used your layout, my idea is always we all use same pcb at the end... so why don't use last version and just mod it more ?
I've made that changes but would be really good if you will check pcb layout and spot if I missed something along the way...
Kind regards,
Max
Ok yes Max,
yesterday night i made a lot of small corrections , nothing important but rounded corners etc. ,i will post it here soon with your mods.
thanks,
see you,
Fred.
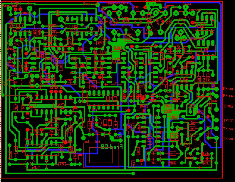
Last version with merged mods from Max.
I used i slightly diferent path.
From now on i will only mod the last posted layout,so we dont have 2 diferent versions.Also a list of mods made would be usefull each time.
Here beside small details, i used a jumper to "B" connection and changed value of resistor from U12/12 to 27K instead of 22k .
regards,
Fred.
Last version with merged mods from Max.
I used i slightly diferent path.
From now on i will only mod the last posted layout,so we dont have 2 diferent versions.Also a list of mods made would be usefull each time.
Here beside small details, i used a jumper to "B" connection and changed value of resistor from U12/12 to 27K instead of 22k .
regards,
Fred.
Hi Fred,
you already made some corrections, good. I think the best way to help you now is signaling where are problems in pcb so I'll do by pictures and just you will make modifications using sprint layout.
This way we'll end up with a unique pcb design.
Here's the first I spotted already: I think we need that yellow track there.
Hi Max,
Excellent!
sorry i didn´t notice your mods to the supply and pot, no problem.
Yes it probably the best way to avoid confusion,i will do this tonight.
Hope we are close to the final version ...
I can find all the IC´s including the NE5534 but not the TS27mX
Regards!,
Fred.
Hi Max,
Excellent!
sorry i didn´t notice your mods to the supply and pot, no problem.
Yes it probably the best way to avoid confusion,i will do this tonight.
Hope we are close to the final version ...
I can find all the IC´s including the NE5534 but not the TS27mX
Regards!,
Fred.
Hi,
you could use TL072, TL074 for tests , better if something LS204, LS404 as alternative to TS27Mx.
Fred And Max , Great Work on both the Schematic and the Printed Circuit Board !!!! My copy of Sprint layout only opened the file and I could not print ,and it was in German. So I am trying different Gerber viewers . This .Lay-File must be the newest Sprint Version. If I find another option I will let everyone know. Maybe it would be nice to have alternative formats , since everyone has their preference on PCB software and or Vendor. But so far , the work on this Project has been "fantastic". Thank-You Again.....Eugene
Fred And Max , Great Work on both the Schematic and the Printed Circuit Board !!!! My copy of Sprint layout only opened the file and I could not print ,and it was in German. So I am trying different Gerber viewers . This .Lay-File must be the newest Sprint Version. If I find another option I will let everyone know. Maybe it would be nice to have alternative formats , since everyone has their preference on PCB software and or Vendor. But so far , the work on this Project has been "fantastic". Thank-You Again.....Eugene
Look at schematics-pcb freeware shareware, layout 50 crack.
Thanks to karlos x!
Regards!
Comment