the generator is a cause of yet one unstability. still you need TO get absoliute stability in all parts of the schematic, as highter as possibly. notwithstanding you have a full right to go from Classic to 5900 di Professional, step-by-step, tearching and getting all tiny details you did not wish to take attention on at start point and later. it is only YOUR way on staircase leading you up in mind. yep you will get all these knobs... but you will be sure great guru...
Announcement
Collapse
No announcement yet.
Announcement
Collapse
No announcement yet.
TESORO GOLDEN SABRE
Collapse
X
-
no need to draw what you change in schematic. comparators are working like to YES-NO. you have killed the sensitivity. get back the tuning.Originally posted by FOMA View PostWhere what instability? No problems with stability.
It Is Changed frequency of the generator-is changed frequency in receiving winding.
No problems. No need nothing draw.
Comment
-
Modification
This is mine finally version. Work very well , one silver denar detect at 30 cm.
Best regardsAttached Files
Comment
-
-
Foma.
Obyasni please, chto eto dast na praktike? Est' uvelichenie glubini obnaruzheniya bez raspada signala.[/quote]
I have done so on its detector. The Range of the regulation to sensitivity more.
But earlier were a spurious signals, which I could not take away.
If enlarge R44, maximum sensitivity will less.
Comment
-
Originally posted by FOMA View PostFoma.
Obyasni please, chto eto dast na praktike? Est' uvelichenie glubini obnaruzheniya bez raspada signala.
I have done so on its detector. The Range of the regulation to sensitivity more.
But earlier were a spurious signals, which I could not take away.
If enlarge R44, maximum sensitivity will less.
[/QUOTE]
FOMA...raspad signala ? adjust C6 !
Comment
-
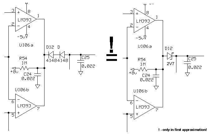
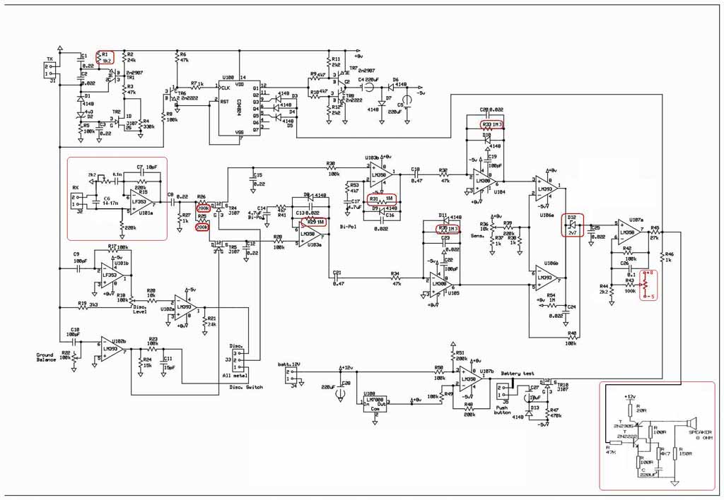
Originally posted by Magma View PostD12 is so set in mine diagram and mine detector.
brrrrr....

then you could be return to 1N4148. here is not deep sense to put Zener vice diode. your Zener is working as ORDINARY DIODE
you get big level drop for following op-amp, friend... the sound will crazy...
Comment
-
Zener there!? It is copied from White's Classsic. Also on Caesar too (serbian "most wanted"). Also those 1M3 (1M2) resistors. Complete nonsence! To omit Sensitivity there is also huge nonsence! That detector will run unstabille producing lot of falses on soil. Maybe is "deep" in air, but 30cm on denar is not so "deep" at all. This "mod" is just made to confuse more and presents complete nonsence.
Comment
-
Are you sample , or is that yours theory opinion?Originally posted by peroon View PostZener there!? It is copied from White's Classsic. Also on Caesar too (serbian "most wanted"). Also those 1M3 (1M2) resistors. Complete nonsence! To omit Sensitivity there is also huge nonsence! That detector will run unstabille producing lot of falses on soil. Maybe is "deep" in air, but 30cm on denar is not so "deep" at all. This "mod" is just made to confuse more and presents complete nonsence.
For me, is strongly stable an the soil.
Peron or Ivconic
Comment


Comment