Announcement

Collapse
No announcement yet.

Announcement

Collapse
No announcement yet.

TGSL Tuning & troubleshooting

Collapse
X
 
  • Filter
  • Time
  • Show
Clear All
new posts

  • I will prepare photographs of instrument tgsl 3 and coil and selfinduction resistance coil,
    and I will go up him in the internet in order to him we examine.
    I thank

    Comment


    • Thanks Qiaohzi

      Originally posted by Qiaozhi View Post
      I think I've moved the correct posts. However, the move process only allows me to select one page at a time, and the posts get renumbered after each move. If any of them are wrong, please let me know. In general, please try to make your posts in the correct thread, as moving multiple posts can be somewhat tricky. I have already refused some previous requests due to the sheer number of posts that had to be moved.
      Thanks Qiaozhi for moving the discussion of simple high-voltage coil driven by sine or square wave to other thread.

      Location is now here for anyone following:

      http://www.geotech1.com/forums/showt...=14655&page=15

      -SB
      Attached Files

      Comment


      • TGSL

        i have build tgsl-edu board, only i hear cracks and the frequncy around
        27xx khz which should be 14xx first time i did put lf353 wrongly .

        please i need your help

        best greets

        Comment


        • First thing you need to do is isolate what the problem is on the frequency. If the coil is the proper inductance then it has to be in the oscillator circuit. At least it is oscillating even if it is way too high so it should not be hard to track down. Much better than a dead board

          Jerry

          Comment


          • Originally posted by metaldetector107 View Post
            i have build tgsl-edu board, only i hear cracks and the frequncy around
            27xx khz which should be 14xx first time i did put lf353 wrongly .

            please i need your help

            best greets
            Hi metaldetector107:

            Many times it is the frequency counter measuring double the frequency because of some problem.

            Can you check with scope?

            dfbowers mentioned a method to listen to the speaker tone when detecting a target and compare it with musical instrument to match the tone, and you can figure out your TX frequency.

            Photos of your circuit top and back might help.

            What test equipment do you have?

            -SB

            Comment


            • Originally posted by simonbaker View Post
              Hi metaldetector107:

              Many times it is the frequency counter measuring double the frequency because of some problem.

              Can you check with scope?

              dfbowers mentioned a method to listen to the speaker tone when detecting a target and compare it with musical instrument to match the tone, and you can figure out your TX frequency.

              Photos of your circuit top and back might help.

              What test equipment do you have?

              -SB
              One thing I do is tie the anode end of the diodes to +12v with a 10k resistor. I usually hook into to my "power on" switch for +12v. That way, you get a constant tone in the speaker while adjusting turns on a coil. I turn the volume way down on my head phones. It should not hurt anything to let it run like that for extended periods.
              Attached Files

              Comment


              • TGSL-EDU

                Hi
                sorry the frequency is 15.1khz my meter battery was out so gave the
                wrong value, ok the problem is i cannot make it quite it cracks
                and detectiond range so poor.

                kind regards

                Comment


                • Originally posted by metaldetector107 View Post
                  Hi
                  sorry the frequency is 15.1khz my meter battery was out so gave the
                  wrong value, ok the problem is i cannot make it quite it cracks
                  and detectiond range so poor.

                  kind regards
                  I harp on this a lot, but it is very important to test far away from EMI noise. I know, because in my "workshop", I cannot get more than 15 - 20 cm depth, even with dfbowers excellent MD, due to some EMI noise from somewhere.

                  Do you have an oscilloscope?

                  -SB

                  Comment


                  • TGSL

                    Do you have an oscilloscope?
                    yes i have

                    Comment


                    • Originally posted by metaldetector107 View Post
                      Do you have an oscilloscope?
                      yes i have
                      Then we have no problems.

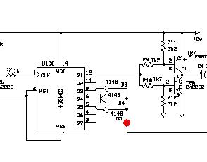
                      We just need to see waveforms like first few posts at the beginning of this thread.

                      Also coil parameters (TX, RX inductance, resistance, size). And what is your coil shield like?

                      Regards,

                      -SB

                      Comment


                      • TGSL

                        Dear Simon

                        my scope not ready sorry, but Fr at 2n2907 collector is 14.7-8
                        at pin 1 of 4024 is 14.6-7 at pin2,6,7 of lf353 is 14.6..
                        the detection depth so poor also very very unstable despited tested shielded coil
                        Rx v 0.2 to 4 mv.

                        any help warmly recieved

                        Comment


                        • Originally posted by metaldetector107 View Post
                          Dear Simon

                          my scope not ready sorry, but Fr at 2n2907 collector is 14.7-8
                          at pin 1 of 4024 is 14.6-7 at pin2,6,7 of lf353 is 14.6..
                          the detection depth so poor also very very unstable despited tested shielded coil
                          Rx v 0.2 to 4 mv.

                          any help warmly recieved
                          What is inductance of RX coil? And resistance?

                          Can you measure the Rx capacitor C6?

                          Please measure DC voltages at C15 and C12 (relative to ground).

                          Regards,

                          -SB

                          Comment


                          • TGSL

                            Dear Simon


                            c6 0v
                            c12 650mv
                            c15 116mv

                            rx 6.30 26ohm
                            tx 5.85

                            thanks

                            Comment


                            • Originally posted by metaldetector107 View Post
                              Dear Simon


                              c6 0v
                              c12 650mv
                              c15 116mv

                              rx 6.30 26ohm
                              tx 5.85

                              thanks
                              Thanks, those look OK.

                              Can you measure the capacitance of C6?

                              Regards,

                              -SB

                              Comment


                              • tgsl

                                Dear Simon

                                its 15n

                                kind regards

                                Comment

                                Working...
                                X