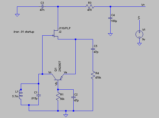
coil checker
This one here, put it all together with a 2n2907 with a TGSL working coil 6mh with 15nf cap and its not oscillating, the transistors were ones that were pulled out of the TGSL a while back while doing tests, although they did read to spec before installing them, but never can be sure with old bits.
Can you see any mistakes on the circuit, the pcb is perfect double checked it.
The only difference was C1 and C6 fitted 47000pf instead of 40,000pf.
Thanks in advance for your opinion
Regards
This one here, put it all together with a 2n2907 with a TGSL working coil 6mh with 15nf cap and its not oscillating, the transistors were ones that were pulled out of the TGSL a while back while doing tests, although they did read to spec before installing them, but never can be sure with old bits.
Can you see any mistakes on the circuit, the pcb is perfect double checked it.
The only difference was C1 and C6 fitted 47000pf instead of 40,000pf.
Thanks in advance for your opinion
Regards


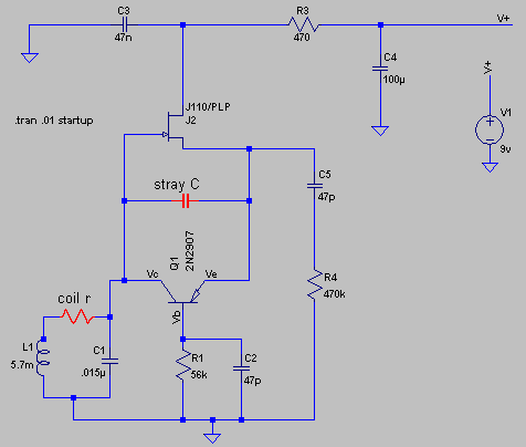
. I guess that's how it was designed.
Comment