Announcement

Collapse
No announcement yet.

Announcement

Collapse
No announcement yet.

TGSL Tuning & troubleshooting

Collapse
X
 
  • Filter
  • Time
  • Show
Clear All
new posts

  • Originally posted by hugo View Post
    I must say I was a bit septic with the TL071.
    But after a lot of tests with my scope, my opinion is :
    - the output of the LM308 is less noisy BUT it seems that it works like a huge filter with its low slew rate. LM308 is 0,15 V/uS lowered by the capacitor connected to pin 8 (the factor is proportionnal to 1/C) and TL071 is 16 V/uS !
    ( When I short the inputs of the LM308 or the TL071, the output noises are very closed.
    - If the input is clean, the output should be too. Most of the noise come from EMI and/or poor shielding.(Sorry Dfbowers but USB2 cable doesn't work well, very touchy, with my TGSL-EDU, but it's fine with 8723 Belden cable)
    - I also find a small tweak can be done by setting the output offset of the TL071 (But no more than 1-2 cm in the air).

    Hugo
    My guess is that the slew rate difference doesn't matter at all because that op amp is configured as a very very low pass filter anyway.

    Regards,

    -SB

    Comment


    • Originally posted by dfbowers View Post
      I disagree with the statement that you cannot substitute a TL071. LM308 is obsolete and if I'm not mistaken some manufacturers will recommend the TL071 as a modern replacement. I have handfulls of both and if that were your problem I would surely be able to reproduce it!! I can demonstrate that you can use TL061, TL071 or TL081 in place of the LM308 without significant issues .

      The only difference I see in the TGSL application is that you should use 100nF caps between the supply and ground with the LM308s.

      Don
      Thanks for reply
      You tell me I have a hope in the use TL071, I wonder are you experience TL071?
      If you tried What is the maximum detection of the coin 2.5cm
      Perhaps I have error in my PCB or coil or Cable . I want to make sure it is working well (tl071)
      Sorry I'm bad in England
      best greetings

      Comment


      • Originally posted by Dennis the Mennis View Post
        Hi Salih ,

        I think it is too early to say that the TL071 is the problem here ...
        I've also tried the TL071 and the TL081 like Ivconic and compared them with the LM308 : at that moment I didn't see much difference ( must say I have a rather noisy 'workshop' )

        Do you have a scope ?

        kind regards ,

        Dennis the Mennis
        Thanks a lot, for you tell me about the comparison between LM308 TL071 TL061 TL081.
        What is the maximum for detecting coin When using TL071.

        I apologize for my advice ((do not use tl071))
        Now I have one big problem I do not know what the problem in my tgsl
        sorry I dont have scope
        regards

        Comment


        • Originally posted by salih View Post
          Thanks a lot, for you tell me about the comparison between LM308 TL071 TL061 TL081.
          What is the maximum for detecting coin When using TL071.

          I apologize for my advice ((do not use tl071))
          Now I have one big problem I do not know what the problem in my tgsl
          sorry I dont have scope
          regards
          As far as I can see, you only have two courses of action open to you:
          1. Test your TGSL with a commercial coil. This will tell you whether it's a coil or circuit problem.
          2. Buy or borrow an oscilloscope.

          This sort of problem is too difficult to debug with only a multimeter and guesswork.

          Comment


          • Originally posted by Dennis the Mennis View Post
            Hi Salih ,

            I think it is too early to say that the TL071 is the problem here ...
            I've also tried the TL071 and the TL081 like Ivconic and compared them with the LM308 : at that moment I didn't see much difference ( must say I have a rather noisy 'workshop' )

            Do you have a scope ?

            kind regards ,

            Dennis the Mennis
            Hi Dennis
            Its not so much the difference between the LM308/TL071, more to the point its who manufactured them, I know this first hand because after building my TGLS I had problems with detection range which you may remember me posting on here, and I was doubting my build quality , but it was my LM308s that was at fault which was bought here in England, I swapped for TL071 which came from China and all worked to spec as has been posted on here.
            I then bought LM308s from another supplier to see if i could get a bit better as we do, results, there was know noticeable difference between the two.
            Im affraid that this is what we are up against which is a pain the ***.
            Regards

            Comment


            • Originally posted by satdaveuk View Post
              Hi Dennis
              Its not so much the difference between the LM308/TL071, more to the point its who manufactured them, I know this first hand because after building my TGLS I had problems with detection range which you may remember me posting on here, and I was doubting my build quality , but it was my LM308s that was at fault which was bought here in England, I swapped for TL071 which came from China and all worked to spec as has been posted on here.
              I then bought LM308s from another supplier to see if i could get a bit better as we do, results, there was know noticeable difference between the two.
              Im affraid that this is what we are up against which is a pain the ***.
              Regards
              That's a good point. I'm guessing that the critical difference in the parts is the output voltage bias. It is actually something you can check, just short the inputs and see what the DC voltage of the output is. (I suppose technically it could be due to input biases also).

              I have wondered about a mod to the design which is to put large DC-blocking capacitors (1uF, 10uF?) in series with the LM308 outputs to remove any DC bias before it goes to the comparator input (a few resistors probably needed too).

              Then we may be able to put any crappy op amp there successfully. Other than the output bias, the requirements on the op amp are very minimal it would seem.

              -SB

              Comment


              • Originally posted by simonbaker View Post
                That's a good point. I'm guessing that the critical difference in the parts is the output voltage bias. It is actually something you can check, just short the inputs and see what the DC voltage of the output is. (I suppose technically it could be due to input biases also).

                I have wondered about a mod to the design which is to put large DC-blocking capacitors (1uF, 10uF?) in series with the LM308 outputs to remove any DC bias before it goes to the comparator input (a few resistors probably needed too).

                Then we may be able to put any crappy op amp there successfully. Other than the output bias, the requirements on the op amp are very minimal it would seem.

                -SB
                Thats a worthwhile idea Simon then it would mean that we have ics that we can use rather than bin, even if its maybe for fucture projects with similar circuit layouts, because the way things stand at the moment hit and miss not to mention exspense of components.
                Part of me says I should of bought at least one kit from silverdog because I presume he sticks to known manufacture of said components that have been proved to be working correctly so if there are problems/faults we are not working in the dark.
                Regards

                Comment


                • Originally posted by salih View Post
                  Thanks a lot, for you tell me about the comparison between LM308 TL071 TL061 TL081.
                  What is the maximum for detecting coin When using TL071.

                  I apologize for my advice ((do not use tl071))
                  Now I have one big problem I do not know what the problem in my tgsl
                  sorry I dont have scope
                  regards
                  Hi Salih ,

                  Without a scope it is hard to see what the problem might be ...

                  - Noisy environment ( do you have spontaneous alarms ? )
                  - Are the coils well nulled and adjusted ?
                  - Can you reject a ferrite rod
                  - Is the Tx voltage high enough ?
                  - The 2,5 cm coin you are using , is it similar the an Euro coin wich is used as a reference ?
                  - Wich pcb did you use ? is it ok ?
                  - Are the coil parmeters fine ? xx mH for Tx , xx mH for Rx
                  - What is the size of the coils

                  As you could read from other members : don't worry about the TL071 , it should do the job.

                  Any progress ?

                  kind regards ,

                  Dennis the Mennis

                  Comment


                  • Originally posted by satdaveuk View Post
                    Hi Dennis
                    Its not so much the difference between the LM308/TL071, more to the point its who manufactured them, I know this first hand because after building my TGLS I had problems with detection range which you may remember me posting on here, and I was doubting my build quality , but it was my LM308s that was at fault which was bought here in England, I swapped for TL071 which came from China and all worked to spec as has been posted on here.
                    I then bought LM308s from another supplier to see if i could get a bit better as we do, results, there was know noticeable difference between the two.
                    Im affraid that this is what we are up against which is a pain the ***.
                    Regards
                    Hi Dave ,

                    I had also a faulty LM308 and it took me a while before I discovered what the problem was.
                    I still have it : I will post an example of it someday.
                    Also this LM308 was one of the better brands : but also these can malfunction.
                    How much luck can you get as a beginner just started that time with the TGS .

                    The members can save a lot money and efforts finding LM308's and use the TL071 / TL081 instead ...

                    kind regards ,

                    Dennis the Mennis

                    Comment


                    • Originally posted by Dennis the Mennis View Post
                      Hi Salih ,

                      Without a scope it is hard to see what the problem might be ...

                      - Noisy environment ( do you have spontaneous alarms ? )
                      - Are the coils well nulled and adjusted ?
                      - Can you reject a ferrite rod
                      - Is the Tx voltage high enough ?
                      - The 2,5 cm coin you are using , is it similar the an Euro coin wich is used as a reference ?
                      - Wich pcb did you use ? is it ok ?
                      - Are the coil parmeters fine ? xx mH for Tx , xx mH for Rx
                      - What is the size of the coils

                      As you could read from other members : don't worry about the TL071 , it should do the job.

                      Any progress ?

                      kind regards ,

                      Dennis the Mennis
                      hello Dennis the Mennis I'm really happy you are interested in my problem.
                      I want to let you know the details of my TGSL
                      my coil TX=6mH and RX=6.5mH , (107 windings for RX and 98 windings for TX). TX shield RX not shield .
                      wire (0.25mm)
                      my TGSL Can distinguish between materials.
                      I checked all the parts in TGSL Ten times , The only parts is different I used TL071
                      I have note: When I put maximum sensitivity, I do not hear anything, I saw a lot videos in youtube about TGSL when his put maximum sensitivity you Can hear the sound unwanted i dont have this sound.
                      I used coin like this http://www.youtube.com/watch?v=nZvR4KA5jfE
                      The maximum detection in my tgsl 22 cm.
                      regards


                      Attached Files

                      Comment


                      • Originally posted by salih View Post
                        hello Dennis the Mennis I'm really happy you are interested in my problem.
                        I want to let you know the details of my TGSL
                        my coil TX=6mH and RX=6.5mH , (107 windings for RX and 98 windings for TX). TX shield RX not shield .
                        wire (0.25mm)
                        my TGSL Can distinguish between materials.
                        I checked all the parts in TGSL Ten times , The only parts is different I used TL071
                        I have note: When I put maximum sensitivity, I do not hear anything, I saw a lot videos in youtube about TGSL when his put maximum sensitivity you Can hear the sound unwanted i dont have this sound.
                        I used coin like this http://www.youtube.com/watch?v=nZvR4KA5jfE
                        The maximum detection in my tgsl 22 cm.
                        regards

                        Hi Salih ,

                        The TL071 should do the job , don't worry ...
                        When the Sens is set to max , most likely you only get 'false' alarms when there is a lot of noise .
                        So probably you have a low noise environment !

                        See next post for some comparison :
                        http://www.geotech1.com/forums/showp...postcount=4411

                        or

                        http://www.geotech1.com/forums/showp...&postcount=683

                        Both coils shoild be shielded.

                        If both coils are shielded and nulled/ tuned what do you measure on c12 and c15 in all metall mode ?

                        I hope you use a coin with the properties as an one Euro coin


                        1 euro | € 1,0023,25 mm2,33 mm7,50 gring:
                        nikkel-messing
                        75% koper
                        20% zink
                        5% nikkelcenter:
                        koper-nikkel legering
                        75% koper
                        25% nikkel

                        otherwise you would make a measuring error , I also have coins with the same diameter wich give a poor response ...

                        please let me now , all other things seem to be ok .

                        kind regards ,

                        Dennis the Mennis

                        Comment


                        • Originally posted by salih View Post
                          hello Dennis the Mennis I'm really happy you are interested in my problem.
                          I want to let you know the details of my TGSL
                          my coil TX=6mH and RX=6.5mH , (107 windings for RX and 98 windings for TX). TX shield RX not shield .
                          wire (0.25mm)
                          my TGSL Can distinguish between materials.
                          I checked all the parts in TGSL Ten times , The only parts is different I used TL071
                          I have note: When I put maximum sensitivity, I do not hear anything, I saw a lot videos in youtube about TGSL when his put maximum sensitivity you Can hear the sound unwanted i dont have this sound.
                          I used coin like this http://www.youtube.com/watch?v=nZvR4KA5jfE
                          The maximum detection in my tgsl 22 cm.
                          regards

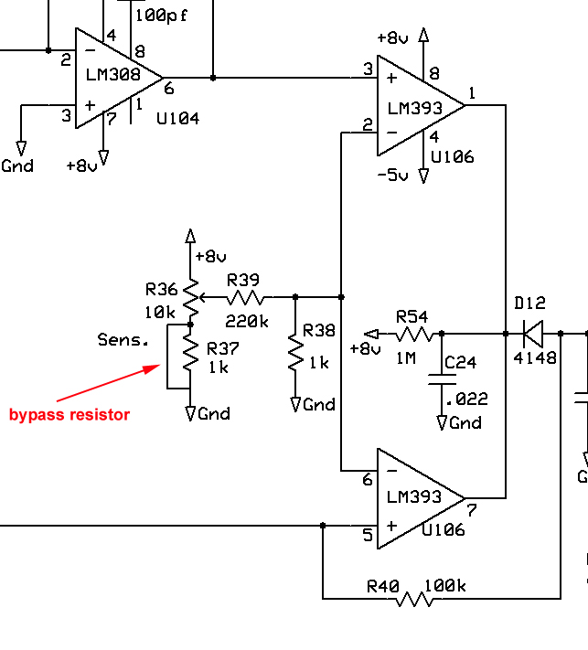
                          Your TGSL appears to be working great to me! It looked like more than 22 cm in the video.

                          When you pot your coils in a permanent shell and take it outdoors far away from the city it may work very well.

                          However, I suggest you try the "dfbowers mod" of the sensitivity circuit. You simply bypass the 1k resistor R37, which is easy to do with a jumper wire.

                          Then your sensitivity control will have more range.

                          Otherwise I will be interested in what you and Danny find with troubleshooting.

                          Cheers,

                          -SB
                          Attached Files

                          Comment


                          • Originally posted by simonbaker View Post
                            Your TGSL appears to be working great to me! It looked like more than 22 cm in the video.

                            When you pot your coils in a permanent shell and take it outdoors far away from the city it may work very well.

                            However, I suggest you try the "dfbowers mod" of the sensitivity circuit. You simply bypass the 1k resistor R37, which is easy to do with a jumper wire.

                            Then your sensitivity control will have more range.

                            Otherwise I will be interested in what you and Danny find with troubleshooting.

                            Cheers,

                            -SB
                            hello simonbaker
                            that video in youtube not me . I want to mention I ues same coin But I get 22cm on my tgsl.
                            and I tried what you said but did not succeed is still weak sensitivity.
                            Thank you for your interest

                            Greetings

                            Comment


                            • Originally posted by salih View Post
                              hello simonbaker
                              that video in youtube not me . I want to mention I ues same coin But I get 22cm on my tgsl.
                              and I tried what you said but did not succeed is still weak sensitivity.
                              Thank you for your interest

                              Greetings
                              There seems to be something wrong with the setup in the video. Notice how the detector double-beeps when the coin is still some distance from the coil. Perhaps he has the RX coil reversed.

                              Comment


                              • Hi, you say your RX coil is NOT shielded?

                                As Dennis says - Rx coil needs shield too


                                May be excess noise pick up from non shielded Rx coil.

                                Increasing Sens, without a shield, will give you more noise..

                                S

                                Comment

                                Working...
                                X