as far as I remember its just under 16V for the TX
Announcement
Collapse
No announcement yet.
Announcement
Collapse
No announcement yet.
IDX-PRO+VDI
Collapse
X
-
Tnx Koala.Originally posted by Koala View Postas far as I remember its just under 16V for the TX
I double checked PCB for shorts, everything seems fine. Output of regulator is ok (8v).Originally posted by roderico View PostI'm glad you found the problem, you might have some other shorts, but also check the output of your voltage regulator, there is also a mod somewhere in this thread that connects the battery directly to R8 instead of the output of the regulator and give more than 16V you could give it a try if you cannot find the problem with your pcb...
I dislike idea of connecting oscillator directly to battery, because of voltage drop during operation...
Besides that i have another problem, detector is very unstable now. When i disconnect Rx(Tx connected), it works just fine...
So i shielded Rx with 3m alu foil (from one piece,leaving 1cm gap) but it's still the same... Detection of coin is 27cm max with alot background noise. Same as my IGSL project a couple years ago... This is why I more like Pi md...
Also i tested it in room very low emi(basement)...
What causing this noise in Rx?
Comment
-
my first guess would be that it might be your coil, i.e. you built the coil with very different values to the nominal ones, could post all parameters of your coil (including the nulling)? e.g. if you used 22nF then your RX frequency is too close to TX frequency picking up a lot of noise, a second guess if the coil parameters have the nominal values then the wire that connects the coil to the pcb, other possibility U3, etc...
Comment
-
if you are using a 78L08 then it is limited to 100mA and you might need more current, i.e. another voltage regulator...Originally posted by wallker View PostTnx Koala.
I double checked PCB for shorts, everything seems fine. Output of regulator is ok (8v).
I dislike idea of connecting oscillator directly to battery, because of voltage drop during operation...
Comment
-
DD Coil specs:
Tx: 592uH 34x0.6mm wire, cap 1.1uF CH1 of scope
Rx: 34.2mH 260x0.2mm wire, cap 34nF
Resistance of Tx at coil plug(with cable resistance) is 2 Ohms, Rx 92 Ohm also at coil plug.
Couldn't null if less than 2.5mV, phase is some 160 degrees, discrimination and ferrite rejection works good.
U9 is t.h. 7808
So far i changed: NE5534 and CD4066, no difference, for u3 i tried TL064, TL074, noticed difference in sensitivity, but instability persists.
Also i added trimmer instead r11 and little 150p cap at pin 13 of CD4066, with trimmer i managed to silence noise a bit.
Tried to capture the noise at pins 10 and 11 of 4066 as shown in video...
https://youtu.be/w0RJ0_V4cI8
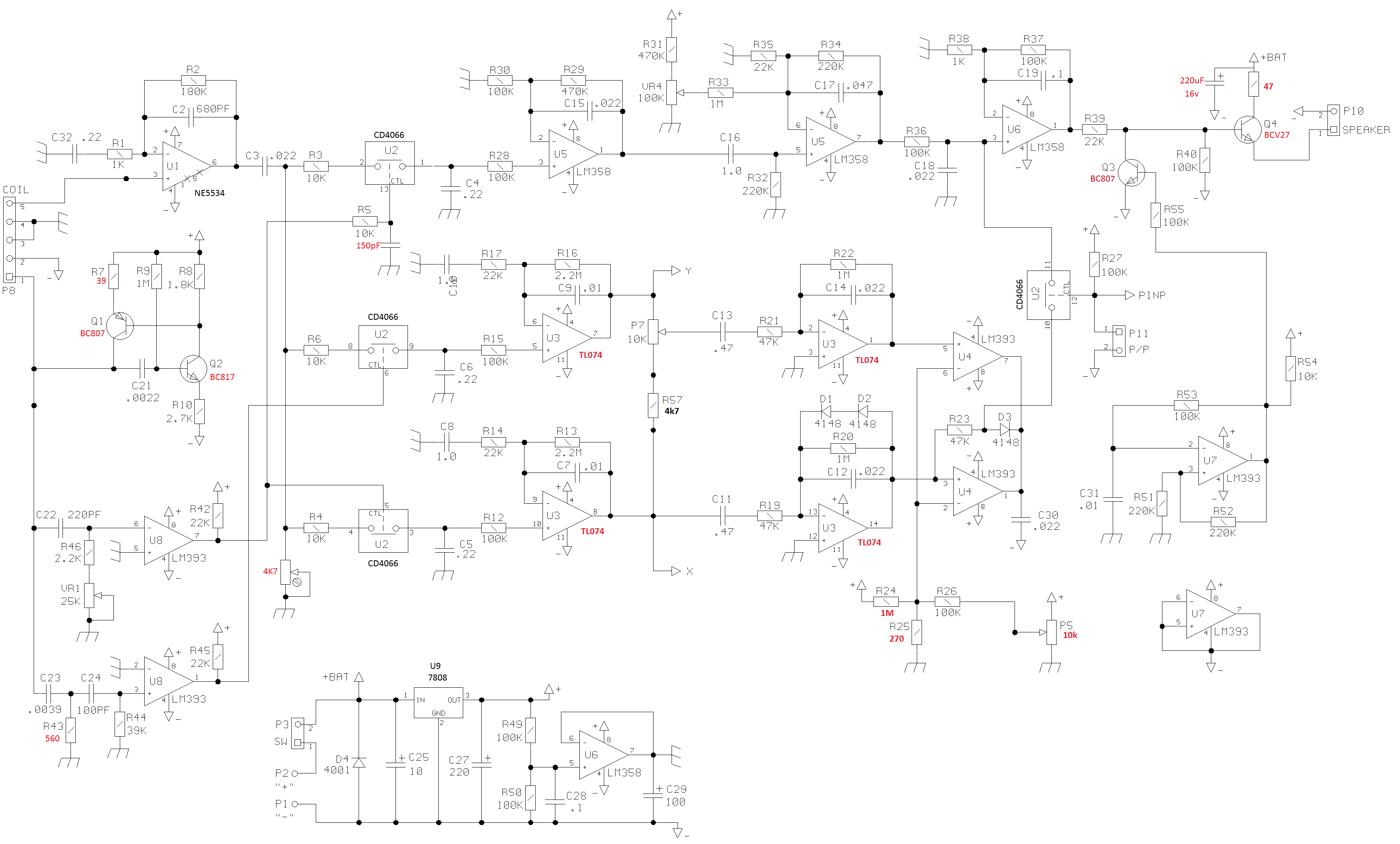
This is the sch of my current setup.
Attached Files
Comment
-
you might need to reduce the sensitivity with the sens pot as first test, you could also try a different wire to connect the coil to the pcb, e.g. RCA wire where one of the conductors is shielded and IMO all IC’s (U1, U2, …) should have decoupling capacitors in both Vdd and Vss for better stability and should also reduce the noise...
Comment
-
Also, i had another problem with 2 tone mod. If ferite rod is rejected, mineralised brick is visible as iron tone, or if is brick rejected, hot rock is still there as low tone or high, depending on geb setup. Worst is when low soil is visible as iron tone...Originally posted by volcano View PostSo, there is a switch to turn each mode on.
Comment
-


Comment