Announcement
Collapse
No announcement yet.
Announcement
Collapse
No announcement yet.
IDX-PRO+VDI
Collapse
X
-
-
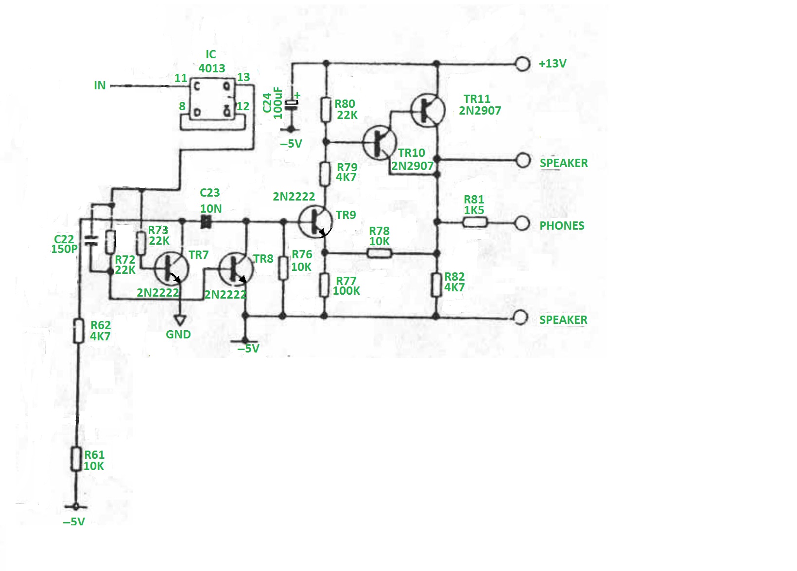
I mean the image that I sent is the audio part, it's true or there's still a missing pieceOriginally posted by gurdal View PostHi
not tested.
we can fix negative places
Best regards
gurdal
https://s4.dosya.tc/server11/qug3sn/...B_vco.rar.html
Comment
-
Good morning everyone!! Thanks to Eduardo 1979, Holyuser and all who collaborated for the success of this project; so that every hobbyist can build it. I have only read a few pages of this thread. I am starting in the construction of detectors and I would like you to help me how I could put the coils in resonance and I do not have an oscilloscope or sophisticated measurement equipment. I only have a multimeter, a frequency generator and a frequency meter that I did with an Atmega8 and I also have an Arduino one with which I made an inductance meter but I don't know if the measurement is correct. Please a help !!!!
Comment
-
-
-
Fuse bit help !!!
Hi dear ederado , can you help me about fuse bit for programming ? What is fuse bit settings for program, thank youOriginally posted by eduardo1979 View PostHello. I found this Russian forum of IDX-PRO PCB. The PCB had many mistakes and failures of some components. I corrected the PCB and added the missing components. I wish that we all take a look and give a chance on this project. Surely here in the forum there are people who would be interested in this project. I've also found the VDI file with all documentation. Please advise if there is any error in the PCB. I'll put here a video of this VDI I found on Youtube. Thanks for reading. Eduardo.
Comment
-
I have finished my IDX-Pro with the original 950 spool for a while. Now I am experimenting with building another 250mm coil myself. The coil for the TX side is ready and with my single-channel oscilloscope I was able to set the frequency of 6590Hz exactly. Now I am faced with the problem of determining the RX frequency ... Where can I pick up this signal? Nothing useful is displayed directly at the RX output ... thanks a lot
Comment


Comment