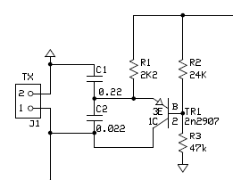
BTW, anyone interested in analogue "VDI" with dial instrument? A Toltec schematic gave me an idea. My reasoning is that it would use very little current and a dial is a dial regardless of sunlight.
How much current does the VDI use on average?
How much current does the VDI use on average?


Comment