Announcement
Collapse
No announcement yet.
Announcement
Collapse
No announcement yet.
IDX-PRO+VDI
Collapse
X
-
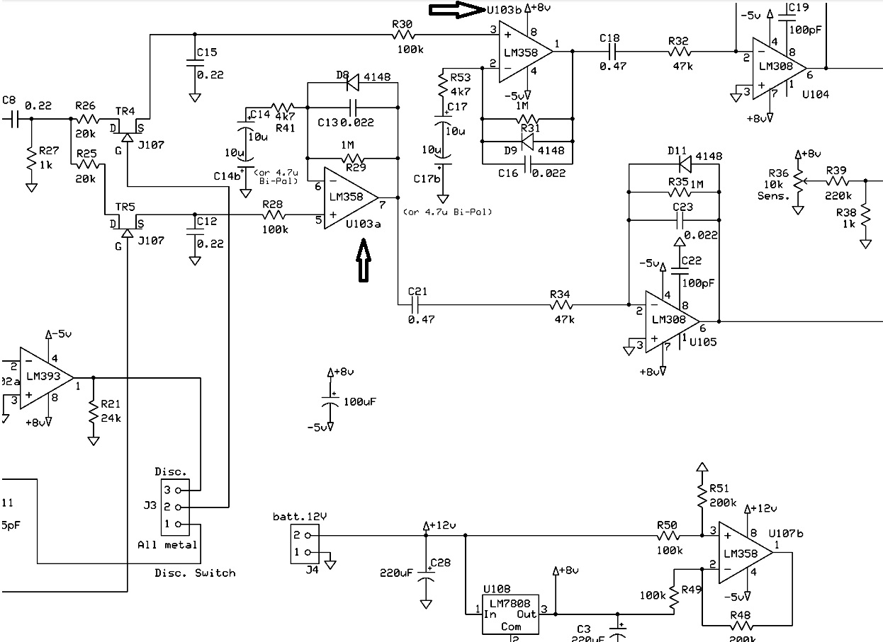
Build the kit as is.. If you lack sensitivity replace the supplied LM324 with an LF347.Originally posted by tonyh View PostHello, I have purchased IDX PCB from Silverdog, looking forward to putting it together. There is so much information to read my head is hurting. Has anyone added the Mr Bill mods?
Comment

so you are still joking 
Comment