Gerbers:
Announcement
Collapse
No announcement yet.
Announcement
Collapse
No announcement yet.
Voodoo Main Discussion
Collapse
X
-
That is a good solution for preventing letting out the magic smoke.Originally posted by 6666 View PostHi Ivconic , good work, I have had a look at the diode I requested but it appears to be drawn in parallel which requires a fuse to be placed in power lead which is ok it will work, but people seem to get it wrong and dont add the fuse
but what I was asking for was a series diode something like a 1N5822 40v 3A Schottky, if people dont want it they can short it out, what are your thoughts ?
Many say this drops the Voltage as heat in the diode. Here is why this is actually a good thing.
The Battery Voltage is 12V (12.5 to 14.4 for Pb acid or 11.1 to 12.4 for 3S LiPo). The Regulator is 5V out and if not an LDO needs a minimum of 3-4V above output, around 8-9V. Therefore the diode drops 0.4V (Schottky) so still plenty of input Voltage overhead.
Also, the Voltage the regulator drops is turned to heat. So say 250mA Draw on the 5V regulator produces (12-5) * 0.25 = 1.75 Watts of heat. The diode drops 0.4 so with a diode the regulate produces (12-0.4 -5) *.25 = 1.65Watt, and the diode produces 0.1 Watt. Same total amount of heat but spread over two parts.
Comment
-
It is pretty rough over here. We are in lockdown which causes all sorts of delays. Not many planes flying to the US eitherOriginally posted by SilverSurfer17 View PostMan the UK must of got over run by Rona i ordered a speaker from China 4 days after i ordered my board and just got the speaker and still no board
Comment
-
Im just excited i thought id have to drive hours for good places to detect then did some research of my town and found out it was built in 1835 and the stagecoach trail runs right through my town so i know now there are old coins around ill start at the river where i know people would bath and where the old hotel built in 1842 used to be
Comment
-
I will check it out when I get a chance. It’s totally dependent on the resonant frequency of the RX coil. It will work over a wide range of frequencies as long as you can adjust your delay to cover the first cycle of the decaying sine wave. Also, the sample width needs to sample shorter than 90 degrees. If you check my previous post you can get an idea. I will take some measurements and post them up shortly..Originally posted by 6666 View PostHello Don, would you know approx how many micro seconds after the TX pulse that your 4066 operates to take your Disc sample ?. thanks
Comment
-
Randomly i stumbled across this nice girl explaining the options:Originally posted by 6666 View PostHi Ivconic , good work, I have had a look at the diode I requested but it appears to be drawn in parallel which requires a fuse to be placed in power lead which is ok it will work, but people seem to get it wrong and dont add the fuse
but what I was asking for was a series diode something like a 1N5822 40v 3A Schottky, if people dont want it they can short it out, what are your thoughts ?
Comment
-
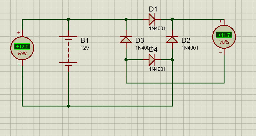
Of course that's nice way to make protection.
But there are cases when you use high capacity batteries that usually provides higher nominal voltage than the working voltage in the device.
If you don't mind the voltage drop across the diodes; this circuit is the simplest but very effective possible protection against reversing the polarity.
I am using it at low consumption circuits (most of the I/B detectors) and when battery is with higher capacity.
Common detectorist in time becomes unsatisfied with frequent change of batteries and eventually one day decide to use "external" rechargeable accu with high capacity.
And that's where "tragedy" happens! After some time of use like that; it happens to reverse the cables that goes to battery and result is: lot of magic smoke around and dead detector.
I was pretty tired of such cases, some people will never learn, so after few repairs of the same damage: i started to use this protection.
SMW for example will run smoothly with 9v. Accu is usually 12V/1Ah. (charged 13.6v). So voltage drop across the bridge is not a problem.
You may call it stupid; but is saves the day. Users are satisfied and i am not annoyed to death by servicing same faults all over again...
Comment

Comment