hello .. can help with my delta problem ..... sorry i have very bad english ....
i make delta pulse .... and connect to 12v and i have sound .... then i push button autotune .... but sound not get lost .... if i pushe 20x button autotune sound will down .. but after 3 second sound will back ....... then i replace lf357 to tlo81 or lf356 ..... and autotune button work good .... but when i connect coil 25cm 4om paralel 390om.... and tune all whit ossciloscope .... metal find very bed and sound prevent - sound respond after 2 second
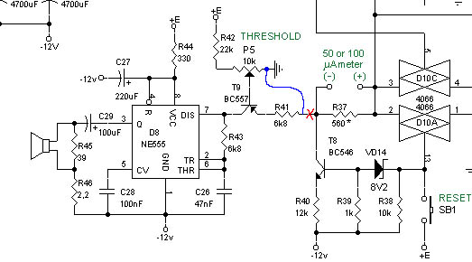
i use in dp ne555 ne556 hef4358b hef4066 and tl072
whit lf357 video
what wrong??
i make delta pulse .... and connect to 12v and i have sound .... then i push button autotune .... but sound not get lost .... if i pushe 20x button autotune sound will down .. but after 3 second sound will back ....... then i replace lf357 to tlo81 or lf356 ..... and autotune button work good .... but when i connect coil 25cm 4om paralel 390om.... and tune all whit ossciloscope .... metal find very bed and sound prevent - sound respond after 2 second
i use in dp ne555 ne556 hef4358b hef4066 and tl072
whit lf357 video
what wrong??


Comment