Originally posted by Unregistered
View Post
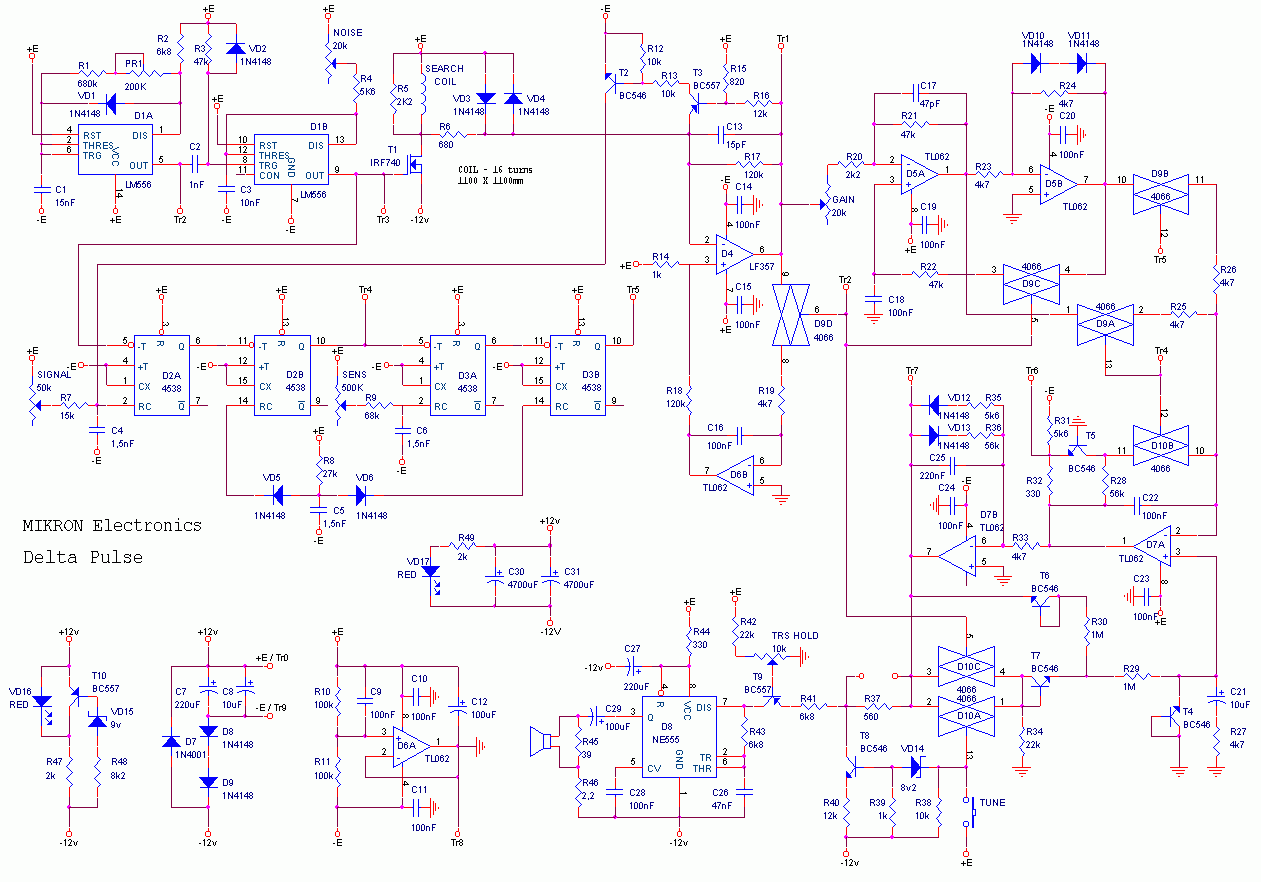
. Yesterday i finished a Delta Pulse for a friend and it works perfect
with MC14538 that shop sold to me.

. Before 2 days i experimented with DP about 3 hours. I connected 2 oscilloscopes and i tried to see where is the problem
.
Comment