this thread 147 pages and 3600 posts. again to begin from start?
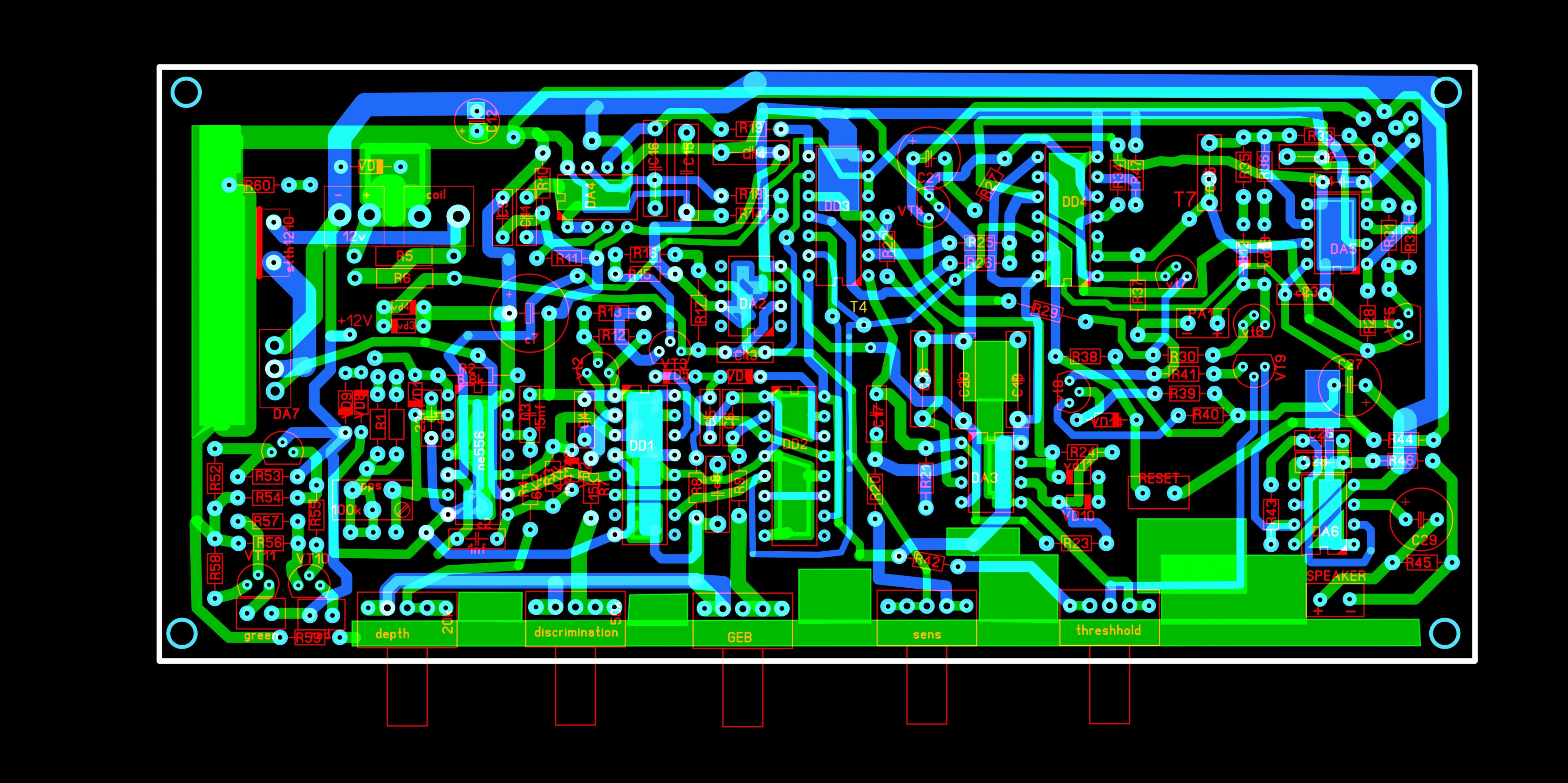
i see diagram in 45 post, for example.
all my videos with all signals were in youtube. but it deleted my channel with resume i'm 'the spammer'.
i see diagram in 45 post, for example.
all my videos with all signals were in youtube. but it deleted my channel with resume i'm 'the spammer'.

Comment