Originally posted by Saromines Ramiel
View Post
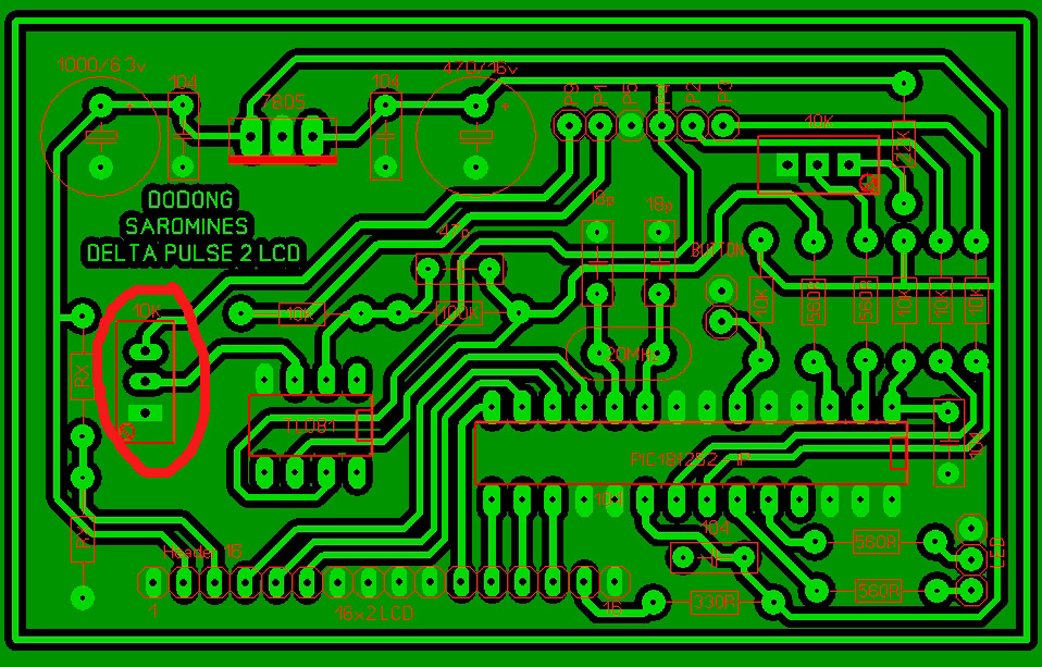
see new PCB of this.my PCB is correct and have not problem.you should set battery signal and battery voltage but Zero buttom and dont put it on pannel.just set it by multi turn .your picture show correct character on this but check it when connect to analog board.
in net have video for learning to set signal and battery on YouTube.
first when analog delta work then connect correctly point the LCD board.(P2,P3,...)
big problem is file is Demo not complete , i want buy it but not now.
my internet connection now have problem. ahhhhhhhhhhh

.. i smell that i can made a delta pulse sooner
Comment