Originally posted by sdesic
View Post
Announcement
Collapse
No announcement yet.
Announcement
Collapse
No announcement yet.
TESORO GOLDEN SABRE
Collapse
X
-
The rx coil freq and the Tx freq will be a long way apart.
You ned to move the Rx tune closer - I use a capacitor switch box and monitor the preamp out as u adjust cap value.
move cap value up or down when u get more leaked preamp sig u know Rx is tuned closer to Tx - so more sens.
But watch the phasing ( ability to reject ferrite )
Also dont use when sig is MAXED, as Rx will same as Tx and it dont work well.
u want Rx to be about 75% of Tx
Comment
-
Well I tuned the TX as per the original TGSL ~14.7 khz and used a 12.7 nf RX cap
(it called for 15 nf) and put my handy cap bank in parallel and tuned for max air depth.
I ended up with 13.1 nf. Quiet though (10 mv). It's a funky coil. It looks like an Omega
and has a center tapped RX and the RX + TX are the same inductance (6.1 mh) but the TX
has 10 ohms more resistance.Weird!
I get solid 5" and a ghost to 7", I only got 7" on my original Bandito so this coil is a bit
weak. I'll do a little tweaking and see how it goes. I had had the Minelab oscillator on it
and tried getting my 1 mh / 14 mh homemade coil working but gave up! It had lots of noise (100 mv)
and poor depth. This TGSL worked great once for about 10 seconds and never again so good...
Comment
-
-
i have make 4 TGSL Edu board all is same problem to much noise sound and to sensitive
all board is new component part
Coil 6.5mH and 5.90mH still cant get it stable hahaha what is the problem
all component part is same as TGSL edu not change any only 4 caps 22uf replace with 4 caps 10uf
when touch wire and coil still get noise
any idea about this problem
Comment
-
As far as i know, there are some thing you can do to remove noise.
Obviously close the tgsl in a metal box, pay attenction to grounding pots. The most important to ground is Ground Balance. The box should be grounded and so the metal case of every potentiometer.
- coil should be correctly shielded and grounded...wire immovable inside it...nulled and epoxy casted
- mechanical noise take elecrical noise..fix everyting...no lose cable that move on the shaft
- make polite good connection from cable to control box
- ic sockets are good for experiment and fast recovery after damage in building and test phase.
If your circuit works than remove them. Ic should be soldered directly to board to reduce various negative effects of not soldered only touching pins.
Tgsl is a very very sensitive machine. A delicate equilibrium in a very sharp blade called stability....
If all that things will be respected you should have nice and quiet MD.
I find more stability and less noise touching pot cables in my building open box phase, using all tranistor made in plastic and not metal box. You can try.
I used BC337 and BC327
337 for npn
327 for pnp
Comment
-
I have problem with few beeps - false positive on swings or if coil is on rough terrain / bumpy - but I live with it.
Bump gives false signal ... thick grass or roots on contact - my coil is not in epoxy - used hot glue only.
Only two beeps are good signal.
Comment
-
Try the machine gun circuit! But seriously that is a problem around the LM393 at the output.
The sens pot usually adjusts for that, maybe a broken wire on the sens pot?
Oscillations in the filters can do the same. I used to have that problem but now I have low
gain most of the time but once in a while I get a lot of chatter. I'm not sure where the problem
is as it appears in both channels. I tried resoldering all components today too. I have to hook
it up again to see if it helped any...
Comment
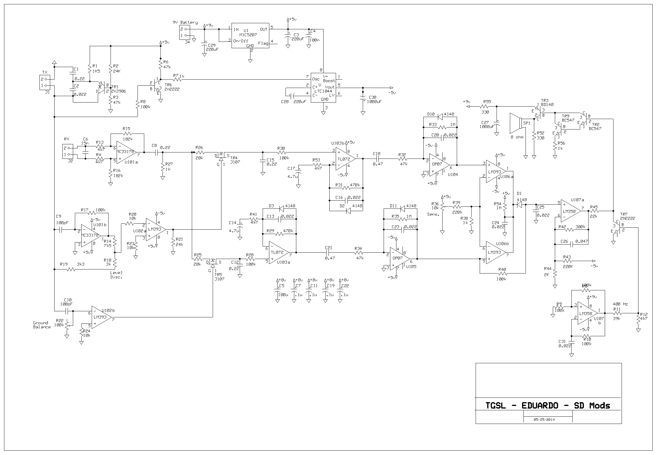
-
My Bandito runs off a 9V battery. The TGSL is supposed to go deeper based on it's using
+8V and -7.5V from a 12V battery but mine doesn't seem to go deeper so I thought I'd
mod it to use one 9v battery. Some of the current draw is in the LDO 8V regulator so I'm
hoping to save some juice there. I also hope to remove some noise from the 4024 and
negative voltage generator. I found a MIC5207 laying around to make the plus 5 volts
and used a LCT1044 (similar to 7660) to make the negative voltages.
I stole the audio oscillator from the IDX by using the 1/2 LM358 available...
Here's a schematic of my current board;
Comment

Comment