Announcement

Collapse
No announcement yet.

Announcement

Collapse
No announcement yet.

TGSL Tuning & troubleshooting

Collapse
X
 
  • Filter
  • Time
  • Show
Clear All
new posts

  • Originally posted by Jerry View Post
    Hi Dave,

    Yes it does shine some light. It is when I did the TX mod that the shift in the discrimination scale happened. I could have lived with it the way it was because the detector is working very well. Right now I am just fussing with minor tweaks and learning a lot in the process.

    I hope to have the TGSL mods done and put back together tomorrow. Our club has a seeded hunt on Saturday and I hope to use it for that.

    Jerry
    I will follow suit on my machines although the second build is in such a tight housing proberly pull a load of wires while in the process, got the lot including batterys into a portable hard drive housing, proberly the small build on here lol, must say though it does look nice will post a pic when I have time.
    By the way talking of experiments are you using LM308s or TL081s because the 308s give more depth and quiten the machine down, ive recently bought in some 0p77 to try because they carry a better spec, not sure of the pinouts so need to check that, will let you know results in due course.

    Regards

    Comment


    • Originally posted by satdaveuk View Post
      I will follow suit on my machines although the second build is in such a tight housing proberly pull a load of wires while in the process, got the lot including batterys into a portable hard drive housing, proberly the small build on here lol, must say though it does look nice will post a pic when I have time.
      By the way talking of experiments are you using LM308s or TL081s because the 308s give more depth and quiten the machine down, ive recently bought in some 0p77 to try because they carry a better spec, not sure of the pinouts so need to check that, will let you know results in due course.

      Regards
      That is packing it in pretty tight. My enclose is one I made for testing a couple years ago and is nice because all the panels can be removed. Crude but effective for testing purposes. I don't think I have a picture of the assembled machine. Will have to do that.

      I am still using the TL081's. I did order some LM308's about a year ago but the vendor substituted with another part number which escapes me at the moment. I called them on it and they swear that they perform the same. I had forgot all about them until you mentioned it. Will have to give them a try.

      Jerry

      Comment


      • If your happy with it now wait till you put the 308s in you will be shocked at the difference, ive got here various manufactures of the 81s and the 308s beat them hands down, but hang on because its worth waiting now for me to check the 0ps theres also another type I bought cant remember the number but they also needs trying.
        The case ive built for the minipulse 3 sounds similar to yours sliding back and front panels with a floating top, designed it in such away with all pots lcd etc plug and socket so if im not happy can either easily mod or even put another project into it.
        Made it out of bottom plinth off cut of upvc guttering facia sidepanels and panel guides all cut from old toshiba portable TV, front back panels styreen sheeting which i had given so apart from the glue and time it cost me nothing, light as a feather but sturdy and looks the business.
        One of the guys on here opened a thread to show projects made on here maybe sometime it will be worth takeing some pics to give us all other ideas.

        Nice chat, all the best

        Comment


        • Originally posted by satdaveuk View Post
          If your happy with it now wait till you put the 308s in you will be shocked at the difference, ive got here various manufactures of the 81s and the 308s beat them hands down, but hang on because its worth waiting now for me to check the 0ps theres also another type I bought cant remember the number but they also needs trying.
          The case ive built for the minipulse 3 sounds similar to yours sliding back and front panels with a floating top, designed it in such away with all pots lcd etc plug and socket so if im not happy can either easily mod or even put another project into it.
          Made it out of bottom plinth off cut of upvc guttering facia sidepanels and panel guides all cut from old toshiba portable TV, front back panels styreen sheeting which i had given so apart from the glue and time it cost me nothing, light as a feather but sturdy and looks the business.
          One of the guys on here opened a thread to show projects made on here maybe sometime it will be worth takeing some pics to give us all other ideas.

          Nice chat, all the best
          A critical parameter of the LM308 or TL081 is the output voltage "bias". You can check that by seeing what the DC level of the output is when the inputs are shorted (even shorting the inputs from the RX coil at the LF353 will give you a good idea). Ideally, it should be zero millivolts. If both channels have the same bias and it is not too large (under 10 millivolts error), you probably can compensate with the "sensitivity" control. But if the chips in both channels have different output bias, it can throw off your detection. If the bias is significantly negative, it make your MD "sub-sensitive".

          Theoretically we could add output bias adjustment circuitry to tweak this filter stage. For now, it is easiest to substitute different chips and pick the best ones.

          -SB

          Comment


          • TL081 Outputs.

            I checked the output of the TL081 op amps and found that the GEB channel had a lot more noise than the Disc channel. I tried a few different TL081's and found one where both channels are fairly similar.

            The picture is the outputs as measured on the inputs of U-106. The scope set for DC and turned up to maximum gain of about 2 Mv/div, and the RX input is shorted at J-2. Both channels were zeroed to the center line so there is somewhat of a positive trend for both channels. The Disc channel have about a 1 Mv square wave superimposed on it so it shows up on this picture as two parallel lines. Can not show both the residual noise of the outputs and the actual square wave in the same picture since there is a wide difference in frequency.

            I wonder if the filtering of the negative supply is such that 1 Mv switching transients are normal for this circuit. It certainly does not seem to bother the way the detector works and when the scope gain is cut back to say .5 volt/div, you cannot see it at all. I did look at the negative supply with the same scope setting and it has a larger square wave of same freq.

            Has anyone tried the LT1008CN8 as a replacement for the LM308? I bought a couple a while ago and tried them today with poor results. Other than a small beep when the detector was turned on it would not do anything. They were correctly orientated but I did not install the compensation capacitor. As I recall these were not cheap so I am disappointed.

            Jerry
            Attached Files

            Comment


            • Originally posted by Jerry View Post
              I checked the output of the TL081 op amps and found that the GEB channel had a lot more noise than the Disc channel. I tried a few different TL081's and found one where both channels are fairly similar.

              The picture is the outputs as measured on the inputs of U-106. The scope set for DC and turned up to maximum gain of about 2 Mv/div, and the RX input is shorted at J-2. Both channels were zeroed to the center line so there is somewhat of a positive trend for both channels. The Disc channel have about a 1 Mv square wave superimposed on it so it shows up on this picture as two parallel lines. Can not show both the residual noise of the outputs and the actual square wave in the same picture since there is a wide difference in frequency.

              I wonder if the filtering of the negative supply is such that 1 Mv switching transients are normal for this circuit. It certainly does not seem to bother the way the detector works and when the scope gain is cut back to say .5 volt/div, you cannot see it at all. I did look at the negative supply with the same scope setting and it has a larger square wave of same freq.

              Has anyone tried the LT1008CN8 as a replacement for the LM308? I bought a couple a while ago and tried them today with poor results. Other than a small beep when the detector was turned on it would not do anything. They were correctly orientated but I did not install the compensation capacitor. As I recall these were not cheap so I am disappointed.

              Jerry
              I am very surprised that you can see a difference in noise between chips, since it is the last stage in the amplifier/filter chain, and the noise the chip adds should be negligible compared to the amplified noise coming in the inputs. Maybe something to doublecheck.

              The bandwith of the filter is so small that virtually any op amp should be able to handle it from a frequency response standpoint. The only critical factor that I can figure out is the output bias level, which can affect the apparent MD performance because it affects when a target signal crosses the comparator thresholds. That is why a "precision" op amp like the LM308 is used as far as I can figure.

              Unfortunately I have enough EMI noise in my area that I can't do any depth related testing. I'd like to try some alternate chips and see what is going on.

              I don't think I've seen a "double" trace like that due to superimposed square wave. Is the square wave at the TX freq? It might even be picked up in the air by the probe?

              I've certainly seen supply spikes all over the place, but haven't seen a proven effect of any -- I don't know if they could trigger the comparator or not or are too fleeting.

              -SB

              Comment


              • Originally posted by simonbaker View Post
                I am very surprised that you can see a difference in noise between chips, since it is the last stage in the amplifier/filter chain, and the noise the chip adds should be negligible compared to the amplified noise coming in the inputs. Maybe something to doublecheck.

                The bandwith of the filter is so small that virtually any op amp should be able to handle it from a frequency response standpoint. The only critical factor that I can figure out is the output bias level, which can affect the apparent MD performance because it affects when a target signal crosses the comparator thresholds. That is why a "precision" op amp like the LM308 is used as far as I can figure.

                Unfortunately I have enough EMI noise in my area that I can't do any depth related testing. I'd like to try some alternate chips and see what is going on.

                I don't think I've seen a "double" trace like that due to superimposed square wave. Is the square wave at the TX freq? It might even be picked up in the air by the probe?

                I've certainly seen supply spikes all over the place, but haven't seen a proven effect of any -- I don't know if they could trigger the comparator or not or are too fleeting.

                -SB
                I started out just measuring the DC offset of the TL081 op amps like you suggested but I noticed that the readings were bobbing around a median value so I looked at it with the scope. The Disc channel had a slight negative offset and the GEB channel was almost a volt positive but both varied plus or minus.

                The picture is of a very slow, low frequency signal. I had to slow the sweep on the scope way down and then take a timed exposure to get the results shown.

                I think the superimposed signal is from the negative power supply but the odd part is why it only appears on the Disc and not GEB channel. I suppose that gives a good starting point for further checking. I will set the scope up to show that if I can but I doubt if I can get a clean picture on it because the low freq component of the overall wave keeps shifting it up and down.

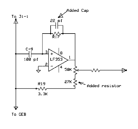
                Meanwhile, I have the feedback cap installed on R17 and have put the detector back together so I can use it this weekend. I did a quick test in the test garden and it easily hits a quarter at six inch depth in heavy clay soil.

                Jerry

                Comment


                • Originally posted by Jerry View Post
                  I started out just measuring the DC offset of the TL081 op amps like you suggested but I noticed that the readings were bobbing around a median value so I looked at it with the scope. The Disc channel had a slight negative offset and the GEB channel was almost a volt positive but both varied plus or minus.

                  The picture is of a very slow, low frequency signal. I had to slow the sweep on the scope way down and then take a timed exposure to get the results shown.

                  I think the superimposed signal is from the negative power supply but the odd part is why it only appears on the Disc and not GEB channel. I suppose that gives a good starting point for further checking. I will set the scope up to show that if I can but I doubt if I can get a clean picture on it because the low freq component of the overall wave keeps shifting it up and down.

                  Meanwhile, I have the feedback cap installed on R17 and have put the detector back together so I can use it this weekend. I did a quick test in the test garden and it easily hits a quarter at six inch depth in heavy clay soil.

                  Jerry
                  I'm also still in the process of trying to understand the noise sources in that final LM308 output too.

                  One thing I found is that jumpering the RX coil at the PCB, although eliminating most of the noise signal, still left some. Jumpering the inverting and non-inverting inputs of the LF353 directly reduced the noise even more for some reason. My jumpers also seemed capable of picking up noise, so it helps to use really low profile jumpers. It is hard to know what part of the noise is from the chips themselves vs EMI picked up by the PCB.

                  I'd like to believe we can get equivalent performance out of other chips than the LM308 if selected/configured properly. But until I'm able to do sensitive depth testing I probably can't contribute much info on that.

                  -SB

                  Comment


                  • Discrimination Bandspread

                    I changed R-10 from 100k to 50k and added a 27k resistor between the lower arm and R-19. The 27k was arrived at by experimentation. I started with 50k fixed to keep the over all resistance the same as what it was. However the point that nickels discriminated out was too far towards minimum rotation and I could not pick up small foil even at full CCW. Changing to 27k permits foil to be accepted. I installed a knob that has a skirt with a 0 to 10 scale on it so it makes for accurate readings. Here is a short table of what I now am able to discriminate with this setup:

                    Junk ring.....2.5
                    Foil............ 3.0
                    Nickel......... 3.6
                    Pull tab....... 3.9
                    Ring pull tab 4.8
                    2 Euro Coin 5.5
                    Zinc penny.. 7.7

                    Copper pennies, dimes and quarters cannot be discriminated which is the way I want it.

                    I had some misgivings about not having the resistance total be the same as before removing the 100k pot but that does not seem to be critical. For now this settles the discrimination issue. I spent a lot of the weekend moving the frequency from 14.22 to 14.5 khz and finding a pair of LM381's that are closer to a match. I also went back to the exact same resistor for R3 that I had changed with a pot a few weeks ago.

                    So now I have the same little bump in the TX sine wave that I had before all of this started. As far as I can tell, it does not make any real difference. After I had everything reassembled, I took it out for a test run in the coin garden and I really like the results. Deepest coin I have buried is six inches and the TGSL hits that with ease. I am sure I can get 8 inches in my soil with the 8 inch coil.

                    I also found out that my method of placing my chunk of ferrite on the ground and swinging the coil over it was over correcting the ground balance by a bit. It was reasonable close which is why I was having pretty good results but balancing to the ground alone gives a noticeable improvement in depth. For example, what was faint is now real clear. I can now run sensitivity nearly at max with the threshold backed off slightly and have a fairly calm background tone. It warbles and crackles a bit but prefer to have a slight threshold tone.

                    So for now I am going to hunt with it and start working on the next build.

                    Jerry
                    Attached Files

                    Comment


                    • Originally posted by Jerry View Post
                      I changed R-10 from 100k to 50k and added a 27k resistor between the lower arm and R-19. The 27k was arrived at by experimentation. I started with 50k fixed to keep the over all resistance the same as what it was. However the point that nickels discriminated out was too far towards minimum rotation and I could not pick up small foil even at full CCW. Changing to 27k permits foil to be accepted. I installed a knob that has a skirt with a 0 to 10 scale on it so it makes for accurate readings. Here is a short table of what I now am able to discriminate with this setup:

                      Junk ring.....2.5
                      Foil............ 3.0
                      Nickel......... 3.6
                      Pull tab....... 3.9
                      Ring pull tab 4.8
                      2 Euro Coin 5.5
                      Zinc penny.. 7.7

                      Copper pennies, dimes and quarters cannot be discriminated which is the way I want it.

                      I had some misgivings about not having the resistance total be the same as before removing the 100k pot but that does not seem to be critical. For now this settles the discrimination issue. I spent a lot of the weekend moving the frequency from 14.22 to 14.5 khz and finding a pair of LM381's that are closer to a match. I also went back to the exact same resistor for R3 that I had changed with a pot a few weeks ago.

                      So now I have the same little bump in the TX sine wave that I had before all of this started. As far as I can tell, it does not make any real difference. After I had everything reassembled, I took it out for a test run in the coin garden and I really like the results. Deepest coin I have buried is six inches and the TGSL hits that with ease. I am sure I can get 8 inches in my soil with the 8 inch coil.

                      I also found out that my method of placing my chunk of ferrite on the ground and swinging the coil over it was over correcting the ground balance by a bit. It was reasonable close which is why I was having pretty good results but balancing to the ground alone gives a noticeable improvement in depth. For example, what was faint is now real clear. I can now run sensitivity nearly at max with the threshold backed off slightly and have a fairly calm background tone. It warbles and crackles a bit but prefer to have a slight threshold tone.

                      So for now I am going to hunt with it and start working on the next build.

                      Jerry
                      Nice customization for your personal preferences!

                      If you put a tiny trim pot for the 27K resistor, you could "dial in" your choice of DISC range for the DISC pot.

                      -SB

                      Comment


                      • Originally posted by simonbaker View Post
                        Nice customization for your personal preferences!

                        If you put a tiny trim pot for the 27K resistor, you could "dial in" your choice of DISC range for the DISC pot.

                        -SB
                        I just finished TGSL number two and the discrimination exhibits the exact same behavior as the first regarding all of the coins being compressed into the upper part of the Disc knob rotation. I think I will be making the same modification to this one.

                        Jerry

                        Comment


                        • Threshold revisited.

                          Some time ago I added a threshold control to my first TGSL and posted it here: http://www.geotech1.com/forums/showt...gsl#post147875 post #663. This works good enough to keep it as a front panel control however it is not was I was hoping for.

                          I just finished TGSL No. 2, the EDU board and also added the same threshold circuit to it. As expected, the results are much the same as with my first attempt.

                          In my way of thinking, if you turn the sensitivity way down so the detector will pick up less, you should be able to crank up the threshold to a point where U107 will forward bias the 4148 diodes, D3, 4 & 5 and let the audio be heard even though there is no target signal present.

                          This isn't the way it is working. The threshold does get close to that point but at no time can I get a steady tone. The wiper on my threshold pot goes all the way from the minus to the plus supply voltages. This should be enough to adjust the offset on the op amp inputs but it isn't.

                          I am missing something here that is probably simple, but I just don't see it.

                          Anyone have any ideas?

                          Jerry

                          Comment


                          • Originally posted by Jerry View Post
                            Some time ago I added a threshold control to my first TGSL and posted it here: http://www.geotech1.com/forums/showt...gsl#post147875 post #663. This works good enough to keep it as a front panel control however it is not was I was hoping for.

                            I just finished TGSL No. 2, the EDU board and also added the same threshold circuit to it. As expected, the results are much the same as with my first attempt.

                            In my way of thinking, if you turn the sensitivity way down so the detector will pick up less, you should be able to crank up the threshold to a point where U107 will forward bias the 4148 diodes, D3, 4 & 5 and let the audio be heard even though there is no target signal present.

                            This isn't the way it is working. The threshold does get close to that point but at no time can I get a steady tone. The wiper on my threshold pot goes all the way from the minus to the plus supply voltages. This should be enough to adjust the offset on the op amp inputs but it isn't.

                            I am missing something here that is probably simple, but I just don't see it.

                            Anyone have any ideas?

                            Jerry
                            Have you measured the DC voltage at the output of the opamp? Try adjusting the threshold pot over its range, and see how it affects the output voltage.

                            Comment


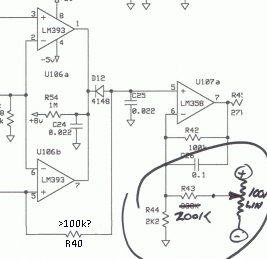
                            • R40 is there to prevent chatter. If you get the value too low what you get is clamping from D12, and NO targets getting through.

                              Why don't you try increasing the value incrementally until you can get a threshold tone with your favorite sens setting?
                              Attached Files

                              Comment


                              • Originally posted by Qiaozhi View Post
                                Have you measured the DC voltage at the output of the opamp? Try adjusting the threshold pot over its range, and see how it affects the output voltage.
                                I did measure the output at pin 7 of U107. It remains at 6.14 VDC regardless of where the threshold pot is to Max or Min.

                                Pin 6 of U107 varies from +.036 with Threshold at Min to -.26 at Max.

                                Pin 5 of U107 averages right around -5.7 volts with some noise spikes pushing it in the positive direction. Whenever it becomes more positive than pin 6, there is an audio beep.

                                I tried changing R43 from 100K to 47k and also R44 from 2.2k to 4.7k. This give a swing on pin 6 U107 of +.72 at Min to -.99 at Max.

                                This made a little improvement but there is still a lot of space between pin 5 & 6. I can see the pulse of a 2 Euro coin on pin 5 when waved at about 40 cm over the coil. However I have to get down to about 28 to 30 cm before it is strong enough to break the audio threshold.

                                Originally posted by porkluvr View Post
                                R40 is there to prevent chatter. If you get the value too low what you get is clamping from D12, and NO targets getting through.

                                Why don't you try increasing the value incrementally until you can get a threshold tone with your favorite sens setting?
                                Actually this detector is pretty quiet chatter wise. I am trying to push the limits a bit by adding the external sensitivity and threshold controls so I crank it up beyond the point where it is stable and then back it off until it is.

                                I tried taking a picture of the scope screen showing pins 5 and 6 with their relative voltages and pulses on pin 5 but the battery died before I could get a decent one worth showing. I will try that again tomorrow.

                                I just had another thought. I had always looked at R42 on U107 as being a feedback resistor to establish gain. I wonder if your comments regarding R40 would also apply to U107?

                                Thanks for your help

                                Jerry

                                Comment

                                Working...
                                X