Announcement

Collapse
No announcement yet.

Announcement

Collapse
No announcement yet.

TGSL Tuning & troubleshooting

Collapse
X
 
  • Filter
  • Time
  • Show
Clear All
new posts

  • SENS pot is 10k
    DISK is 100k

    Comment


    • Originally posted by sdesic View Post
      TGSL EDU
      I am using power adapter 12V 1A
      speaker is piezzo from silverdogs kit - it is away from coil
      the best results so far is 10-11 cm for 1 EURO coin
      and if I switch to K2 K3 connection ... don't have any detection whatever position pots are in
      using USB cable

      tried with two shields connected to ground
      and with both ends and shields connected with ground in coil and close to PCB

      Try without a power adaptor. Instead go with a fresh set of batteries. Who knows what kind of crap the power adaptor is introducing.. you might have all kinds of ripple. I run my scratch built TGSL on 2 X 9v batteries for an 18V source but not sure on the component specs in the Silverdog kit.. Check the regulator, C27 and C28 ratings if you go to 18V.

      Other than that, your will need to chase the signals with a scope to figure it out.

      Don.

      Comment


      • Tested with sealed lead acid battery 12V 1.3Ah and got about 16 cm for 1 EURO coin
        nice progress, thank you Don.

        I plan to use 12V power source from above or 8x1.5V battery

        Tommorow I'll try coil nulling again and ground in head and reversing of start and end.

        Do I have problem with too much of mylar ? used 50% overlap
        I connected GND wire by wraping it whole way of RX with gap and wraped half of TX with GND wire.

        Comment


        • If I understand correctly, you wrapped the ground wire all around thecoil. Maybe it can induce some trouble. I always wrap the ground wire 2 to 3cm over the shield. That's'more than enough with my aluminium tape used as shield.
          From my experience, nulling without an oscilloscope is better done with someone else helping. One is watching the voltage and the second one moves the coils. When the voltage is acceptable I usually put 2 points of hot glue and check the voltage again. At this stage you can still force the spacing between coils to adjust the voltage if needed.

          Comment


          • I left only part that is blank - faraday cage blank...
            I was testing resistance on mylar and I got very bih number .. like 150 ohm so I used gnd wire over 95% of coil

            must test that too - without that ground wire - or just not connected
            my voltage meter has his stand and has aligator clamps so I can look and move at same time

            Comment


            • Found few hours to test so I got max 16 cm on 1 euro coin
              sens is on half - silence Disc - min GB - half
              hot glued coils together on maximum depth...
              Voltmeter says 0,097 V on 2V AC scale on RX coil when nulling

              found one more problem that I had before but solved (then) by moving coils
              now they are fixed with hot glue
              when I power up detector is not detecting for 50 seconds and then it is working "OK"
              power source is 12V battery 7.2Ah ... that is not problem

              if I switch to K2 K3 connection and turn sens to 3/4
              I get very low detection of 2 EURO about 1-2 cm

              now I am moving all parts to "quiet room" - less EM disturbance
              Last edited by sdesic; 05-27-2013, 05:10 PM. Reason: adding eaten words :)

              Comment


              • Nothing new in quiet room... 50s again ...
                detector is starting with 12V, 8V and -6V but no detection for 50 s

                here is few pictures
                Click image for larger version

Name:	DSC07126_resize.JPG
Views:	1
Size:	321.0 KB
ID:	336703
                Click image for larger version

Name:	DSC07127_resize.JPG
Views:	1
Size:	248.6 KB
ID:	336704
                Click image for larger version

Name:	DSC07128_resize.JPG
Views:	1
Size:	272.6 KB
ID:	336705

                Comment


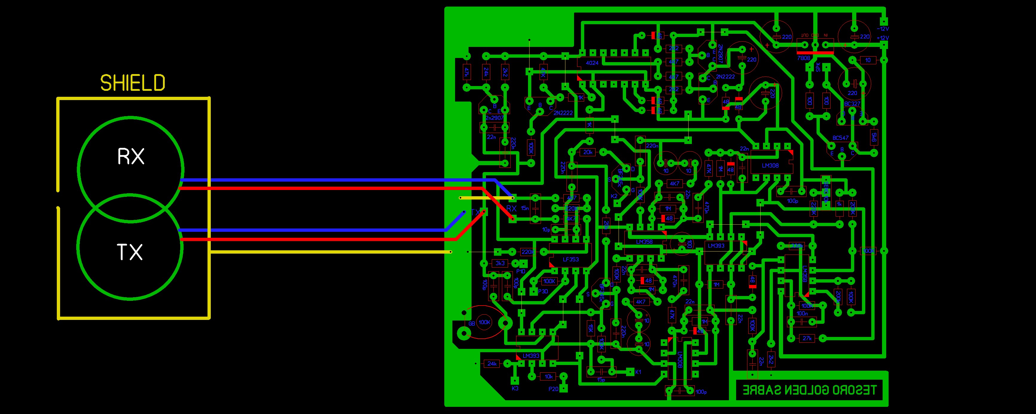
                • Hi, you have a twisted pair for Tx and Rx - both of these connect to Your main black cable.

                  Remove both of these twisted pairs and connect Black cable direct.

                  Shortem the twited pairs to the Pots by 50% and keep them separated a bit.



                  The multimeter can give noise - try with that off.
                  Dont use a power unit - even though you convinced yourself its good - a battery WILL be quiter all round and have no hidden nasties.

                  Is there cables underneath your coil - - Is it on the floor..


                  You have ran the cable to your coil - ACROSS your coils. Remove and bring it in on a tangent, to reduce coupling effects.


                  Is there a gound wire on your cable? Are the shields of both coils joined and connected to the ground as per Dons PDF

                  If none of the above helps, could be a build error.

                  S

                  Comment


                  • Tgsl.

                    Attempt to connect the coils in this manner. To me it is as I see it worked. Greetings.
                    Attached Files

                    Comment


                    • Just need to know which one is start and which one is end of coil...

                      Comment


                      • Eduardo,
                        tried both ways - START to GND and END to GND for both D coils
                        similar results 15 and 14 cm for 1 euro coin.

                        Removed coil cable from middle of coils and now I am going to shorten cables
                        and reconnect as in golfnut post.

                        Looking for fault in my coil ...
                        my wire might be 0,25mm or not ... I'll inspect it with micrometer

                        Is it possible I have too much of shield or ground wire ?

                        Comment


                        • Difference between my kit and regular is two TL071 in place of two LM308
                          and two BF245B in place of two BF245C.

                          >Hi, you have a twisted pair for Tx and Rx - both of these connect to Your main black cable.
                          >Remove both of these twisted pairs and connect Black cable direct.
                          Will do that now

                          >Shortem the twited pairs to the Pots by 50% and keep them separated a bit.
                          Will do that now

                          >The multimeter can give noise - try with that off.
                          Done that ...

                          >Dont use a power unit - even though you convinced yourself its good - a battery WILL be quiter all round and have no hidden nasties.
                          I am using lead sealed battery 12V 7Ah

                          >Is there cables underneath your coil - - Is it on the floor..
                          It was setup on wooden table - looking like marble
                          no metal arround

                          >You have ran the cable to your coil - ACROSS your coils. Remove and bring it in on a tangent, to reduce coupling effects.
                          corrected that - now it is free and it diagonally to coils

                          >Is there a gound wire on your cable? Are the shields of both coils joined and connected to the ground as per Dons PDF
                          tried both ways of shield connecting - commen ground in head and on PCB and only on PDB part

                          >If none of the above helps, could be a build error.
                          Probably it is ...
                          looking to eliminate few other problems and then I will try to build new coil
                          or try to buy coil which is working (any suggestions ? homebuild not original)

                          Comment


                          • If you measure the Tx Tank voltage... giving it a wide range is between 10 and 20 volt ac - If you put meter on that and switch on - does the Tx signal appear straight away or does it tak e50 s to start up.? What is Tx voltage ac S

                            Comment


                            • I must wait few more minutes to dry PCB side from rubbing flux off (again)
                              and I'll try to measure TX coil when powering up.

                              Comment


                              • TX voltage on fist second is 4.7V AC ... tried on two voltmeters to be shure
                                after 50s it is not changed in any way

                                Comment

                                Working...
                                X