Kidding aside. If I reset once a ferrite rod of the GEB, then do not have to be? Do not have to remove a potentiometer on the box?
Announcement
Collapse
No announcement yet.
Announcement
Collapse
No announcement yet.
IDX-PRO+VDI
Collapse
X
-
Joop, it will be less sensitive to modulation of AIR&GND signal. I'm waiting you to show your SPICE analysis of TX.Originally posted by joop View PostBeen following your posts, mikeBG. You have some interesting observations! I am trying to understand the IDX-pro TX and RX circuit with the help of LTSPICE...
The ultimate test would of course be a side by side comparison in the field of the standard IDX and your frontend. Will it be more sensitive?
The SPICE circuit should simulate amplitude modulation of TX, which is very important problem for metal detectors. The TX modulation is caused by:
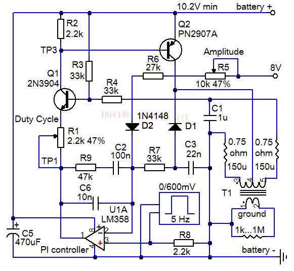
1. Change of ground conductivity (resistivity). For this purpose, the SPICE circuit in my post #656 has an induction coupled loop (transformer T1) containing a resistor which value changes between 1k and 1M when TX coil passes over ground with different properties.
2. Change of coil height (distance from ground). Coupling coefficient k of transformer T1 changes in SPICE circuit when the operator changes the height of TX coil.
3. Change of TX supply voltage. In my SPICE circut this is shown as battery discharge, but this is not important process because the change happens very slowly. However there are quick changes of TX supply voltage caused by battery load. For example, if we have an audio circuit powered by the same battery as TX circuit, the TX supply voltage changes when loudspeaker beeps. We have a problem if this causes modulation of TX field because the demodulator sees the modulation of AIR signal.
My above SPICE TX circuit also generates the effect of variable battery load because supply current increases when TX coil passes over more absorbing ground. Note that in post #656 resistor R5 is connected to battery voltage. The modulation by change of battery load is avoided in the attached here SPICE diagram because R5 is connected to a 8V constant reference voltage.
The modulation of AIR signal appears as an interference, which the operator can not eliminate with GND knob. Let calculate for what small modulation index m_i of TX field we speak?
Without TGT signal, in RX input we have for example an AIR signal 10mV. A deep buried or small target generates TGT signal 1uV. The TGT signal appears as modulation of AIR signal with an index m_i = 1uV/10mV=0.0001. To detect TGT with such small index, the movement of TX coil should cause modulation of AIR signal with an order less than TGT signal, ie weshould achieve index m_i<0.00001.
To increase sensitivity of metal detector, the circit should:
1. Suppress amplitude modulation of TX. That means TX circuit should contain an automatic controller to maintain constant current amplitude in TX coil.
2. Balance the AIR signal in RX input. This can be made with an ABC - automatic balance control, which slowly eliminates all signals in input of preamp.
3. Suppress the GND signal in RX input. This can be made with TWIN LOOP RX coil configuration. Two RX coils in opposite direction can also suppress all interferences generated by remote sources because signals are subtracted.
4. Increase the amplification of preamp near to saturation in output. This can be made with AGC (automatic gain control) widely used in radio receivers.
Here is the TX circuit with increased power.Attached Files
Comment
-
“Display sized” PCB for VDI (16F690 version), standard componentsAttached Files
Comment
-
I'd like to know the changes introduced by Mr. Bill in IDX Pro. Anyone have info on this?
I also see that there are videos on youtube reporting high sensitivity in this circuit (a coin over 40cm!!!)... ...but after building a PCB, following the scheme accurately, I note that the results are much lower.
Someone who has done one of these units with greater sensitivity, may be sharing the work with us?
Comment
-
Yesterday I tried the metal detectors. Heavily contaminated with metals in the yard. Air selects the iron well, but all rusty junk in the ground screaming. The GEB function based on the instructions mentioned earlier, I could not adjust. What is wrong?
Comment
-
From IDX manual: "Some large trash metals, such as pieces of lead, pot metal, aluminium or tin will produce a good sound regardless of the DISC control position."
OK. This function is not false. :-)
The major metals in solution "2tones" what sound? The sound of the metal material, or characteristic depends of the DISC on the setting?
Comment
-
I thought so. In the event that a larger iron objects of the search indicates that even the voice screaming like finding a dime?Originally posted by eduardo1979 View PostThe 2 tones depend on the configuration of discrimination, as in the MXT.
What indicates VDI at this time? Larger iron objects, appropriate displays?
Comment
-
Originally posted by szucs_g View PostI thought so. In the event that a larger iron objects of the search indicates that even the voice screaming like finding a dime?
What indicates VDI at this time? Larger iron objects, appropriate displays?
Dear my lords! Respected eduardo1979!
This detector is fantastic. The previous owner used a scrap heap in our garden. We brought this to an end, but was left pretty much to search truth. I found it even in this contaminated soil smoothly a 1970's 2 forint ones (copper) and a copper button with a French inscription. The ground is most good for a test.
Comment

Comment