I built one of these last night.
My disc appeared backwards - all really odd.
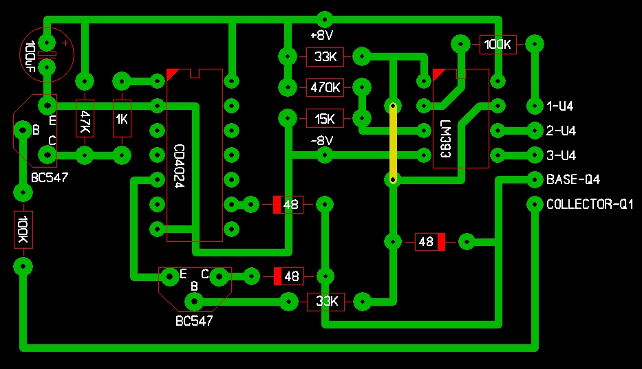
Tx to Rx phase was about 150 deg - tried the old 'swap the Rx coil wires over' trick and it all came in.
Nice to have a PP - not played with these before, glad to see it works on the 27cm DD.
As it is it doesnot see small items like small balls of solder, maybe lead shot - which may be a blessing after grubbing thru a palm of soil for an atom of iron with a PI!
Im running at 7.8kHz (I targeted 8k) to help find smaller items.
I only have about 20T (0.3mm) on Tx coil and 6v peak to peak
and about 200T on Rx (0.2mm)
Crisp Disc, can see difference between rusty iron and steel, Silver booms in fortunately right round to far end. Small roman bronze approx 50 % travel.
Need to finish this for a farm permission in a couple of weeks.
S
My disc appeared backwards - all really odd.
Tx to Rx phase was about 150 deg - tried the old 'swap the Rx coil wires over' trick and it all came in.
Nice to have a PP - not played with these before, glad to see it works on the 27cm DD.
As it is it doesnot see small items like small balls of solder, maybe lead shot - which may be a blessing after grubbing thru a palm of soil for an atom of iron with a PI!
Im running at 7.8kHz (I targeted 8k) to help find smaller items.
I only have about 20T (0.3mm) on Tx coil and 6v peak to peak
and about 200T on Rx (0.2mm)
Crisp Disc, can see difference between rusty iron and steel, Silver booms in fortunately right round to far end. Small roman bronze approx 50 % travel.
Need to finish this for a farm permission in a couple of weeks.
S



Comment