Originally posted by maxfly
View Post
Announcement
Collapse
No announcement yet.
Announcement
Collapse
No announcement yet.
IDX-PRO+VDI
Collapse
X
-
Thanks Eduardo,Originally posted by eduardo1979 View PostThe scheme is correct, the Silver Dog PCB are correct. This detector works well with Whites coils 6000, XLT, etc and with the coils have been constructed DD manually. With solenoid Fisher also works well if properly set the resonance frequency and the phase angle. You have to look for suitable condensers for coil Fisher.
Again you are dealing with a beginner so may I ask for some definitions and locations on the pcb for solenoid and condenser?
I have a dual channel scope but can only get one channel working at the moment so here are some shots of the TX and then RX U1/pin 6. Do things look Bad?
Regards,
Max
Comment
-
that didn't work!
here they areAttached Files
Comment
-
Hi Qiaozhi,
are you refering to the caps in parallel with coil connections (image) or C1?
I have tried many combos for parallel caps.
MaxAttached Files
Comment
-
on ground
I was on ground. IDX is marked nicely. I found it cartridge vagina, old 10 penny ones (30 of his years were Hungarian changes, the forint was so valuable, that 40 pence were a croissant...). That trouble of mine with him, that onto rusty iron gives an off-key mark. For you too?
Comment
-
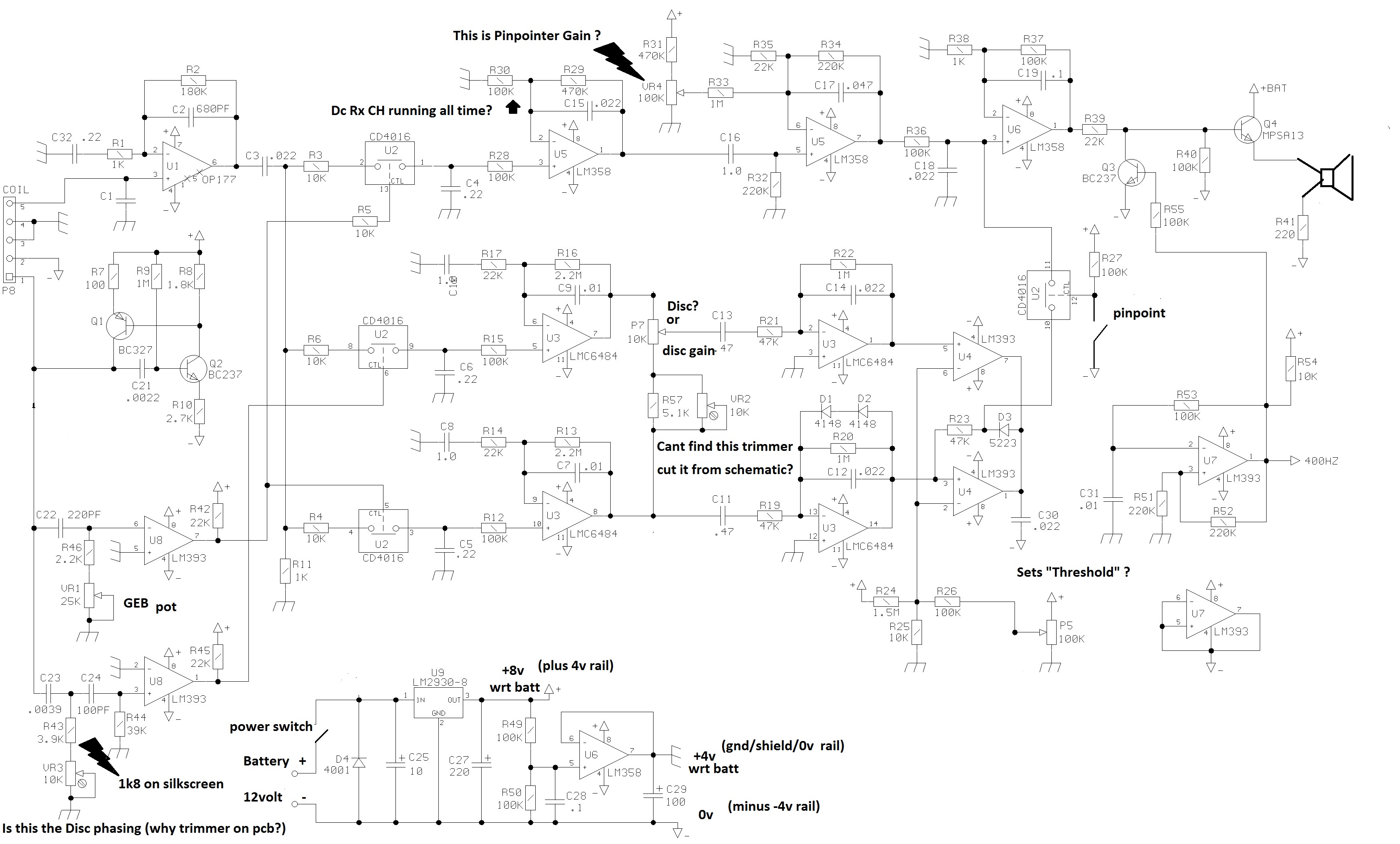
Trying to assenble the IDX last night. Some discrepancies on the schematic vs PCB and assenbly photo on post page 23
on the assy photo - The Red Speaker wire appears to go to a circular pad - it doesnt.
On the schematic, have look I deleted what I dont think is there.
plus questions.
eg why is what I call the Disc pot a trimmer? (low LHS)
Whis is the Pinpoint channell on all the time - just Disc CH goes off for pinpoint on button.
etc
s
Comment
-
-
Hi Golfnut,
Thanks for heads up about frequency.
That has solved most problems. Legend!
I set it up at 6.5khz with 90deg phase angle but found that I couldn't adjust gb anymore so have settled somewhere aroun 7.6khz with 120deg phase. Scope looks heaps cleaner at 6.5khz, maybe I'm missing something in the setup procedure or can adjust a component to bring g. Into range?
I too have notice dicrepencies with schematic.
Eduardo has suggested to remove vr3 pot and use 1k res. Not sure what it does either.
Vr2 is gone but what was its purpose?
Anyway I'm getting about 35 cm on a large nickel coin in air at the moment so not terrible.
Max
Comment

Comment