Originally posted by maximusdesmus
View Post
The Red LED's normal function is to illuminates when your battery is weak, needing recharged.
But also, for any transmitted PPS (Pulses Per Second) setting, there will be some value of PW that will cause current consumption to exceed the battery's current delivering capacity. When that happens, the battery voltages drops, and the red LED will illuminate. That is telling you to reduce either PPS or PW, reducing battery consumption to a more reasonable value. Or, you could instead decide to live dangerously, and use a bigger battery... but in the case of your FET getting hot that is not a good idea.
If you have a milliammeter, connect it in series with your DP and the battery. Watch what happens as you change the PPS and PW controls. I have read that a reasonable maximum value of battery current to prevent the FET damage is somewhere around 150mA.
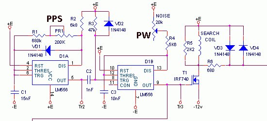
If you want to be able to have 100% usable range on your PW pot and you know the maximum PPS that you will ever use, you could set maximum PPS, and then modify the value of the PW pot to eliminate your unusable zone. Reducing the value of PW pot (or paralleling a fixed resistor across the pot) will reduce the maximum pulse-width. But you must first determine maximum desired PPS.
If you want to keep the full range of PPS but also keep the full range of PW, then you will simply have to accept the fact that you cannot use maximum PW and maximum PPS at the same time.
Increasing the value of PPS pot (or R1) reduces maximum PPS frequency.
Decreasing the value of PW pot (or C3) reduces maximum Pulse Width.


Comment