Announcement

Collapse
No announcement yet.

Announcement

Collapse
No announcement yet.

Delta Pulse

Collapse
X
 
  • Filter
  • Time
  • Show
Clear All
new posts

  • Hi Geo,
    Kt315 is right...!

    Best regards
    1843

    Comment


    • I noticed you the last year...
      http://thunting.com/geotech/forums/s...ht=wrong+delta

      Comment


      • Of course I should say that about the sample delay Geo is right.
        I tried to get the first sample delay 90 to 170us... I could only get it by using a 220 ohms damping resistor!

        Best regards
        1843

        Comment


        • Help for DP

          Hi Geo
          How are u this days?I made my DP finally.i have some questiones around it.
          pls guide me.
          1-i am looking for Medium size gold objects(Small dish,cup.small jar and etc...),How
          and where must i tune DP?(i mean time of delay,frecuency and in which points?)
          2-How can i change some elements of DP for best depth and sensetivity for my purpose?
          3-my DP Coil has alminium shield(Network Cable),where connect it?
          4-Another DP,which detector is good for make for my purpose?
          sorry for bad english
          Thanks for ur help and goodluck

          Comment


          • Originally posted by kt315 View Post
            updated
            Let see where i am wrong!!!
            1.My DP if work at 100 Hz then the period is 1/100Hz, = 0.01s = 10ms
            The frequency of original DP is 100Hz, so
            2. Tx Power.... I measure 140 ... 410 uS. Before 1 week a friend sent me a DP on the Turkish one side pcb. I measured the Tx and it worked at 60 ... 350 us. Maybe the component tolerance gives these diference.
            3.All the DP that i had had a delay sample of 30 .... 110 us. But you did not answered me if you find the 90 ... 170 us delay time OK?????
            4. Second sample delay.... At XR71 the potentiometer is 220K and at DP is 500 k. So the problem is what potentiometer do you have. I use a 220k potentiometer so my times are OK. And at on the other side on the field if the 2nd delay is > 300 us it is Ok for every electric field!!!

            And for end.... who said that here is place for FOOL PEOPLE, or what do you mean with "DO NOT FOOL HERE PEOPLE"

            Any way Regards

            Comment


            • Originally posted by batman1972 View Post
              Hi Geo
              How are u this days?I made my DP finally.i have some questiones around it.
              pls guide me.
              1-i am looking for Medium size gold objects(Small dish,cup.small jar and etc...),How
              and where must i tune DP?(i mean time of delay,frecuency and in which points?)
              2-How can i change some elements of DP for best depth and sensetivity for my purpose?
              3-my DP Coil has alminium shield(Network Cable),where connect it?
              4-Another DP,which detector is good for make for my purpose?
              sorry for bad english
              Thanks for ur help and goodluck
              Hi. Lets see!!!!!
              1.Every pot has a scale from 1 (min resistance) to 10 (max).
              So Noise must be between 3 and 6 ( no big dif..).
              Gain must be to 6 ... 7 ( maybe 6.5 is the max)
              Signal 1... 2
              sens > 5
              TRSHOLD i like to 10 ( where do you like and how do you have conected the wires).
              2. I dont know, but If the objects are big and you use a large coil then a 24v at the mosfet is better
              3. No problem... at +E, -E or gnd.
              4. Who is your purpose????
              Regards

              Comment


              • Please help me ...

                Hi everybody,

                I am a beginner in this site... at first i am sorry for my bad english,
                and thanks from this site's users about this good site ...

                I search and find DeltaPulse, is good PI MD for building,
                Please help me about this:
                i want build a MD for more depth at first, and discrimination is in the second step for me ...
                Is there a better PI MD from Deltapulse, for building ? if there is, please introduce it to me ...
                Thanks...


                Comment


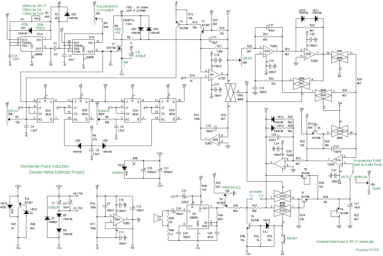
                • uuups! SORRY THAT I DID NOT FIX THE TIMES!!! I was thinking it is not so principially, but see you are so agressive I fixed it!
                  i give also right schematic.
                  Attached Files

                  Comment


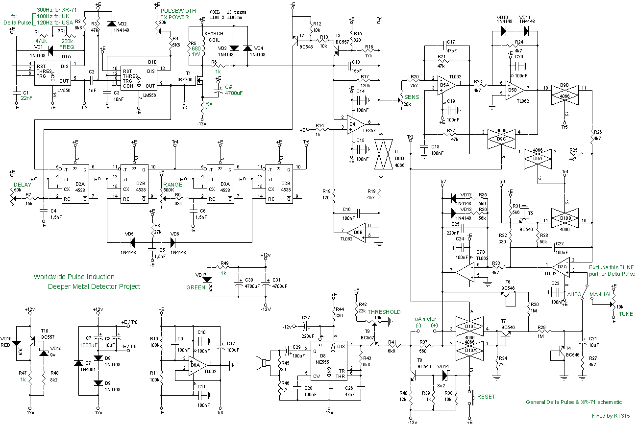
                  • Hi KT315, i build deltapulse and work very well (mounting plain of elbombaci alt_yol.pdf, yerlesim.pdf, renkli.pdf). I see your new schematics but i dont see the big electrolitic capacitor of 10.000 microfarad. were is it?
                    excuse my english

                    Comment


                    • fixed again. connect capacitor what you have of amount. it is not principialy but take it on maximum. you mean probably C30 & C31.
                      Attached Files

                      Comment


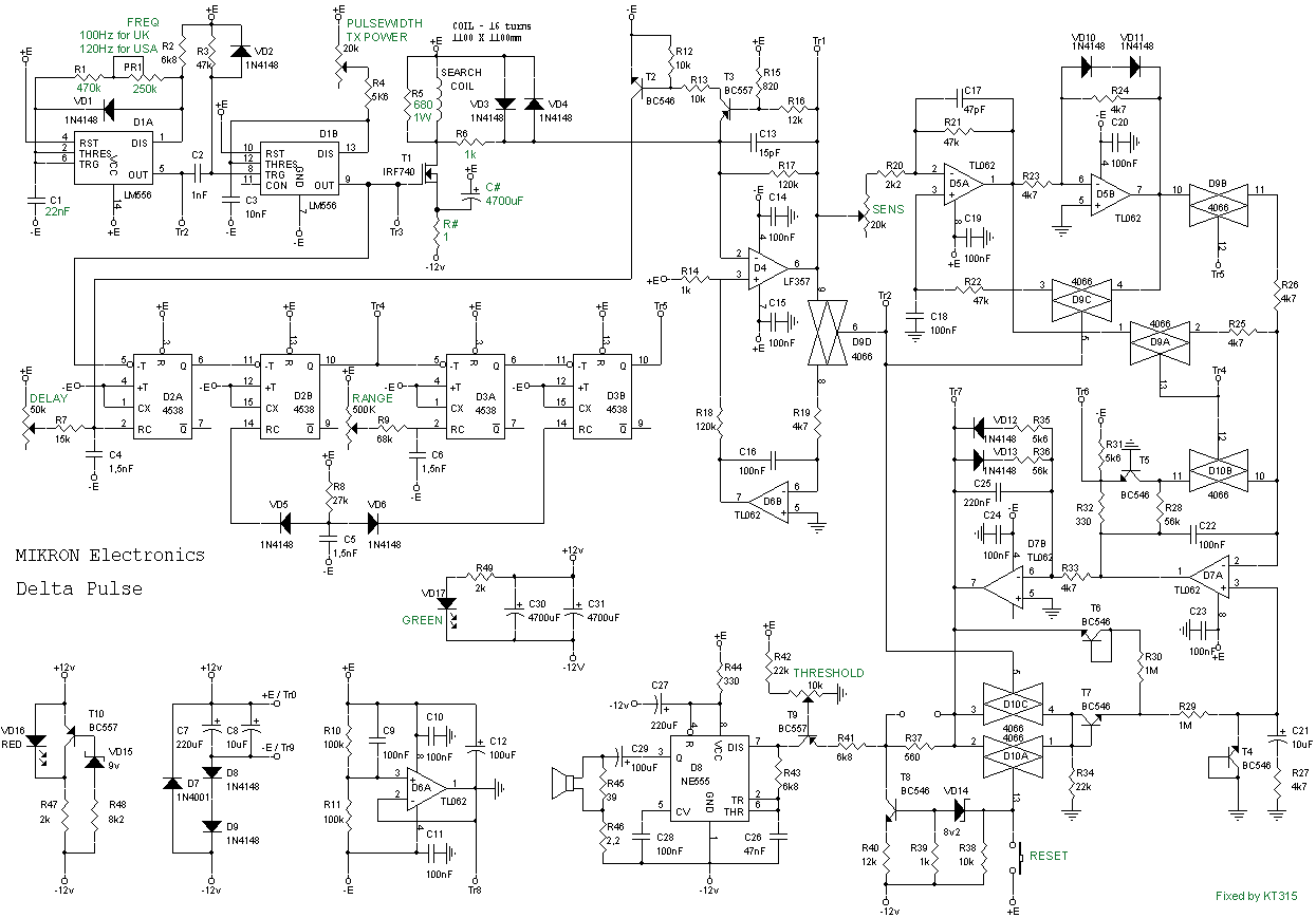
                      • FIXED DeltaPulse SCHEMATIC ?!!!

                        Hi kt315
                        i see your new fixed deltapulse schematic...
                        did this fixed schematic is better than older? in performace and depth ?
                        i want build a good MD for best depth... did deltapulse is good for building or you have a better idea? please guide me ...
                        thanks...zenit52

                        Comment


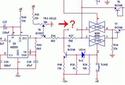
                        • What are these points?

                          Hi,
                          please guide me about this,
                          in deltapulse schematic what are these points?
                          thanks...zenit52
                          Attached Files

                          Comment


                          • Originally posted by zenit52 View Post
                            Hi,
                            please guide me about this,
                            in deltapulse schematic what are these points?
                            thanks...zenit52
                            the points are to connect the meter

                            Comment


                            • What is the best coil ???

                              hi everyone,

                              what is the best configurtion for 50*50 cm and 1*1 m coil of deltapulse ?
                              are two factor (resistance and inductance), just important for coil ?

                              let's me i repeat my question in this form:

                              what are the best value of resistance and indutance for
                              coil of deltapulse ?
                              i think these two factor must be constant in any size of coil?
                              please help me about this...
                              thanks...zenit52

                              Comment


                              • look fixed DP & XR-71 generalized schematic!
                                Attached Files

                                Comment

                                Working...
                                X