Originally posted by Unregistered
View Post
directly ? you can...pinout is about the same (though balance stuff different...) but I think is not so good idea...
though 318 has high slew rate it's not so quiet as an 356 or 357 could be... so test before install... you could lose "some" stability.
Kind regards,
Max

....Anyone else is welcome to comment here !!!! Take care all ........Eugene
). I tried a lot of times to give it more gain but without results


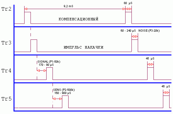
and 170 us???
Comment