KT315 which PCB have you ordered ?
Announcement
Collapse
No announcement yet.
Announcement
Collapse
No announcement yet.
Delta Pulse
Collapse
X
-
okOriginally posted by kt315 View Postdo not know what you mean under "pump load". can you give a schematic?
you need in the diode if do deeper machine. if use BIG pulse WIDTH. anotherway do not use it! do not use it in - baracuda, hammerhead, surf, etc.
do not use it for money hunting in ordinary non-deepers detector with 50-100usec PULSE WIDTH!
for finall fast diode is good or no ? Explain me for small and big metal
can i use uf4007 or MR856 ?
regards
AND i say thanks my friend Jose:
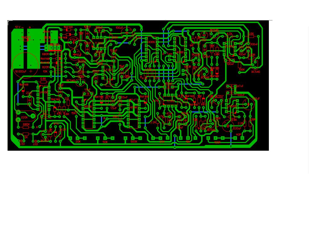
i make this board .
Auto mode better or Manual mode better ? bicause this pcb just have auto mode
regards
Comment
-
http://www.up-00.com/?j1FH
http://www.up-00.com/VhUvoBVc

Hardware problem
Ring only
coil 0.7 28 turn 40cm
Comment
-
-
i need help
mr porkluvr , Jose , kt315 or anyone can help me please say me.
first : any one have this pcb layout ?
and i put pics of my seond delta
i hange these value :
R49 :
i get 70 - 92 hz for PPs so i change it by 560k
if i change it by 100k i get 200 - 600 hz
which mode is best 100k or 560k?
which frequency give more depth ( 100 or 500 hz )
SENS :
for more sens for gold i change R7 and R9 to 10k . who can help me more ? how can i get more sens ?
Depth :
my detection is not well a coin(2.5cm ) in 17cm , and i need data for main coil and Damping res.
my coil is 0.7 mm and 495mkh and damping res is 560ohm.
Comment
-
Esquema adjunto. Jose [ATTACH] 28428 [/ attach]Attached Files
Comment
-
Apologies for the translations, costs of new
Unable to view attachments.
I do not understand, "my coil is 0.7 mm."
In the photos you sent me by email I can see that the coil is 20 Cm in diameter.
That power supply is using?.
Something is wrong with the reverse voltage (47 volts. Should be 400 to 500 volts).
Perform tests with a battery of 12 volts Gel, fully charged.
Sensitivity of 17 cm for the currency, it is a good start.
I apologize, R6 should be 1K. Deputy scheme.
Jose
Comment
-
hiOriginally posted by Jose View PostApologies for the translations, costs of new
Unable to view attachments.
I do not understand, "my coil is 0.7 mm."
In the photos you sent me by email I can see that the coil is 20 Cm in diameter.
That power supply is using?.
Something is wrong with the reverse voltage (47 volts. Should be 400 to 500 volts).
Perform tests with a battery of 12 volts Gel, fully charged.
Sensitivity of 17 cm for the currency, it is a good start.
I apologize, R6 should be 1K. Deputy scheme.
Jose
I do not understand, "my coil is 0.7 mm."
my means tickness is 0.7 volt
That power supply is using?.
no i use 12v ,7.2Ah battery (seald lead acid )
Something is wrong with the reverse voltage (47 volts. Should be 400 to 500 volts).
it is true , because i put prob on *10.so it is 470volt p-p
Sensitivity of 17 cm for the currency, it is a good start.
i am sure it is bad . another friend get 27 cm with same coin but i try today and get 23cm and it is yet bad ( i think )
in my photo that i send you my damping res is good ?
for more sens for gold i change R7 and R9 to 10k, i replace them ??
regards
EDIT :
Which resistor better for damping coil , carbon composition Resistor or Wire Wound Resistor ?
regards
Comment
-
Mohandes
17, 23 cm, sensitivity is a good start. Not to say that this right, I think deve reach 30 cm. for a coil diameter of 20 Cm.
What remains in my view, is to improve the coil, and resistance cushioning.
495 uH coil seems high, reduce bueltas to achieve a 400 uH or less. The coils I got good results fueror made with Cat5 cable, in many parts of the forum discussed as perform them.
The best value of the damping resistor is obtained experimentally, the ocilogramas seem fine.
As mentioned before:
To reduce delay time: R7 is 8.2K; C4 is 1 nF; C6 is 1 nF.
Assay coins, start with 300 Hz and 150 ns for TX, try higher frequencies, but be careful not to overdo the TX pulse width.
470 volts flyback, is fine.
Jose
Comment
-
I have completed the build this circuit (delta pulse)
i use coil 40cm 0.30 mm 26 turn
and Result is:
, its emit voice continuously Cry
In the case of the reset
stope the voice or become weak and sporadic
What should I do
Please help me Sad
Please Help
Comment
-
I repeat this text AGAIN IN 100TH TIME I did it RED COLOR you can SEE AN READ!
Hi All,
Below is a repost of an article I did a while back on my Tech forum.
"There are many factors that influence the design of a PI coil. However, let's decide on two starting parameters i.e. 100uS pulse width and 2kHz pulse rate. One very important factor is what the earliest sampling time is required to be, as this does have a major effect on the maximum useable coil inductance. The greater the inductance and the higher the current, the longer it takes to reduce the field to zero and the later the sample delay has to be. If you are designing a detector for beach and shallow water hunting a good minimum sample delay to aim for is 15uS. With the right components in the transmitter circuit you can then use a coil inductance of 300uH. I have found it best to wind the coil with 10/0.1 PVC insulated stranded wire (10 strand, 0.1mm strand diameter) as this minimises eddy currents generated in the wire cross section. For a 10in coil the winding resistance is about 4 ohms and with an additional 4.7 ohm 4W resistor in series (in the drive circuit) gives a coil time constant (L/R) of about 30uS. For a 100uS TX pulse width (3.3 times the coil TC) the current will have reached over 95% of its maximum value at switch off, which is a satisfactory situation.
Another important factor to decide at the outset is the type of battery and the required battery life. At 2kHz the current consumption with the above values will be about 250mA at 12V which really requires the use of 10 C cells as a minimum. You can of course design for less current and smaller batteries by using a shorter TX pulse, a higher inductance coil with higher series resistance but there will be some performance trade off. Some PI detectors, particularly earlier designs, do not use a series resistor in the coil circuit to limit the current. Is this case the pulse current is often limited by the coil inductance i.e. the current is switched off well before it has reached its final value which would be determined by the coil resistance. Alternatively, the pulse repetition rate can be lowered until the current is of an acceptable value. There are disadvantages to both of these techniques:- Inductance limiting results in the magnetic field still changing rapidly in a positive direction at the point of switch off. This can cause some signal loss due to switch on eddy currents cancelling those generated at switch off. In pulse frequency limiting, the response time and noise averaging of the detector may not be as good.
The shunt, or damping, resistor, will be determined by the resonant frequency of the coil plus stray and cable capacitance. Not being able to display formulae yet (hope to soon as scanner arrives on Monday) you could look up in a radio or electronic text book the formula for a critical damping resistor for an LC with a given resonant frequency. Or you could just try it experimentally. Start with 1k ohms and look at the receiver output on a scope. The receiver (again it depends what front end I.C. you use) should recover cleanly with no ringing before the point of sampling. Add more resistors in parallel until this is achieved. You should end up with maybe 500 ohms across the coil as described above. Use a good quality 0.5W metal film as the peak emf at switch off can reach several hundred volts and I have found that smaller wattage carbon film resistors can break down and go noisy. I have tried a cermet preset in series with a fixed resistor to give an easily variable adjustment but again the high voltage can cause burning at the wiper contact and eventual failure.
Eric.
Comment

Comment