Originally posted by metaldetector107
View Post
Announcement
Collapse
No announcement yet.
Announcement
Collapse
No announcement yet.
TESORO GOLDEN SABRE
Collapse
X
-
New thought on old subject.
Also not important, but might as well be "neat" and finish idea.
Previously I noted that TGSFinal has +12V on last LM358 going to audio circuit. Most schematics don't, except very first in this thread.
I wondered why. I thought maybe because needed for battery check (probably true).
I recently realized it also makes audio a little louder because original audio circuit has speaker in emitter part of circuit, like emitter follower circuit. Voltage on speaker cannot be higher than voltage on base of transistor. Therefore, making voltage higher on LM358 rail allows more voltage on base of transistor and also speaker.
But with new audio in TGSLFinal, speaker is in collector part of circuit, so doesn't matter what voltage is on base of driving transistors.
So maybe more than one good reason for +12V on LM358 in original circuit. Maybe Molzar can verify.
That's all.
-SB
Comment
-
Well...i must disapoint you - no louder audio. I tried both and audio is the same. Like i said, last LM358 (1/2) serves for battery test, that's why is powered directly to +12V.
Look at Bandido, originally it is powered with 9V and yet it has loud audio.
Somehow (and i still dont know how....and already switched to Eldorado so i will not find out for sure) audio strenght is tied up to coil!?? Why? How? I am not sure. Strenght of signal? Balancing? I noticed that making almost 50 coils so far. At most of coils audio is loud and good. At some coils audio is weak and faint. Detection and sensibility at all coils are pretty simillar. ???
I must admit that you give me new perspective with your often mentioning of that TX amplitude stabilisation part. I think it is indirectly also affects the rest of electronic and audio too. But than again there is no such thing at Bandido??? Could be also some component. I had problems with audio oftenly before BD140 version. With BD140 no more problems.
What caused problems..? Though question. That's why i experimented so much and that's why i made so many versions. Just because of audio, nothing else.
Regards!
Comment
-
Practically speaking, I agree -- you don't really hear the difference. But I measured about 2 volts higher at drive transistor when LM358 U107 powered by +12V -- Ok, not enough to matter, but made me think about it.Originally posted by ivconic View PostWell...i must disapoint you - no louder audio. I tried both and audio is the same. Like i said, last LM358 (1/2) serves for battery test, that's why is powered directly to +12V.
Look at Bandido, originally it is powered with 9V and yet it has loud audio.
Somehow (and i still dont know how....and already switched to Eldorado so i will not find out for sure) audio strenght is tied up to coil!?? Why? How? I am not sure. Strenght of signal? Balancing? I noticed that making almost 50 coils so far. At most of coils audio is loud and good. At some coils audio is weak and faint. Detection and sensibility at all coils are pretty simillar. ???
I must admit that you give me new perspective with your often mentioning of that TX amplitude stabilisation part. I think it is indirectly also affects the rest of electronic and audio too. But than again there is no such thing at Bandido??? Could be also some component. I had problems with audio oftenly before BD140 version. With BD140 no more problems.
What caused problems..? Though question. That's why i experimented so much and that's why i made so many versions. Just because of audio, nothing else.
Regards!
Don't forget... what I said only matters to original audio circuit. Your BD140 circuit completely different -- it doesn't care what voltage drives it, it works like binary switch.
TGSL audio is still a big mystery -- how can depend on coil???? Very interesting -- if only I had capability to sit down with both coils, loud and soft, I could spend rest of my life getting to the bottom of it. I like mysteries.
I have noticed something about TGS audio (even with BD140 circuit); I don't know if it is good or bad. But when speaker/earphone beeps, it affects all parts of the circuit. I see dip in the rail voltages. I see dip in the output of LM358 U103!
The dip is like feedback -- it makes the beep stronger or sometimes chatter, depends on timing. I can see the affect on the oscilloscope. Each time the speaker chatters, it causes a blip in the LM358 U103 output which causes more chatter -- like a nervous hen who clucks when she hears her own voice.
If I disconnect speaker, chatter noise on scope is much less. So speaker is adding to chatter.
But this may not be bad -- if low noise to begin with, then speaker only beeps on target and makes itself stronger, so no problem there.
But the point is that the speaker influences the circuit and I'm not sure I like that. I don't know how to stop it except maybe isolate with huge capacitors -- I tried some big ones but hardly changed, so not sure what is needed. A little mystery there.
As for oscillator -- I am not in love with the "stabilization" part of TGS oscillator because it makes TX signal smaller, reduces depth. I like TGSL Final oscillator (except bump), but I see problems in discriminator circuit because voltage so high. So I posted a small mod (in TGSL Experiments) which seems to work, but I'm not completely sure. It looks good on scope, but I don't know if it affects total performance -- I wish someone with a really good TGSL Final could try it and see.
(I want to look at Bandido circuit to see how they designed oscillator and discriminator.)
TGSL may seem like simple design, but seems no end of interesting questions about it.
Regards,
-SB
Comment
-
favorite TGS PCB
Here is a question for Ivconic and anyone:
What is your favorite TGS PCB in this thread? TGSL Final is the rage right now, but Ivconic and others designed many excellent PCBs, is there any advantage to one or other, any special qualities.
I thought of a new worry about TGSL Final which is: the ground trace to speaker is quite long, it goes through LM358 (caps), LM308, and other stuff. The speaker is big monster and drags down the buss voltages - I believe helps make chatters (not proven, but based on observation and theory).
Looking at some other TGSL PCBs, it seems speaker ground is much nearer battery ground. That seems good to me.
What is your experience? Which TGS PCBs do you like best?
Regards,
-SB
(I put on flak jacket now...)
Comment
-
Speaker was cause of some strange behavior in the past, at first pcbs. Than many things changed. On latest pcbs speaker is not a problem. Use 8ohms, or even better 16 ohms.
"CZ5" was a hell of a pcb for me. My very best (deepest and calmest) handmade was on that pcb. Only drawback is - it is large. Last pcb is also very good, but smaller.
I am not that conversant and cant explain what's going on with those handmades. I experienced same thing at some handmades: chatters, instabillity, faint audio, low sense etc...etc..
It is not about pcb anymore. Mostly it is about coil, 99%.
I had chance to see original Silver Sabre, Eldorado and now Bandido II. Except Bandido II which is on excellent ceramic pcb, the others two were made on ordinary "pertinax" and those pcbs are more than funny! Designed in a way i would never do. Wires everywhere, mixing, crossing.....mess!
Yet those worked pretty good and rock stabille. Also those were with 16 ohms speakers and earphone sockets.
Quality of used material in those - average. Nothing special. So...????
Coil, coil and nothing but the coil!
Dont torture yourself thinking to much about other things - focus on coil.
Regards!
P.S.
One more thing; Eldorado, SS and Bandido II were with smaller coils, 8". 1e detecting at 22-24cm in air. Rock stabille, sharp audio and loud.
All the "problems" are tied to new DD coils, larger dimensions and with air depths over 25cm! Is this a clue? I think so.
From newer Tesoros i tested Vaquero and Tejon. Both were tested with newer and larger DD coils. When adjusted to run "hot", both chatters and acting instabille. Another clue? I think so.
We are trying here to push those machines over their limits, that's why we get chatters and other sideffects. No wonder.
Comment
-
Ah one more thing;
just recently i made Eldorado using my pcb. Nothing changed to original schematic, except that fet part at TX.
Audio is very STRONG!
I gained pretty good air depths on 1e coin with first coil - over 28cm at 1e in air.
That coil has gone. Yesterday i made another coil, very same as previous.
Best i can gain with it is 24cm on 1e coin in air. Rock stabille, extra loud audio, excellent discrimination. All metal mode (static) works fantastic, extra accurate and stabille. Yet....only 24cm on 1e in air.
Instead LF442 i had to put TL062. Can not obtain LF442.
But i here just want to point on extra loud audio??? From where it coming? (it is as on schematic - no mods on this Eldorado)


Comment
-
I was build two versions of TGSL until now. One respecting original TGS schematic but with notch part excluded and with BD140 audio part, and a version using original schematic with BC517 in audio part with only notch part excluded, and audio loudnes go to be same in both versions. I tried this with several coils I build. I was not try with Fet and Zener excluded from TX.Originally posted by ivconic View PostAh one more thing;
just recently i made Eldorado using my pcb. Nothing changed to original schematic, except that fet part at TX.
Audio is very STRONG!
I gained pretty good air depths on 1e coin with first coil - over 28cm at 1e in air.
That coil has gone. Yesterday i made another coil, very same as previous.
Best i can gain with it is 24cm on 1e coin in air. Rock stabille, extra loud audio, excellent discrimination. All metal mode (static) works fantastic, extra accurate and stabille. Yet....only 24cm on 1e in air.
Instead LF442 i had to put TL062. Can not obtain LF442.
But i here just want to point on extra loud audio??? From where it coming? (it is as on schematic - no mods on this Eldorado)



Comment
-
More power on TGSL
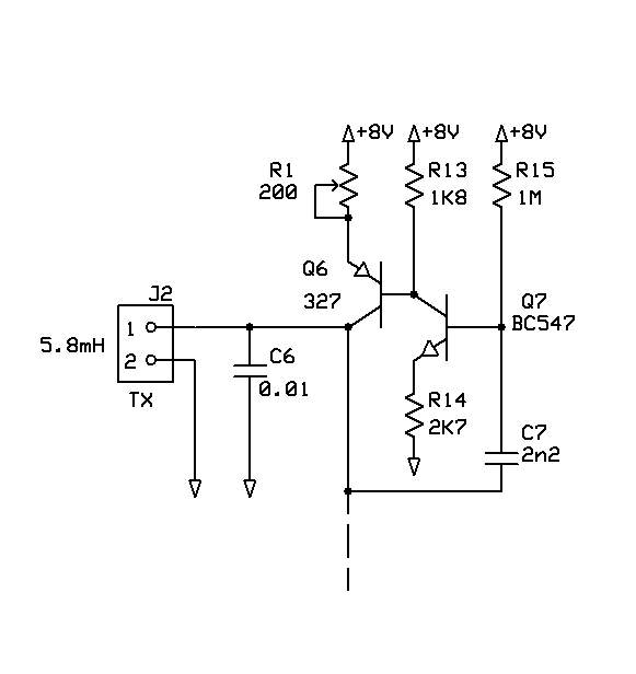
Ok, i was looking the way to gain more power. TGSL's oscillator as it is, is weak. So i made small experiment on perfborad. I took oscillator from Classic III (or Caesar - "Serbian most wanted") and connected TGSL 5.8mH TX coil to it. Not good, frequency was about 4.6kHz.
Than original 0.22 capacitor reduced to 0.01 and than gained frequency is approx. 15kHz. Scoping that signal and adjusting R1 (200ohms) i noticed that amplitude goes up to 45Vpp !!! From 10Vpp to 45Vpp!!! Wow! Aint that a power!?
But...signal shape is not good sinus. It looks more square than sinus. Not good.
So...
I would like to hear opinions on this;
in LC tank which combination is more desirable; small capacitance and larger inductance or oposite? Are there any major drawbacks if capacitance is small and inductance large? Oposite?
Other words; are there any major sideffects to be expected?
I presume TX coil would have to be made different than it is now. Smaller inductance and for C6 to use larger capacitance.
Also, since amplitude is now much higher, are there any possbile problems than, at coupling to phase circuitry stage?
I will experiment this anyway and find out proper solution, just want to hear other opinions...
Attached Files
Comment
-
Thanks for that perspective. It sounds very correct.Originally posted by ivconic View PostSpeaker was cause of some strange behavior in the past, at first pcbs. Than many things changed. On latest pcbs speaker is not a problem. Use 8ohms, or even better 16 ohms.
"CZ5" was a hell of a pcb for me. My very best (deepest and calmest) handmade was on that pcb. Only drawback is - it is large. Last pcb is also very good, but smaller.
I am not that conversant and cant explain what's going on with those handmades. I experienced same thing at some handmades: chatters, instabillity, faint audio, low sense etc...etc..
It is not about pcb anymore. Mostly it is about coil, 99%.
I had chance to see original Silver Sabre, Eldorado and now Bandido II. Except Bandido II which is on excellent ceramic pcb, the others two were made on ordinary "pertinax" and those pcbs are more than funny! Designed in a way i would never do. Wires everywhere, mixing, crossing.....mess!
Yet those worked pretty good and rock stabille. Also those were with 16 ohms speakers and earphone sockets.
Quality of used material in those - average. Nothing special. So...????
Coil, coil and nothing but the coil!
Dont torture yourself thinking to much about other things - focus on coil.
Regards!
P.S.
One more thing; Eldorado, SS and Bandido II were with smaller coils, 8". 1e detecting at 22-24cm in air. Rock stabille, sharp audio and loud.
All the "problems" are tied to new DD coils, larger dimensions and with air depths over 25cm! Is this a clue? I think so.
From newer Tesoros i tested Vaquero and Tejon. Both were tested with newer and larger DD coils. When adjusted to run "hot", both chatters and acting instabille. Another clue? I think so.
We are trying here to push those machines over their limits, that's why we get chatters and other sideffects. No wonder.
I am putting more effort now into coils.
I notice that most "noise" comes from coil -- if I disconnect coil, electronics very quiet -- so not spending too much effort on super-low noise parts, designs, etc. But I remember people say some Op amps not work well, others do -- that seems a little strange, so important.
I agree early Tesoro models designed more for smaller coils and fast recovery, fast response. I think that is why audio on TGS is quite "sharp" and quick. Probably we should mod the filters slightly for slower response when using deeper coils; I intend to experiment with that after I first make a satisfactory TGSL using the standard circuits here.
I just want to know why some coils, even when nulled correctly, are no good? Why can't we adjust circuit to make those coils work fine? How do we find that out? Do you keep the "bad" coils for investigating?
One last question about shielding material. Your (Ivconic) video shows aluminum tape for shielding. Does that tape have insulating layer on it, or is it bare aluminum and makes electrical contact with itself on each turn? Is it same as aluminum foil, or better in some way? Have you tried other shieldings and have idea on what is best for TGSL coils?
Regards,
-SB
Comment
-
Good question -- and very interesting such high voltage.Originally posted by ivconic View PostOk, i was looking the way to gain more power. TGSL's oscillator as it is, is weak. So i made small experiment on perfborad. I took oscillator from Classic III (or Caesar - "Serbian most wanted") and connected TGSL 5.8mH TX coil to it. Not good, frequency was about 4.6kHz.
Than original 0.22 capacitor reduced to 0.01 and than gained frequency is approx. 15kHz. Scoping that signal and adjusting R1 (200ohms) i noticed that amplitude goes up to 45Vpp !!! From 10Vpp to 45Vpp!!! Wow! Aint that a power!?
But...signal shape is not good sinus. It looks more square than sinus. Not good.
So...
I would like to hear opinions on this;
in LC tank which combination is more desirable; small capacitance and larger inductance or oposite? Are there any major drawbacks if capacitance is small and inductance large? Oposite?
Other words; are there any major sideffects to be expected?
I presume TX coil would have to be made different than it is now. Smaller inductance and for C6 to use larger capacitance.
Also, since amplitude is now much higher, are there any possbile problems than, at coupling to phase circuitry stage?
I will experiment this anyway and find out proper solution, just want to hear other opinions...
My premature opinion -- we want maximum "ampere-turns" in our coil for max magnetic field. (That assumes that more is better...)
So if we experiment with LTSpice (or equations!), we can try different values and graph current in coil for different arrangements (don't forget to increase resistance of coil with inductance).
Then we use Qiaozhi's coil calculator to estimate the number of turns.
Then multiply current X turns and find maximum magnetic field.
Maybe that is best??? If interested in depth over everything else, maybe. Maybe compromise for least battery drain, or other...
As for high voltage -- you know my story with TGSL, I feel some cases need voltage divider from oscillator if too high for discrim circuit -- maybe same here.
Regards,
-SB
Comment
-
Hi,Originally posted by ivconic View PostOk, i was looking the way to gain more power. TGSL's oscillator as it is, is weak. So i made small experiment on perfborad. I took oscillator from Classic III (or Caesar - "Serbian most wanted") and connected TGSL 5.8mH TX coil to it. Not good, frequency was about 4.6kHz.
Than original 0.22 capacitor reduced to 0.01 and than gained frequency is approx. 15kHz. Scoping that signal and adjusting R1 (200ohms) i noticed that amplitude goes up to 45Vpp !!! From 10Vpp to 45Vpp!!! Wow! Aint that a power!?
But...signal shape is not good sinus. It looks more square than sinus. Not good.
So...
I would like to hear opinions on this;
in LC tank which combination is more desirable; small capacitance and larger inductance or oposite? Are there any major drawbacks if capacitance is small and inductance large? Oposite?
Other words; are there any major sideffects to be expected?
I presume TX coil would have to be made different than it is now. Smaller inductance and for C6 to use larger capacitance.
Also, since amplitude is now much higher, are there any possbile problems than, at coupling to phase circuitry stage?
I will experiment this anyway and find out proper solution, just want to hear other opinions...
if the signal is not sinusoidal I see it very hard use it on device.
The 45Vpp could have a meaning if sinus stuff... but getting sinus wave with that amplitude at 14Khz is not so trivial if use common e.g. low power transistor stages.
The best will be resonant stuff... but we know... resonant coil/tank/oscillator is not easy solution.
The best tank is the one that have max Q ... in most cases inductor and capacitor are balanced to achieve higher Q from that thing... thus resulting in a narrow peak and higher...
But the problem is at oscillator: if look e.g. at relichawk you know very well... there's a trick in that oscillator and coil/cap params are really strict... not a case... it's resonant stuff too.
I think the idea is good but don't see easy method for pushing in 50Vpp range tx without redesign everything at there...
Kind regards,
Max
Comment

Comment