Manny wrote:
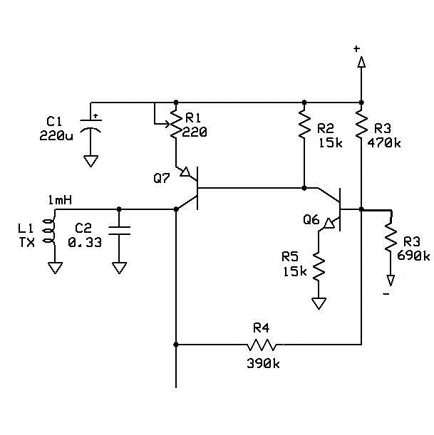
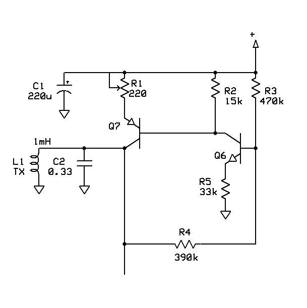
Speaking about tx oscillator, i see not perfect shape of sine wave (distortion on the top). I know that early in the forum someone investigated that issue. Anyway i don't see if a clear solution for that problem was found. Is a good, almost perfect, sinus desirable? IGSL, if i'm not wrong, has a variable resistor for R3 to adjust sine distortion. Can i apply that to tgsl edu? Which are the benefits?
Speaking about tx oscillator, i see not perfect shape of sine wave (distortion on the top). I know that early in the forum someone investigated that issue. Anyway i don't see if a clear solution for that problem was found. Is a good, almost perfect, sinus desirable? IGSL, if i'm not wrong, has a variable resistor for R3 to adjust sine distortion. Can i apply that to tgsl edu? Which are the benefits?
Jerry wrote:
Yes you can apply that to the TGSL. I tried it a couple years ago. It will clean up the TX waveform for a nice clean sine wave. However, I was not able to see any difference in performance in either air tests or in the field.
Jerry
Yes you can apply that to the TGSL. I tried it a couple years ago. It will clean up the TX waveform for a nice clean sine wave. However, I was not able to see any difference in performance in either air tests or in the field.
Jerry
Changed R3 fixed 47K to trimmer 10 turns 100K. Tuned to find a good sine waveform.
I can't notice depth improvements as you already tested Jerry. But I've examinated received waves that are much more clean so discrimination is slightly better.
Silver Dollar wrote:
I found a difference on my Bandito. A pure sine wave got a bit more in air test but
A slight distortion is better for falsing. It hits the rail and stops amplitude variations.
I found a difference on my Bandito. A pure sine wave got a bit more in air test but
A slight distortion is better for falsing. It hits the rail and stops amplitude variations.
Disc pot was causing beeps when rotating before this mod. With oscilloscope i saw the wave changing and producing jagged profile, very ugly.
Now LF353 pin 1 is almost SINE WAVE. Only cutted on lower part because not symmetric rails (+8V and -6V). This seems to be not a problem anyway...disc pot now act like charm, without beeps on entire rotation.
During TX refiniment with new Trimmer R3 i notice that amplitude could change a little and frequency too! I saw that rotating it to make worse sine (with distortion on top) frequency goes lower (from 14.3 KHz towards about 13.7 KHz). Testing with an euro coin while rotating trimmer in that direction, detection distance is a little better. BUT waveform is worst! Probably a little lower frequence is tuned better with RX...or amplitude of tx is little (very few) more... I honestly don't know. Anyway for me 14.12 KHz seems the best value. So i adjusted trimmer to perfect sine...rising freq...Losing 2 cm of more detection.
To mantain this little more gain i achieved (previously, with lower freq.), I thought to add a little more capacitance to C2. Inserted a capacitor bank tester in parallel to it, trying to fit the right value. 1nF seems to lower freq. exactly to 14.12 KHz. And NOT CHANGING MY PREVIOUS PERFECTLY ADJUSTED ROUND SINE WAVE! So I win a couple cm of detection... Nice.
After this mod I installed my brand new NJM2068 instead of LF353. See post #6 from Davor here:
http://www.geotech1.com/forums/showt...9-TGSL-EDU-Mod
It give me some 2cm more (not 5), but I have to test it outside...in real field too. Feelings are good...
Total gain in depth today after these mods: about 4-5 cm IN AIR. Total distance for 1 euro coin: 31 cm (32 broken signal...very faint. 30 almost perfect beeps).
My coil is 27cm, homemade, you can see it in my avatar
Nulled at 280mVpp (pin7 U101a).

Comment