gerber files of King Cobra are free if you are in course. its same diagram like tesoro royal sabre.
Announcement
Collapse
No announcement yet.
Announcement
Collapse
No announcement yet.
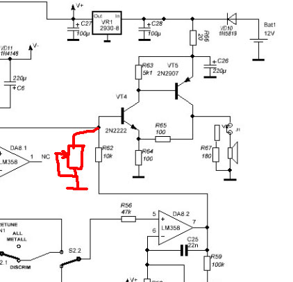
TESORO GOLDEN SABRE
Collapse
X
-
I need help because I don't understand the software.
---
what is your nationality? why you think that your intellect is low? i reminder you - whole electronics in the world are doing by chinese. ALL.
so those people understand software and hardware without problems in the intellect.
Comment
-
Kt315 because I do not understand the change of files from pdf to eagle. Until it becomes a gerber file I can't change the file from pdf to gerber file .. Please help me so that the tesoro golden saber board becomes gerber file .. [email protected] sorry my english is google translate
Comment
-
-
-



Comment