Also you may see few mistakes on placement, but i already corrected those; instead 100k there is 1M by mistake, instead 2K2 also 33K...And pin 8. of last 358 is connected to +12 instead +8v...all those corrected already..
Announcement
Collapse
No announcement yet.
Announcement
Collapse
No announcement yet.
TESORO GOLDEN SABRE
Collapse
X
-
Hi,Originally posted by porkluvr View PostMax, Ivconic, one of the things you might be overlooking in trying to get more power from the oscillator:
Zener diodes with voltages below 4.7V have a less abrupt breakdown than 4.7V zeners.
I have a feeling that the 1N749 was chosen as much for this soft-knee characteristic as it was for the breakdown voltage.
Going to a different FET (with a more negative turn-off) may be a more desirable alternative? Just keep that in mind.
I not sure about the exact curve that this knee effect vs zener voltage effect follows.... who's got the exact data, anybody?
the zener voltage is the parameter to look at... also if different fets VGSon could give different out.
Yesterday I've posted a simulation using 8.2V zener and +9 v supply... that give about 16Vpp at coil... that is more than enough for a little test about power: 60% more just changing zener and 7808 with 7809... no other mods required.
I think that increasing more is possible and also easy but of course one need more than 9volt supply... better would be something 18v stabilized at osc supply.
But for a fast test and easy the above 60% more is enough I think. One must see some improvement of detection range (maybe just few cm with far targets above e.g. 35cm depth).
I'd like to do that test... but at the moment my TGS in housing and it's a real pain dismantle again...cause my housing is recovered stuff and I have no easy access to PCB without dismantling from it... so I hope someone else will test and post some positive result.
Kind regards,
Max
Comment
-
Hi Ivconic,Originally posted by ivconic View PostAlso you may see few mistakes on placement, but i already corrected those; instead 100k there is 1M by mistake, instead 2K2 also 33K...And pin 8. of last 358 is connected to +12 instead +8v...all those corrected already..
nice work on goldy (TGSL). What about dimensions of board ?
I like this configuration...and maybe I could make if find some spare time....have already all components.
BTW are there differences between this and Vladimir's PCB design ?
Kind regards,
Max
Comment
-
".....will not work smoothly when the circuit Q is too high - or when ..."
Well, this statement confusing me a lot!? Might be this is source of my problems??? I have old radiamateur "mind". Whenever dealing with coils, i am trying to achieve best possible Q on my handmades... During balancing my coils (as explained earlier) i am trying to gain less induction as possible. To practically null those almost to absolute zero. Also paying to much of attention on coil shapes,curves etc...Trying to achieve best Q as possible too. All the aspects of coil Q improved as my amateur conditions allowed me.
Is it possible that this might be source of my problems???
Max already explained; he doesnt have simillar problems with his device.
I simply can not wotk in All Metal mode at all, due so many false signals. In Disc mode i have to adjust Sence lower than "7" and Disc upper than "3" to make it possible to work with!!! Even than it can produce false signals ocassionally?
Quaozhi very well explained how to adjust GEB, measuring FET output, So i done that....Problems remained... Only last suspicion remains; could it be due small vicinity of those two switching FETs...On smaller pcb those are pretty close - almost touching each other. On larger pcb those are away enough....
Is it possible those provoking each other due noticeable noise field arround them? Huh!
Comment
-
Actually it is not mine...I think original author already showed here...Huh! Now i am thinking; i havent check with him, can i post this here or not? Damn! I just awaked...still confused..!? Damn! It is possible he to be pissed off me much!
Comment
-
Hi,Originally posted by ivconic View PostActually it is not mine...I think original author already showed here...Huh! Now i am thinking; i havent check with him, can i post this here or not? Damn! I just awaked...still confused..!? Damn! It is possible he to be pissed off me much!
Yes I know that's work of our common forum friend, he sent it me too.
You just revised labels etc.
What about noise between Vladimir's one and goldy ? If you think there are fets related problems disposition of the two and their behaviour could solve dubts ?
Let me know.
I'm planning of making another TGS (this time light - no notch)... and like both PCBs but I'm too thinking at noise propagation issues...
Both are good from an electrical point of view but are there differences about noise ?
Best regards,
Max
Comment
-
".....will not work smoothly when the circuit Q is too high - or when ..."
I'll return to this statement again;
I also noticed unperfectness of many original coils opened so far!?
Once i opened Garret coil, which is working excellent, and spotted pretty bulky windings??? I do remember; i was thinking to myself "...the hell, great Garret made such bulky,nasty, untidy coil....they didnt put so much effort in this...yet it is working excellent!??? Might be they done all compensation id device itself?..."
Also simillar noticed in many other opened coils so far. Exceptions are late Fisher coils; they were done perfectly "clean"...i think bext possible Q ever. Same with Troy Shadow coils...
What is the main "geag" here?
Or latest example; Garret Eliptical coil i opened! Wires and windings are bulky also but stiffed tightly in graphite mass. Yet, not formed perfectly, but pretty bulky???
Damn! This is to mystic for me....Many things i do not unedrstand well yet!
Anybody have any explanation?
Qiaozhi, seem that you have answers on many questions? Can you explain this more here?
Comment
-
Hi,
I think I wrote glade somewhere instead of GLAD... hope the person who receive my mail don't think I'm in the everglades now...
Sorry... I'm really tired today... and think I'll better stop writing for a while... till I will recover from last evening drunkness and today bad wake up...
Anyway... about noise... uhm Ivconic... seems problem is still there!
I don't know if this is the case... but I noticed a similar thing porkluvr described in a simulation (sort of double pulse from comparator at disc) in bandidoII when I was reading signals on scope.
I noticed that time that I had similar noise like you describe here just cause of that... but now I haven't on TGS. That time cause was bad component values ...or... well... the fact that some small caps were measured in the circuit. I'm totally sure TGS components in schematic are ok... how that's possible with your TGS ? Maybe you must follow porkluvr's advice and add a 10-22pF capacitor at disc amplifier like in bandidoII and see what happens.
Best regards,
Max
Comment
-
Hi Ivconic,Originally posted by ivconic View PostOne thing is still buging me;
again i went outdoor with TGSL. It is still producing false signals from time to time on the ground? I checked everything. Cant find what is the problem? So i have made TGSL on 2 different pcb's. One (bigger) from first page of this thread and second, smaller.....I removed all components included in notch section from larger pcb. Comparing those i saw that device with larger pcb is acting much better than device with smaller? First one is not producing to much false signals at all. Smaller one is producing to much false signals.
What is interesting; i can not provoke false signals to be produced by bending cable,shaking coil,punching it....remains silent. Not sensitive on any kind of "torture"...But when small item moved in coil vicinity, just about to provoke weak detection....device detect it weak and when item removed, device continue to "beep,beep,beep...."-ing all the time. Outdoor, when coil is in the air, i get simillar behavior, but when lower to the ground it stops beeping. Moving forward with coil 3-5cm of the ground, touching grass it is producing false signals oftenly?
Device with larger pcb is acting simillar but noticeable less false signals....very rare...on some fields almost none?
I collected those 254 coins in not time, with larger pcb.
I tried everything possible to find source of problem....without success.
I guess my huge problem is cose i dont have good osci. to accuratelly measure all suspectable "spots" here.
I am posting smaller pcb with component layouts, maybe some of you will spot some mistake on it. I got very tired of looking in it, and havent find anything bad yet....
I know I keep coming back to this ...
BUT - what you are describing sounds exactly like the comparators are going into oscillation. Problem is that you don't have a scope yet. Get one. I've no idea how how you can build detectors without it. 
The comparators on the outputs of the GEB and DISC channels have a threshold which is set by the sensitivity control. The GEB channel appears to have R40 there to provide some hysteresis to prevent this, but there's nothing for the DISC channel. Don't know whether this is a problem or not, as I haven't looked closely enough yet. If you bring a coin towards the coil to get a faint response, the comparator can easily start oscillating. It might even be worth just swapping the IC for another one. I've managed to cure some instability on another detecting by just changing the comparator. With a scope, you'll see the problem immediately.
Comment
-
I'll do that today....this evening i'll post results...
Now i am going back to my workshop! (i am in living room now)
No smoking here (my wife's rule)....No place for me here...That's why i have to leave...i need fresh air (smoke)...
See ya in the evening...
Comment
-
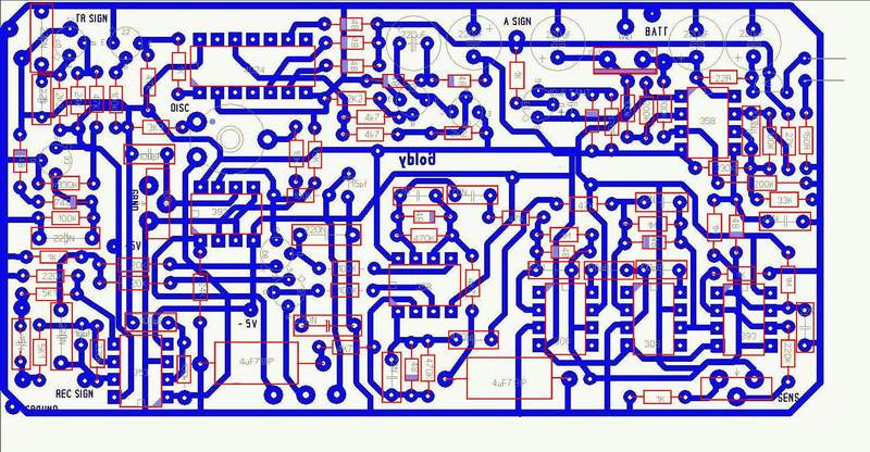
Goldy
Hello Ivica and frends
No problem for showing the goldy pcb. Made it together with Nakki.
Here the latest version.... but there is still on high sens sometimes erretic noise.
Can it be that it is 50-60HZ ?? Is it a pcb design error?
ApAttached Files
Comment
-
Regarding this simulation stuff you guys are doing with the TX osc:
One important thing you'll eventually come across (if you just randomly swap component values to make improvements) is that you'll end up with a circuit that performs well in simulation but doesn't work in practice. My advice is - before you build anything, run a Monte Carlo analysis and a temperature sweep. Can LTspice do this?
If you modify this amplitude-stabilized configuration without running an MC analysis, you could build 10, and only 5 might work - if you're lucky.
By the way - nice coil Max!
Comment
-
"....Get one. I've no idea how how you can build detectors without it...."
I do ask myself simillar question oftenly!?
Actually i have 2 oscilloscopes. But both are obsolete. I didnt mention them so far cose i do not count on those seriously....Some less important things can be measured with them, but now we are dealing with more delicated values here, and those are unuseable for that matters...
Yes i have to buy new one asap...or i better leave this job for good!
I 'll try to follow your advices there....I am going this moment to my workshop to try to do some things!
Bye!
P.S.
Thatnks a lot friends!
Comment
-
Looking good!Originally posted by ApBerg View PostHello Ivica and frends
No problem for showing the goldy pcb. Made it together with Nakki.
Here the latest version.... but there is still on high sens sometimes erretic noise.
Can it be that it is 50-60HZ ?? Is it a pcb design error?
Ap
What sort of erratic noise? Is it random?
Comment

Comment