Announcement
Collapse
No announcement yet.
Announcement
Collapse
No announcement yet.
IDX-PRO+VDI
Collapse
X
-
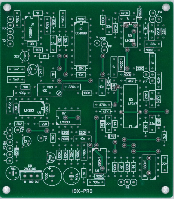
OK, guys, I made a comparison between the silverdog PCB version and the latest modded version of Eduardo. Tested with a same coil I did not mention a noticeable difference in the sensitivity. In my experiment the discrimination of the silverdog PCB was better. After a hour of experiments with the Eduardo latest version something happened - it started to work horrible in discrimination mode and the all metal mode lose the threshold totally. It started to produce a continuous loud sound. So I thing that something burned out. I did not changed anything in the PCB. Only tried different capacitors on the RX. As well I tried all possible RX capacitor configurations and my best sensitivity was about 33-35 cm for 1 euro coin. My coil is DD with the exact parameters and properly nulled. I can not imagine how some of you can achieve 50 cm detection distance for 1 euro. You can check my PCB on the image above. My coil is also near to the perfection. So my conclusion is that the IDX-PRO is a nice working project, but it is not a "beast" at all. If you want a good discrimination this is not your project, TGSL is far better.
Comment
-
http://www.youtube.com/watch?v=fqBej...ature=youtu.be
This is my idx pro. I built latest version of Eduardo. I tested the maximum depth.
Comment
-
Great results Ropcsika! Can you give us more details about your coil? As well, can you show someOriginally posted by Ropcsika View Posthttp://www.youtube.com/watch?v=fqBej...ature=youtu.be
This is my idx pro. I built latest version of Eduardo. I tested the maximum depth.
pictures of your PCB?
Comment
-
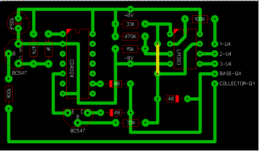
Concetric coil data:Originally posted by Aiko View PostGreat results Ropcsika! Can you give us more details about your coil? As well, can you show some
pictures of your PCB?
- tx winding diameter 240mm ! wire 0.72mm, -29 winding 1,6 ohm, 0,555 mH, capacitor 1.048nF, 6.59kHz
- rx winding diameter 120mm! wire 0.2mm,- 370 winding 80,2 ohm, 35,2 mH capacitor 33nF
- feedback loop , diameter 113mm ,10-12 winding 0,6 ohm, 0,021 mH
wire 0.72mm
Comment
-
Originally posted by Aiko View PostGreat results Ropcsika! Can you give us more details about your coil? As well, can you show some
pictures of your PCB?
A képet a Képfeltöltés.hu tárolja. http://www.kepfeltoltes.hu

A képet a Képfeltöltés.hu tárolja. http://www.kepfeltoltes.hu

A képet a Képfeltöltés.hu tárolja. http://www.kepfeltoltes.hu
Comment
-
ho said this excellent performance outdoor try and tell me if you have any interference or not, mine works fine inside but goes outside fluctuated randomly, maybe 'cause my boyfriend uses a garrett ace 250 its frequency is the same I do not really know.
Comment

Comment