- feedback loop , diameter 113mm ,10-12 winding 0,6 ohm, 0,019 mH
wire 0.72mm .
wire 0.72mm .
Originally posted by seadoggy
View Post

,what is loop ??where i widing that loop??,and also what is your coil size?

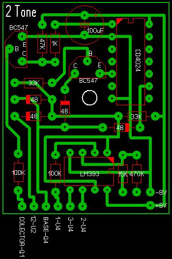
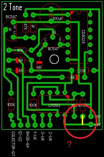
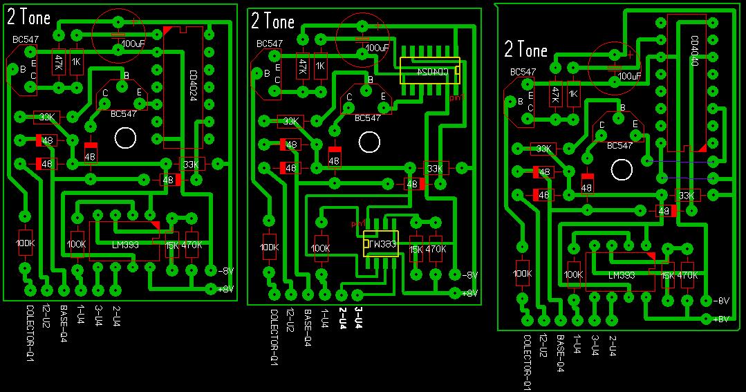
You are right, i upload earliers .lay file. But don`t worry there is no errors beasides this missing connection -it`s working, i`m using it. Here is all my variations of this PCB all works.
thanks for the layouts....smt....nice!!
, for example small 15mm diameter coin burried in ground is clearly see at 28cm..
wchich is for me awesome result, discrimination is sharp like a razor
Comment