Post scope image of initial phase ,, Geb gate wrt Tx signal, Disc gate wrt to Tx signal = you need all 3 right before you make progress. S
Announcement
Collapse
No announcement yet.
Announcement
Collapse
No announcement yet.
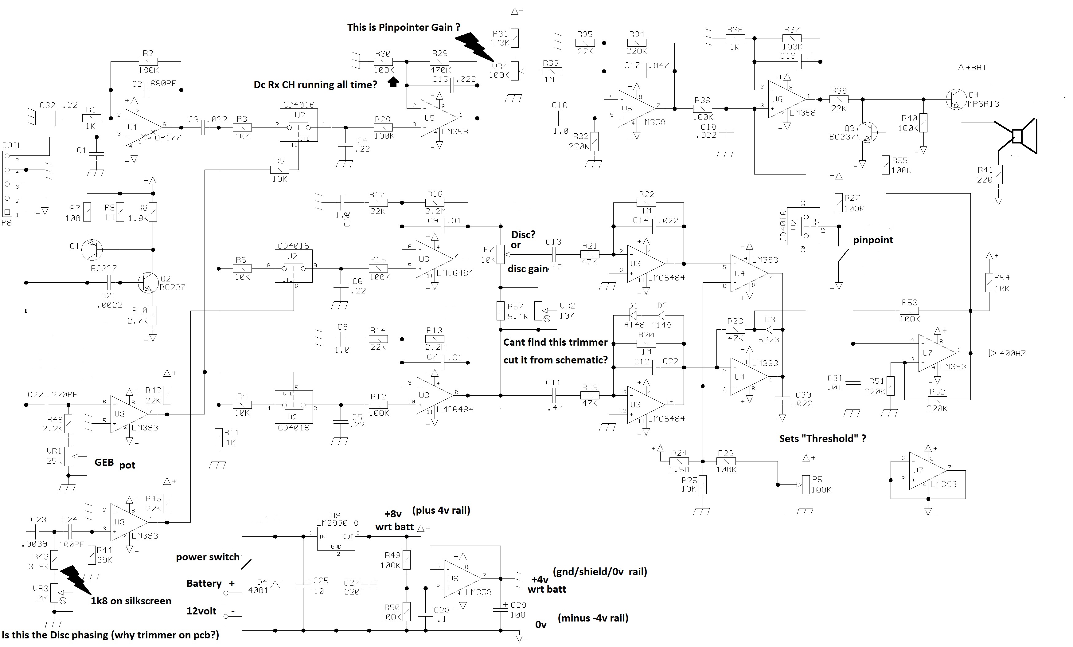
IDX-PRO+VDI
Collapse
X
-
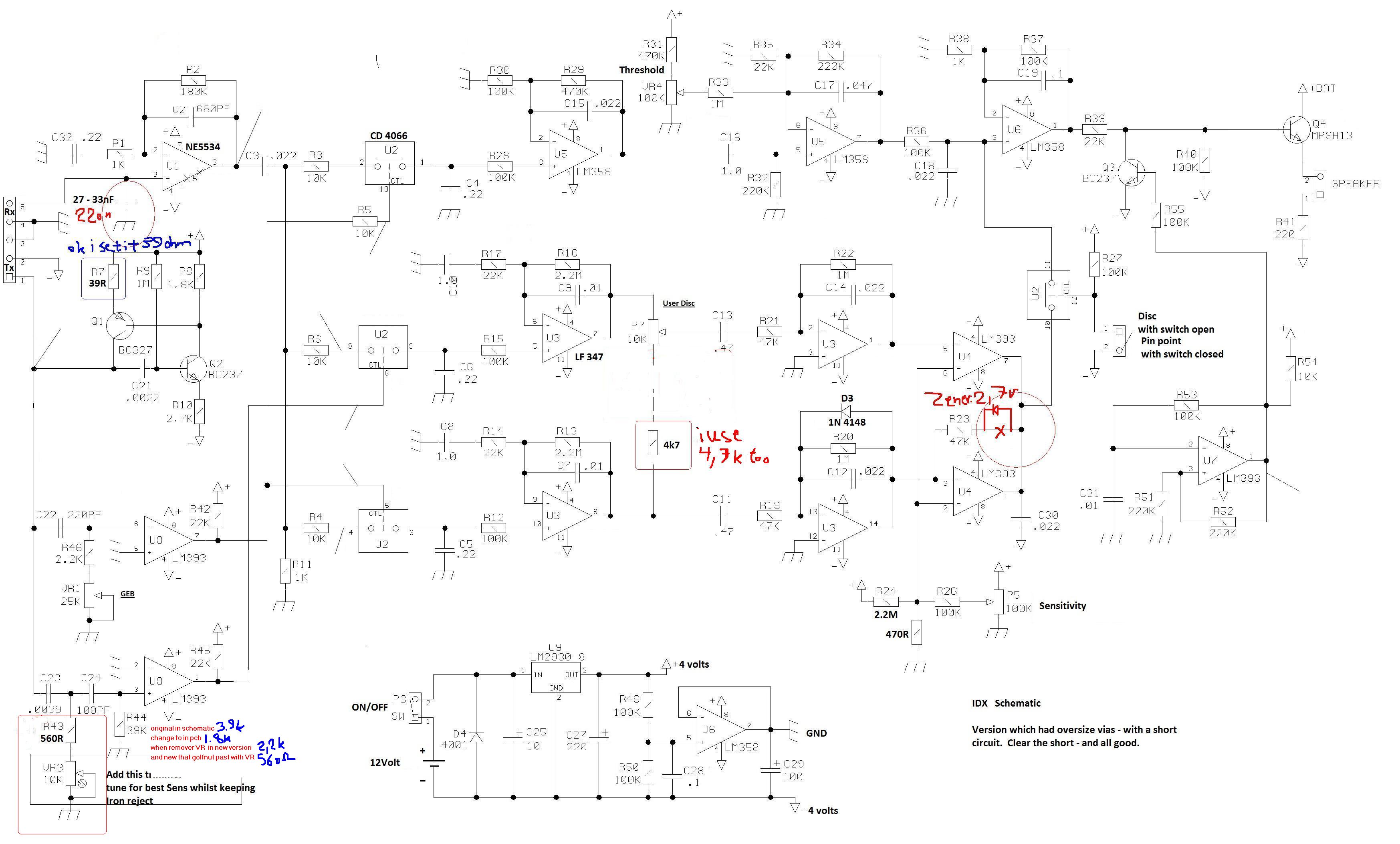
excellentOriginally posted by golfnut View Post"Hi Golfnut.. is your system set up exactly like the schematic in "most of it.zip"?" Good question.. The only differences on that hardware build was the Disc gating resistor in series withwhere VR3... the fixed resistor was swapped out for a 560ohm - to give more range on the pot. The other difference was the double diode in the last Geb filter/amp, was a single 1N4148, as per the pcb. Also the Diode which feeds back with a 47k to the input of the GEB Comparator - - There is NO diode on the pcb I used. It still works real well. If it helps, the pcb was one of the ones which had a short, once cut , these work real well. So as mentioned, single diode on geb filteramp, NO diode wrap on Comparator, as pbc - not schematic. Thx for asking. S
please put your changes in pcbs by pics, my means show in schematic of IDX and put it here.
my friend sorry me my language is very bad , i know you explain very well but me ...
U2-12 is 7.93volts ( you say should be 4volts )
please tell me more simple or if you certain in the pic .
again sorry i have to ask you again because my language is not English .
i want to do anything you do for grow up my idx .
regards
Comment
-
"i know you explain very well but me ...
U2-12 is 7.93volts ( you say should be 4volts )" You got 8 as you put the black meter lead on the -4v rail, not the pcb edge like I mentioned. It doesn't matter, the fact is you have the 100k pull up in - so at least your selecting Disc mode in hardware. Are you cerain you re checked the Disc pot wiring - We all think we built it right and never recheck.
Comment
-
revised Schematic for IDX PCB which had the short
I took it upon myself to match at least 1 schematic with a pcb variant. Ive cleared out lots of junk from schematic. I added hoverable waveforms. As uploads are 1M max I had to split the application into 3 parts. Unzip all three, put the additional images into the Images folder in the main folder. Click the html . S
- Likes 1
Comment
-
hmmOriginally posted by golfnut View PostI took it upon myself to match at least 1 schematic with a pcb variant. Ive cleared out lots of junk from schematic. I added hoverable waveforms. As uploads are 1M max I had to split the application into 3 parts. Unzip all three, put the additional images into the Images folder in the main folder. Click the html . S
very good
i post the diff values that you change it and certain in pic look
and why you change 220n to 33n-27n??/
and you say me dont remove D3 , and in original schematic it is 2.7zener but you say 1n4148 is D3
(many time ago ) ,, ok now i remove it or not ????????? . better i say i should have a one of them D1 or D2 (not D3
) ???
and i just see these changes if more tell me
so finally :
1- about the 220n to 33n or 27n??
2- about D1,D2,D3??
3-adding VR3 and change R43 to 560ohm ???
regards
Comment
-
Woops
connected my battery backwards.. am going to get some new ic's tomorrow.. grrr
am only able to upload 2 scope images.Attached Files
Comment
-
What you seem to be struggling with is, There are about 4 schematics for the IDX and there are approx. 3 pcbs. None of which correlate/match up perfectly. The only Schematic and PCB which DO match up is the one I posted yesterday, The pcb had a short circuit due to a small error. The Rx cap you use needs to match up with the L you made - Measured Rx tank at 27nF Rx coil L=37.5mH
Therefore F res = 5kHz The Tx was 6500Hz or 6.5kHz The pcb I had only had one diode - D3 other pcbs and schematics exist too - perhaps you made one of those.. "but you say 1n4148 is D3
(many time ago )" Yes that's right, and it still is on the PCB and schematic I published yesterday. I suggest you strip off any mods/trials and build yours to what I published yesterday. This way you will have a good working detector, and I wont have to wear the letters off my keyboard typing this crap. Would you ease off pm ing me please S
Comment
-
ok man just have best for you, i have diff coil but i put them another time.Originally posted by golfnut View PostWhat you seem to be struggling with is, There are about 4 schematics for the IDX and there are approx. 3 pcbs. None of which correlate/match up perfectly. The only Schematic and PCB which DO match up is the one I posted yesterday, The pcb had a short circuit due to a small error. The Rx cap you use needs to match up with the L you made - Measured Rx tank at 27nF Rx coil L=37.5mH
Therefore F res = 5kHz The Tx was 6500Hz or 6.5kHz The pcb I had only had one diode - D3 other pcbs and schematics exist too - perhaps you made one of those.. "but you say 1n4148 is D3
(many time ago )" Yes that's right, and it still is on the PCB and schematic I published yesterday. I suggest you strip off any mods/trials and build yours to what I published yesterday. This way you will have a good working detector, and I wont have to wear the letters off my keyboard typing this crap. Would you ease off pm ing me please S
i say you :
تشکر امیدوارم همیشه موفق باشی
در پناه خداوند
دوست شما احسان
Comment
-
my friend just download this pcb ( be careful have 2 or 3 mode ) and next do any thing that mr golfnut do .(download that too )Originally posted by Silver Dollar View PostHey has anyone redawn the IDX in ExpressSCH format? I've staid away from this project
because the schematic is too hard for me to read...
if you can make dd coil next continue .
regards
Comment
-
Exactly.. and it did smoke.. that's how I knew the batt terminals were reversed btw. The bright side - at least the caps didn't explode jajaOriginally posted by golfnut View PostYou should have only smoked the protection diode, replace that or temporarily cut it out and retry its probably ok. Worth a try..
S
.
Things are looking up, its working again though a bit off - its popping right after the tone on each pass like I'm over driving it somehow.
Comment

Comment