Originally posted by eduardo1979
View Post
Announcement
Collapse
No announcement yet.
Announcement
Collapse
No announcement yet.
IDX-PRO+VDI
Collapse
X
-
That if it works perfectly. look at the results.
http://www.youtube.com/watch?v=5bA1k...&feature=feeduAttached Files
Comment
-
Eduardo, You have posted 3 different circuits, Is this connected to a IDX?Originally posted by eduardo1979 View PostThat if it works perfectly. look at the results.
http://www.youtube.com/watch?v=5bA1k...&feature=feedu
Which one of the circuits is used in your latest youtube that shows the steel beer bottle cap hitting a low tone? thanks
Comment
-
Originally posted by Wiltran View PostEduardo, You have posted 3 different circuits, Is this connected to a IDX?
Which one of the circuits is used in your latest youtube that shows the steel beer bottle cap hitting a low tone? thanks
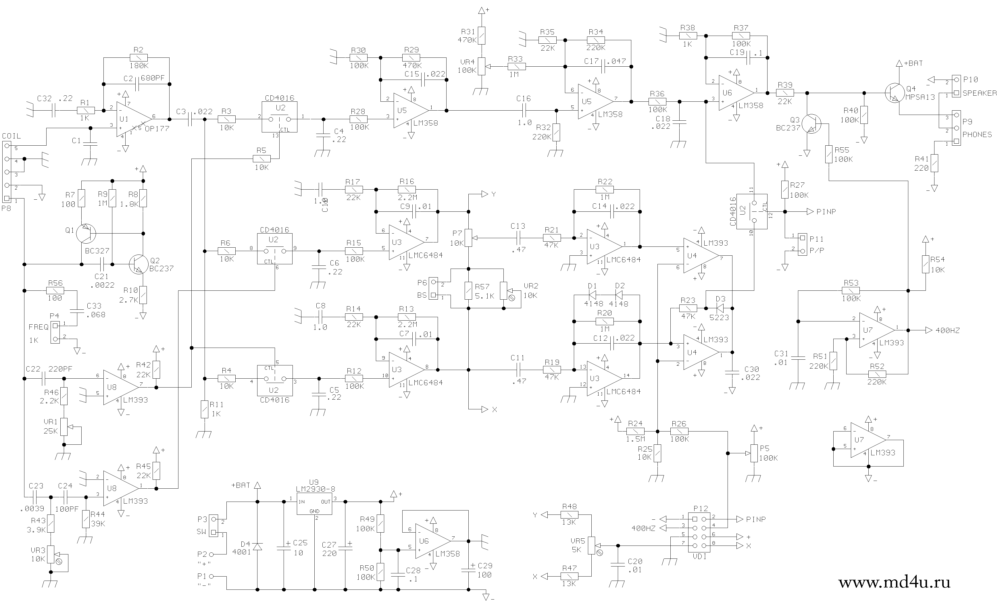
It is my IDX-PRO. The circuit layout is the last file I posted and working properly. The penultimate does not work. I have no schematic, I have only Layout.
That is what works.Attached Files
Comment
-
Sorry, I dont quite understand, Do you mean that using your latest 2 tone circuit that it disables the pinpointer function on the IDX?Originally posted by eduardo1979 View PostIt is my IDX-PRO. The circuit layout is the last file I posted and working properly. The penultimate does not work. I have no schematic, I have only Layout.
That is what works.
Comment
-
Question about the PCB....
Great work (as usual!) Eduardo, many thanks for suppling us with the infos and a board layout as well.Originally posted by eduardo1979 View PostOnly the last circuit works very well. No pin-point off. The pin-point working properly.
I have a question about the solder pad marked "Collector", can you tell me exactly where it connects on the main circuit board.....I am going to try and make a schematic and a PCB using Eagle (I am a bit rusty!!) and I want to be 100% certain as to where it is connected.....is it also going to IC4?
I was also wondering if it was maybe a good idea to move the IC4 onto the extra PCB? and run short wires from the mainboard? What do you think?
Regards and thanks from
Andy
Comment
-



Comment