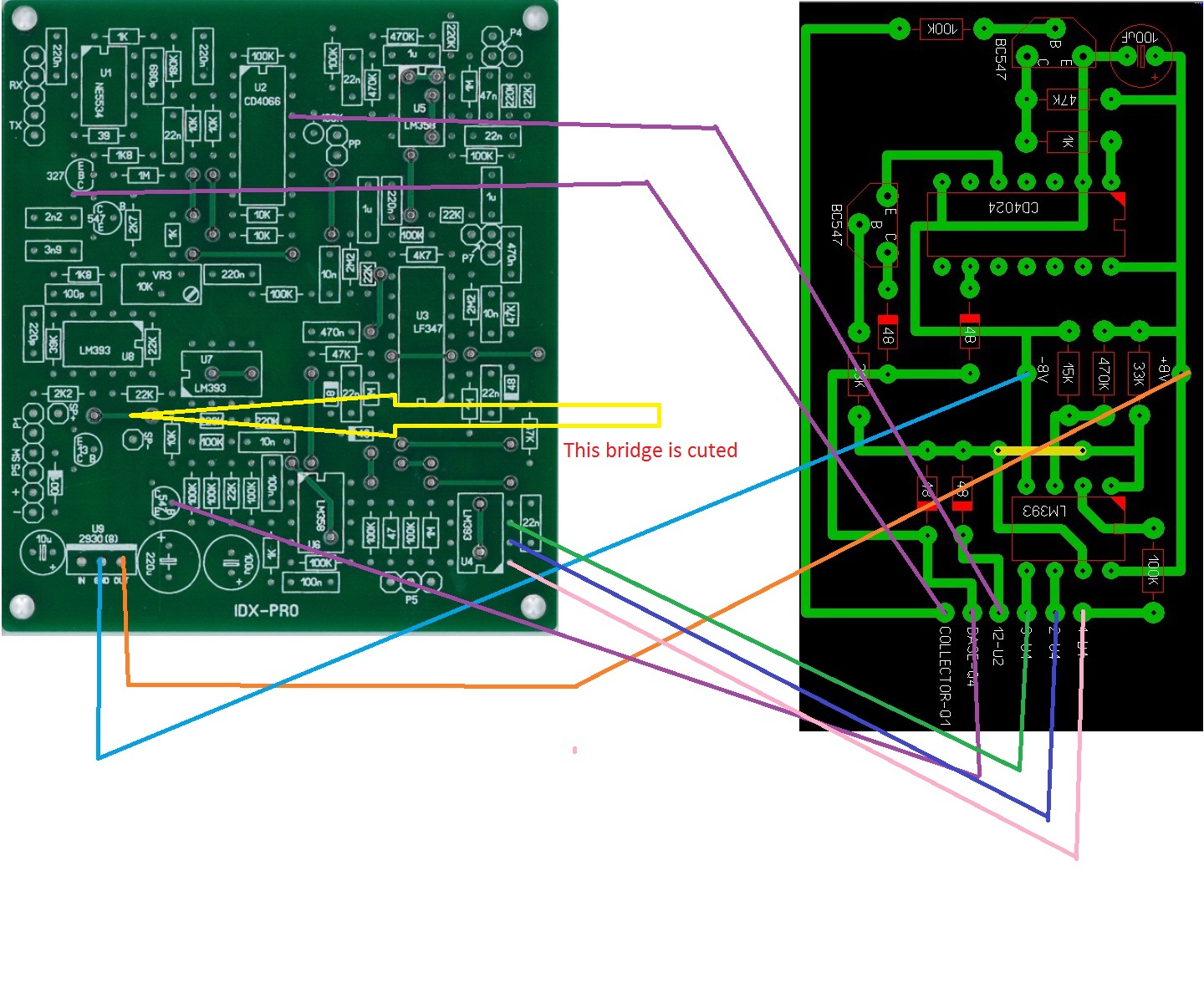
Can somebody show me connections for 2 tones pcb?
I have idx version with 3n9 capacitor and phase trimer, not last ver with 3n3 and without phase trimer.
I have idx version with 3n9 capacitor and phase trimer, not last ver with 3n3 and without phase trimer.

Comment