Announcement

Collapse
No announcement yet.

Announcement

Collapse
No announcement yet.

IDX-PRO+VDI

Collapse
X
 
  • Filter
  • Time
  • Show
Clear All
new posts

  • IDX-PRO+VDI

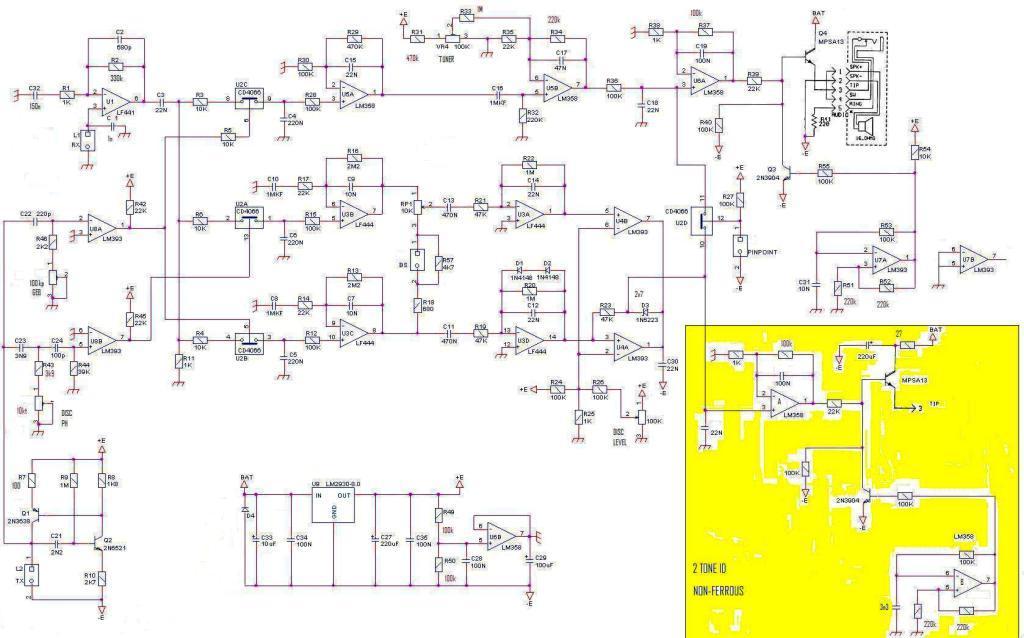
    The VR3 is the regulator of the phase. Here is all the information needed for this project.
    Attached Files

    Comment


    • In the file Geotech_VDI.rar

      there is a pdf file called ?????????.pdf

      I cannot open it, is anybody having trouble opening that pdf ?

      Comment


      • Here You are:
        Attached Files

        Comment


        • Originally posted by holyuser View Post
          Here You are:
          Hello Holyuser,

          First thanks for this nice projeckt ! , also for Eduardo ! I have some small boards from Silverdog and they work ok (I think), nice the 'Geotech' welcome at start up.

          Now I like to know in what freqency rance can Holyusers VDI be used, work they also on 14Khz ? the Tesoro freq's.

          Best regards.

          Ap

          Comment


          • Hello ApBerg,

            VDI work does not depend on the TX frequency of the MD.
            Is essential phase angle between x & y channels .

            Best regards.

            Comment


            • Originally posted by holyuser View Post
              Hello ApBerg,

              VDI work does not depend on the TX frequency of the MD.
              Is essential phase angle between x & y channels .

              Best regards.

              Thanks .....! So the VDI can be used for all VLF detectors, if there is phase differents between X and Y (ground and disc channel ?)
              The power for the VDI board can be taken from the detectors board ? and if regulated out from the detector is connected to the VDI board there is also a Batt. Check function ?

              This is nice ! Thanks again !

              Ap

              Comment


              • I had another play last night with the Whites shooter DD coil, there does actually seem to be an RX waveform, although very, very small I can see it amplfy if I place a pair of pliers near the coil

                Being an amateur could anyone help, I would love to get this project going
                Is my coil just incompatible, is the Rx signal I'm seeing real or noise induced or something ?

                poking in the dark

                Silverdog

                Comment


                • Originally posted by silverdog View Post
                  I had another play last night with the Whites shooter DD coil, there does actually seem to be an RX waveform, although very, very small I can see it amplfy if I place a pair of pliers near the coil

                  Being an amateur could anyone help, I would love to get this project going
                  Is my coil just incompatible, is the Rx signal I'm seeing real or noise induced or something ?

                  poking in the dark

                  Silverdog
                  Hello Silverdog,
                  If connected to power no more then 50-75 mA ? There is +8V on U1/7 and ca.-8V on U1/4 ?
                  If you connect the tx coil on the board you have a good signal ? Can you check this with a scope ?
                  If you have a good TR signal then check the signal at the unconnected receive wire from the coil... must be a signal from some mV's and response if you move metal under the coil
                  If you have receive signal that is responding to metal then connect the receive wire's to the board.
                  Now look if you have the same "un connected" signal at U1/3 if so then look at U1/6. You must see a larger signal at U1/6 then on U1/3 ..
                  If no signal replace U1, if small signal check the parts R2-C2-R1-C32. If no success.. disconnect C3 and look again.
                  Check also C1... that cap is also the one you need for adjusting the tr/rec. freqs... look at the output U1/6 if you chance C1.

                  Succes

                  Ap

                  Comment


                  • Originally posted by ApBerg View Post
                    So the VDI can be used for all VLF detectors, if there is phase differents between X and Y (ground and disc channel ?)
                    Yes, I suppose, but not tested.


                    The power for the VDI board can be taken from the detectors board ?
                    Yes, the VDI supply voltage may be in the range of 5,5 to 16 volts, if MCP1703 used.

                    and if regulated out from the detector is connected to the VDI board there is also a Batt. Check function ?
                    Should be works.

                    Comment


                    • Originally posted by ApBerg View Post
                      Hello Silverdog,
                      If connected to power no more then 50-75 mA ? There is +8V on U1/7 and ca.-8V on U1/4 ?
                      If you connect the tx coil on the board you have a good signal ? Can you check this with a scope ?
                      If you have a good TR signal then check the signal at the unconnected receive wire from the coil... must be a signal from some mV's and response if you move metal under the coil
                      If you have receive signal that is responding to metal then connect the receive wire's to the board.
                      Now look if you have the same "un connected" signal at U1/3 if so then look at U1/6. You must see a larger signal at U1/6 then on U1/3 ..
                      If no signal replace U1, if small signal check the parts R2-C2-R1-C32. If no success.. disconnect C3 and look again.
                      Check also C1... that cap is also the one you need for adjusting the tr/rec. freqs... look at the output U1/6 if you chance C1.

                      Succes

                      Ap

                      IDX is working ok !

                      It was my stupidity, I has placed a 40106 instead of 4066

                      Onto the VDI next

                      Silverdog

                      Comment


                      • Comment


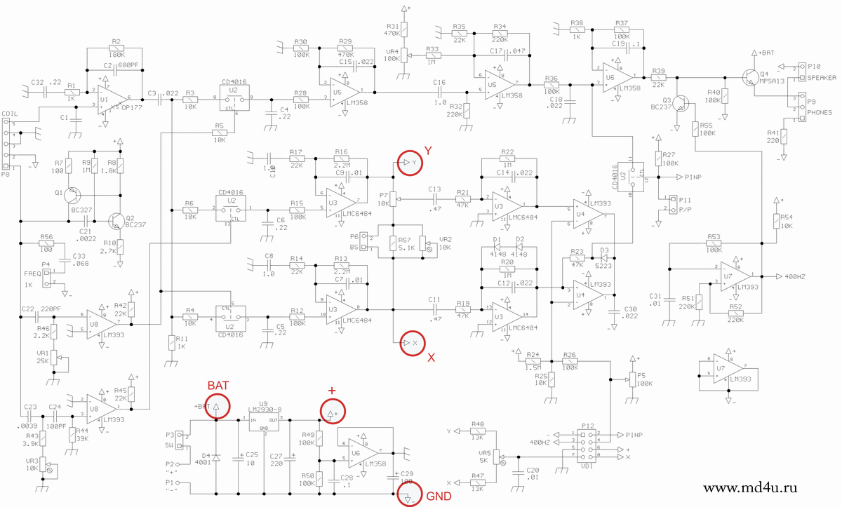
                        • Hello, eduardo1979 maybe you mod idx-pro with two tone?

                          Comment


                          • Here it is and it works great. Is proved.
                            Attached Files

                            Comment


                            • good job nice thank you

                              Comment


                              • This works better.

                                Comment

                                Working...
                                X