Originally posted by Nicolas
View Post
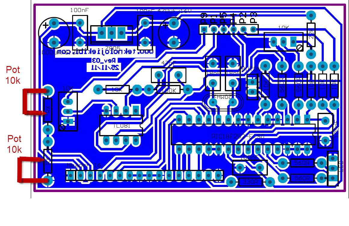
please put for me the lcd pcbs and connection to this board,i download it from :
http://www.teknolojiekibi.com/yeni/i...p?topic=2527.0
thanks
it is this pcb

Comment