Announcement
Collapse
No announcement yet.
Announcement
Collapse
No announcement yet.
Delta Pulse
Collapse
X
-
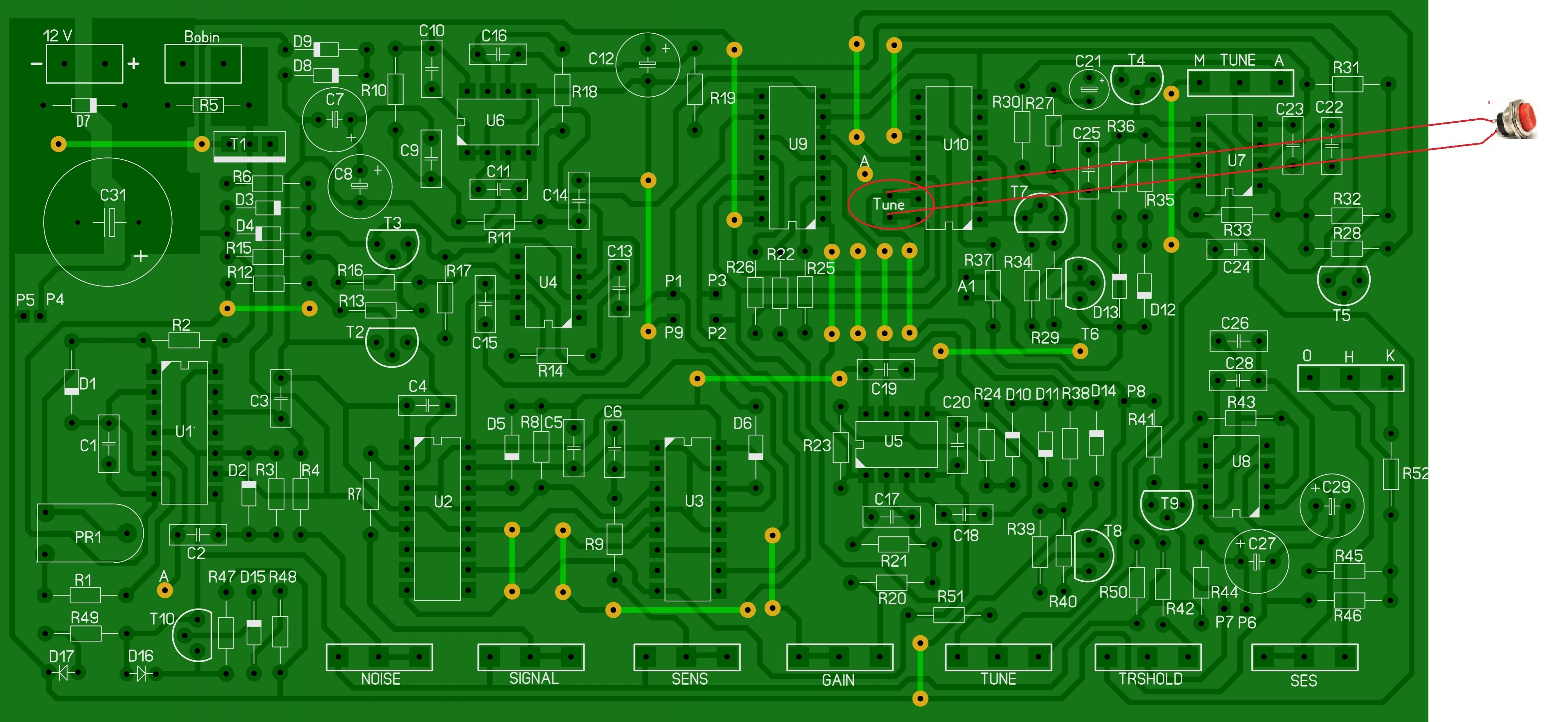
1. Look for a short circuit between the paths on the board.
2. Look for a faulty element that can short-circuit.
The two LEDs indicate the presence of power and the voltage drops below the allowable minimum.
The second diode lights when the voltage drops. With a correct power supply, it can only light up when the circuit board is short-circuited.
Comment
-




Comment