Originally posted by Qiaozhi
View Post
Announcement
Collapse
No announcement yet.
Announcement
Collapse
No announcement yet.
TESORO GOLDEN SABRE
Collapse
X
-
My coils are 5.9/6.7mH .I decreased 15nf to be able to make ferrite rejection in the middle of the GEB pot.For discrimination pot I use 20k instead of 100k. It reduces Tx signal from generator and also makes sinus correct -without this crack on the edge.Also I changed one of 100pf caps -those to LF353 -to 47pf.It reduces signal at pin 1 -sinusoide with some cracks.I hardly can detect 1euro -25-27 sm only with very fast moving the coin..
Comment
-
With 15nF your RX coil is +1.23kHz off resonance. Not good. You also need RX = 6.2mH and to return back 15nF there...Originally posted by Pompey View PostMy coils are 5.9/6.7mH .I decreased 15nf to be able to make ferrite rejection in the middle of the GEB pot.For discrimination pot I use 20k instead of 100k. It reduces Tx signal from generator and also makes sinus correct -without this crack on the edge.Also I changed one of 100pf caps -those to LF353 -to 47pf.It reduces signal at pin 1 -sinusoide with some cracks.I hardly can detect 1euro -25-27 sm only with very fast moving the coin..
Regards!
Comment
-
Yes, this is what I meant.Originally posted by Qiaozhi View PostIn your photo of the scope the phase-offset is incorrect. For a DD coil it should be about +20 degrees, but you're showing about -50 degrees.
It's Dennis' scope picture the one I posted...
Am I correct that the right nulling is achieved at position 0:11 of the first video that he published? (11 s after the start is the only way I can find to refer to that position...
), but that phase is anyway reversed in polarity...
Comment
-
I made another RX.This time 6,29mH.This don't make any difference.
I check again those TX caps they show 22 and 220n with Digital LC meter/DL6243/.I think its good because can measure right values on minelab coil.Maybe the frequency meter that I use is no good.Its DT9208.
This last wire that I used were 0,27 bare wire.
Comment
-
************************************************Originally posted by Ultimate_Haze View PostI made another RX.This time 6,29mH.This don't make any difference.
I check again those TX caps they show 22 and 220n with Digital LC meter/DL6243/.I think its good because can measure right values on minelab coil.Maybe the frequency meter that I use is no good.Its DT9208.
This last wire that I used were 0,27 bare wire.
This time your off resonance is 1,73 -not enough yet
It must be around 1,85 khz
Comment
-
Remove 1-2 turns from it and test again. But first try to null coils to 4-5mV..Originally posted by Ultimate_Haze View PostI made another RX.This time 6,29mH.This don't make any difference.
I check again those TX caps they show 22 and 220n with Digital LC meter/DL6243/.I think its good because can measure right values on minelab coil.Maybe the frequency meter that I use is no good.Its DT9208.
This last wire that I used were 0,27 bare wire.
0.27mm bare wire...should'nt make any problem.
Comment
-
You need to position the TX and RX coils so that you have a 20 degree phase-offset. In that position the ground balance pot can be adjusted to place the ground sample pulse over the negative-going zero-crossing of the RX signal. This will be somewhere near mid-position of the ground balance pot. You can then finely adjust the pot to reject the ferrite. During this test make sure the DISC pot is turned to minimum.Originally posted by Stefano View PostYes, this is what I meant.
It's Dennis' scope picture the one I posted...
Am I correct that the right nulling is achieved at position 0:11 of the first video that he published? (11 s after the start is the only way I can find to refer to that position...
), but that phase is anyway reversed in polarity...
Comment
-
I made another RX 6,13mH this time/which is one turn less/.Nothing change.Originally posted by ivconic View PostRemove 1-2 turns from it and test again. But first try to null coils to 4-5mV..
0.27mm bare wire...should'nt make any problem.
I now that 0,27 shouldn't be a problem.
Thanks
Should I try less turns?
Those are shielded coils.So I cant change No. of turns.
Comment
-
Nothing changed? Than you have some serious problem on your pcb! Because with RX=6.23mH and 15nF in parallel you will have approx. +2kHz off resonance from TX, exactly optimum from previous calculations.Originally posted by Ultimate_Haze View PostI made another RX 6,13mH this time/which is one turn less/.Nothing change.
I now that 0,27 shouldn't be a problem.
Thanks
Should I try less turns?
Those are shielded coils.So I cant change No. of turns.
Are coils nulled well now? Is residual voltage between 4mV and 7mV?
Comment
-
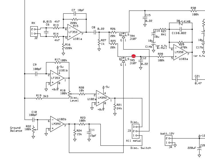
If you do not have a scope then try this ->Originally posted by Ultimate_Haze View PostHi,
When in 2V i read 0,015.Then in 200mV lower value I can reach is 115.
Those are taken from LF353 pin.7
When I null directly from RX to 00,4 in 200mV.No detection at all.
- Set the ground balance pot to its middle position.
- Set the discriminate pot to minimum.
- Connect the multimeter to the source pin of J107 (as shown by the red dot in the image below) and measure the DC voltage.
- Adjust the coils to give 0V DC at that position.
Get as close as you can by positioning the coils, as you will still be able to adjust this with the ground balance pot.Attached Files
Comment
-
So you have that funny multimeter (i had in the past) also!??Originally posted by Ultimate_Haze View PostHi,
When in 2V i read 0,015.Then in 200mV lower value I can reach is 115.
Those are taken from LF353 pin.7
When I null directly from RX to 00,4 in 200mV.No detection at all.



That's why i bought new one!
And old one .....hammered!
Comment
-
No, really; it is hammered several months ago!
Because i had same readings as you and could'nt managed to null coils with it at all!
First one i had was good, than came one friend to me asking and i gave it to him as present.
Second one was exactly the same as yours ......hammmered!
And third one i am having now is COOL !
Comment

Comment