Originally posted by simonbaker
View Post
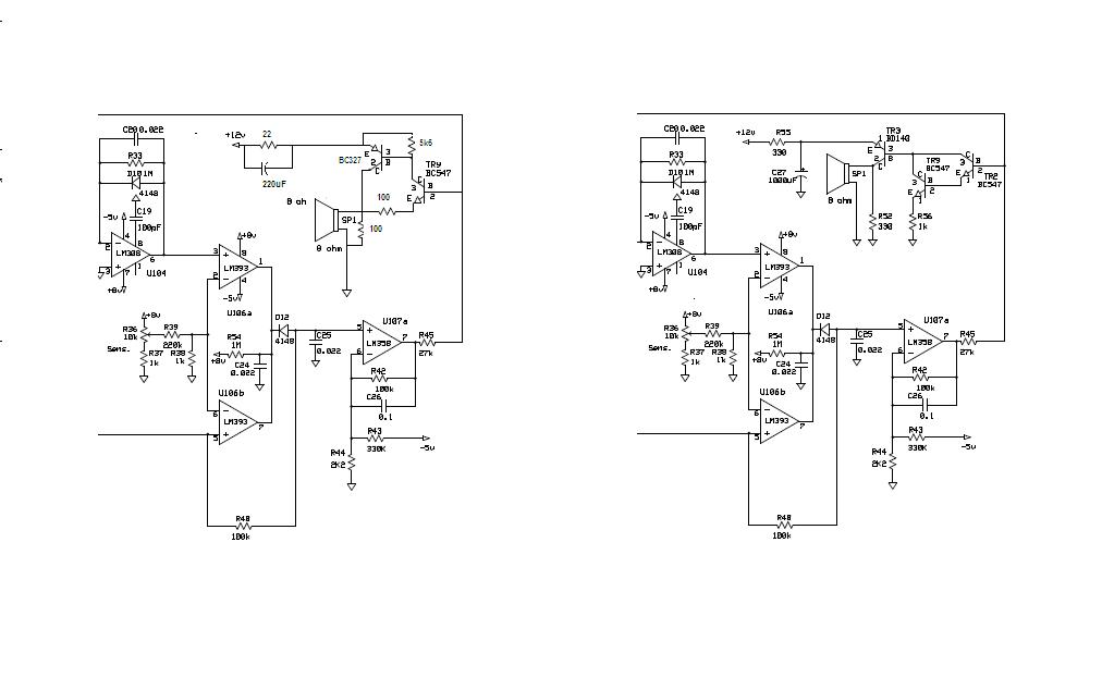
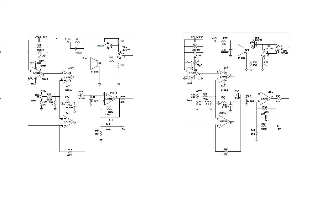
It's self documenting but wanted to look at things from another perspective..
Maybe the missing decoupling caps would be OK if TLO71's were substituted for the LM308s? Or.. maybe I can kludge them in..
I'll put it together and do a comparison with Ivconics, but I wanted to see what else is different and work up a change in the parts list.
Thanks
Don



Comment