Max,
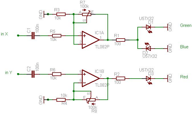
Remember when we talk about potentiometers?Look at this picture!Its look like umax use 10kB,100kB this mean log?
But this maybe because umax is newer version?
Remember when we talk about potentiometers?Look at this picture!Its look like umax use 10kB,100kB this mean log?
But this maybe because umax is newer version?





Ohhh..
Comment