LF353
Hello Frends.
Made some test, chanced the Send TR 2N2907 and the stab. zenerdiode 4.3V. Replacment TRs were 2N3905 Bc557 zeners from 3.9 - 5V1.
The erretic noise had to do with this al.... !
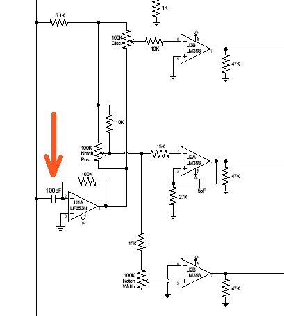
Look at the results on LF353-1 !? ( Geo save some wisky ....hik ).
So care is needed in the transmitter part ?
I do not have the answers for this, maby Porklver can make simulation ?
Hello Frends.
Made some test, chanced the Send TR 2N2907 and the stab. zenerdiode 4.3V. Replacment TRs were 2N3905 Bc557 zeners from 3.9 - 5V1.
The erretic noise had to do with this al.... !
Look at the results on LF353-1 !? ( Geo save some wisky ....hik ).
So care is needed in the transmitter part ?
I do not have the answers for this, maby Porklver can make simulation ?




(Actually is "Baileys" not just whisky... and lot of smoke too...real fog now...)
Never mind! Regards to "both" !

Comment