Originally posted by Qiaozhi
View Post
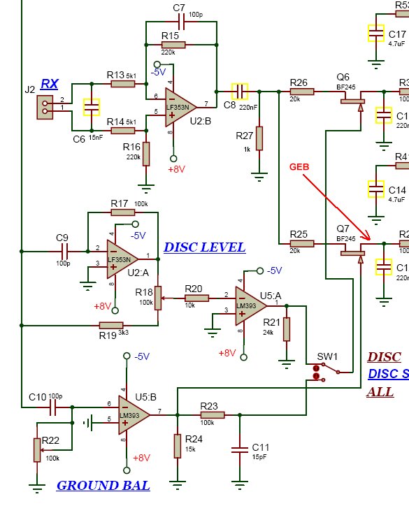
Quite right! I noticed also when GEB adjusted to totally "blank" ferrite rod than device not performs quite well on the field, but when adjusted to rarely "crack" on ferrite - than performs excelllent on the field.
But how can i monitor exact zero-crossing there? Still not clear many things to me! What points should i monitor on scope? I tried some things but without knowing exactly what am i doing!!??? Heh,heh,heh....


from your city. I will come on 2 November for 2 days with my son. Tell me about the exactly distance
Comment