Originally posted by g.s
View Post
Announcement
Collapse
No announcement yet.
Announcement
Collapse
No announcement yet.
Delta Pulse
Collapse
X
-
HI
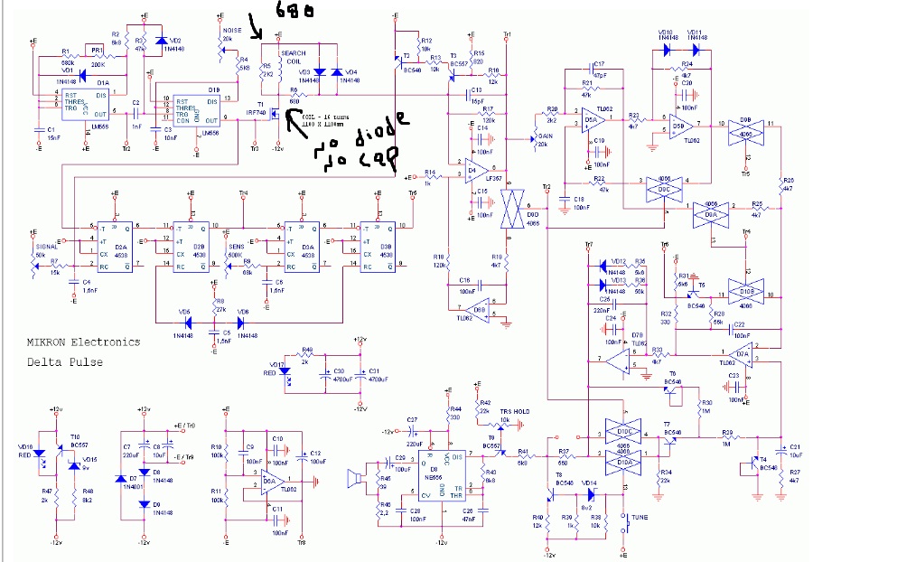
i need help in delta pulse
the mosfet heat quickly i used heat sink and i used 840 but again heat i used the old cicuit here in the picture i didnt add this diode and capictor around mosfet what i can do ?
my coil in 440 uh and 3 ohm uesd damping resistor 680 ohm
what i can do???????????????????????????????????????????????? ????????????????? please help me and if any body here make delta pulse i need his e-mail .....
Attached Files
Comment
-
DP is working good without the HV diode and the capacitor. Check PULSE WIDTH, check all connections to the coil - from MOS-FET to connector, connector itself. if you use TURKISH PCB layout check ALL WIRES POIN-TO-POINT OUTER CONNECTIONS.Originally posted by amel View Posti need help in delta pulse
the mosfet heat quickly i used heat sink and i used 840 but again heat i used the old cicuit here in the picture i didnt add this diode and capictor around mosfet what i can do ?
my coil in 440 uh and 3 ohm uesd damping resistor 680 ohm
what i can do???????????????????????????????????????????????? ????????????????? please help me and if any body here make delta pulse i need his e-mail .....

Comment
-
-
THIS IS ALL TURKISH PCB LAYOUT.
Comment
-
THANKS KT
i will check my DP
this your attached picture i have guestion
and the second picture which i madeAttached Files
Comment
-
Hi everybody
I feel i'm near the solution
to repair my delta pulse, i wld like to give you some details :
* I have the right voltage value E (5.4 V) at all the check points expect pin 4 of LM555 i got (-2.04 V).
* continued sound from speaker with or whitout metal near coil.
* D5 (TL062) become quickly very hot.
for information i have just a multimiter
please some advices
Cordialy
Comment
-
Hi apocalypto
This is a mistake in making pcb like short- and result a damage or measuring voltage xxrong
First 1-I advise using a magnifying glass and examine the worked PCB on the tracks or short welding tin
2- out 2 ICS from the PCB project D5 (TL062)+lm555
3- measuring the dots task, such as 2pin oe c31 =10000uf +,- , as +12V,pin4,8 of lm555 And pin1 so on ---
-----After this-- You get =+12v and then put them{2 ICS} one after one with the measurement the same dots every time you put one in order to know if one of them is damaged.
best time
j.
Comment
-
Originally posted by jap View PostHi apocalypto
This is a mistake in making pcb like short- and result a damage or measuring voltage xxrong
First 1-I advise using a magnifying glass and examine the worked PCB on the tracks or short welding tin
2- out 2 ICS from the PCB project D5 (TL062)+lm555
3- measuring the dots task, such as 2pin oe c31 =10000uf +,- , as +12V,pin4,8 of lm555 And pin1 so on ---
-----After this-- You get =+12v and then put them{2 ICS} one after one with the measurement the same dots every time you put one in order to know if one of them is damaged.
best time
j.
thnk's Jap
1) I hv'nt now a magnifying glass
2) i removed the 2 ICs (TL062 and NE555) as you said, when i mesure voltage at pin 1, 4 and 8 of NE555 connexion i got (-6,8 at pin 1) and (5,4 at pins 4 /
.
3) I put the TL062 i got the same results of 2)
4) when I put NE555 i got (-2 V at pins 4 /
and (-6,8 V at pin 1)
cordialy
Comment
-
Hi apocalypto
you must use a magnifying glass!!!!!!!!
bad pcb
Mistake is clear
you must measurement +12v between c31 =10000uf+,- Equal to between pin4,8
And pin1 .
Mistakes are terminals to develop measurement Because there is an a virtual GND=REF
In the case of lm555 Only
The negative terminal of the black color in - (pin1).
The positive terminal of a red color in + (pin4,
.
if not Maybe the battery are damaged
-------------
Other like D5 (TL062)
The negative terminal of the black color in - (virtual GND=REF)
best time
j.
Comment
-
Hi freind JapOriginally posted by jap View PostHi apocalypto
you must use a magnifying glass!!!!!!!!
bad pcb
Mistake is clear
you must measurement +12v between c31 =10000uf+,- Equal to between pin4,8
And pin1 .
Mistakes are terminals to develop measurement Because there is an a virtual GND=REF
In the case of lm555 Only
The negative terminal of the black color in - (pin1).
The positive terminal of a red color in + (pin4,
.
if not Maybe the battery are damaged
-------------
Other like D5 (TL062)
The negative terminal of the black color in - (virtual GND=REF)
best time
j.
1) I got 12 V between +,- of C31 = 10000 uF
2) I got 10,33 V between pins (1,4) and (1,
of NE555
please JAP i used this pcb of bombaci (26.08.07 / Duzenlem : 02) is it a good PCB ? if i will made a new pcb what is the good ?
Comment
-

Comment