Originally posted by Ultimate_Haze
View Post
from what I see seems you have 190° phase out of RX vs TX. Ok... seems not bad at all... Tesoro's coils for uMax series have around 200° phase shift... that's cause you have about good discrimination.
You have to check... if signal of RX shift to the left when you put near a target.
Also, another useful test is checking if coil is overbalanced or not. What do you see if you near silver there...? I mean is there initially a reduction in rx amplitude , then it starts to rise or just rise always ?
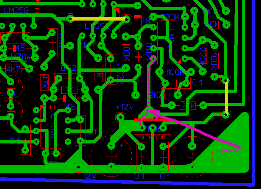
You have also to measure rx voltage when no target at out of preamp...(form picture seems you have 300mVpp there but it's out of focus so I can't say for sure... but if so... gain is 43... so you have about 300mVpp/43=7mVpp nulled coil) then divide by gain to get actual nulled voltage... simple calculation required.
Why poor performance... ? Uhm... coil seems about good... maybe problem is at components... do you use different than good ones (e.g. LM308 and the like) ?
Kind regards,
Max

!)
...


Comment